新華社北京3月15日電
關于2022年國民經濟和社會發展計劃執行情況與2023年國民經濟和社會發展計劃草案的報告
——2023年3月5日在第十四屆全國人民代表大會第一次會議上
國家發展和改革委員會
各位代表:
受國務院委托,現將2022年國民經濟和社會發展計劃執行情況與2023年國民經濟和社會發展計劃草案提請十四屆全國人大一次會議審查,并請全國政協各位委員提出意見。
一、2022年國民經濟和社會發展計劃執行情況
2022年是黨和國家歷史上極為重要的一年。黨的二十大勝利召開,描繪了全面建設社會主義現代化國家的宏偉藍圖,為新時代新征程黨和國家事業發展、實現第二個百年奮斗目標指明了前進方向、確立了行動指南。一年來,面對風高浪急的國際環境和艱巨繁重的國內改革發展穩定任務,在以習近平同志為核心的黨中央堅強領導下,各地區各部門堅持以習近平新時代中國特色社會主義思想為指導,深入貫徹落實黨的十九大和十九屆歷次全會精神,認真學習貫徹黨的二十大精神,按照黨中央、國務院決策部署,認真執行十三屆全國人大五次會議審議批準的《政府工作報告》和審查批準的2022年國民經濟和社會發展計劃,落實全國人大財政經濟委員會審查意見,堅持穩中求進工作總基調,落實疫情要防住、經濟要穩住、發展要安全的要求,完整、準確、全面貫徹新發展理念,主動構建新發展格局,著力推動高質量發展,深化供給側結構性改革,統籌國內國際兩個大局,統籌疫情防控和經濟社會發展,統籌發展和安全,持續做好“六穩”“六?!惫ぷ?,加大宏觀調控力度,應對超預期因素沖擊,經濟實現平穩運行,發展質量穩步提升,科技創新成果豐碩,改革開放全面深化,美麗中國建設扎實推進,就業物價基本平穩,糧食安全、能源安全和人民生活得到有效保障,保持了經濟社會大局穩定,成功舉辦北京冬奧會、冬殘奧會,全面建設社會主義現代化國家新征程邁出堅實步伐。
?。ㄒ唬┦冀K堅持人民至上、生命至上,取得疫情防控重大決定性勝利。堅持科學精準防控,因時因勢優化調整防控政策措施,制定實施第九版防控方案和第九版診療方案,嚴格落實疫情防控“九不準”要求,打贏大上海保衛戰,經受住了武漢保衛戰以來最為嚴峻的考驗,迅速果斷處置有關地區發生的局部聚集性疫情,成功避免了致病力較強、致死率較高的病毒株的廣泛流行,為打贏疫情防控阻擊戰贏得了寶貴時間。常態化疫情防控和應急處置更加精準有效,強化學校、養老院、兒童福利機構等重點場所及重大活動、節日期間防控措施,加強陸路邊境口岸地區疫情防控救治能力建設,開展“平急兩用”隔離收治設施試點建設,著力做好生活物資保障。全力推進疫苗、藥物等研發推廣和生產保障,國產新冠疫苗藥物研發取得新進展,抗疫國際合作持續深化。實施重點產業鏈供應鏈企業“白名單”管理,切實抓好交通物流保通保暢,確保重點產業鏈不被阻斷。11月以來,圍繞“保健康、防重癥”,不斷優化調整防控措施,出臺進一步優化疫情防控二十條措施和新十條措施,加強老年人、孕產婦、兒童等重點人群健康服務和管理,加快推進老年人疫苗接種,加強重點抗疫物資生產、調度和供應,有效遏制涉疫產品價格違法行為,加強基層醫療服務保障,完善疫情防控救治體系建設,提升應急處置能力,2億多人得到診治,近80萬重癥患者得到有效救治,為將新冠病毒感染調整為“乙類乙管”和較短時間實現疫情防控平穩轉段打下了基礎、創造了條件。三年多我國抗疫防疫歷程極不平凡,我們高效統籌疫情防控和經濟社會發展,有效保護了人民群眾生命安全和身體健康,最大限度減少了疫情對經濟社會發展的影響,創造了人類文明史上人口大國成功走出疫情大流行的奇跡。實踐證明,黨中央對疫情形勢的重大判斷、對防控工作的重大決策、對防控策略的重大調整是完全正確的,措施是有力的,群眾是認可的,成效是巨大的。
?。ǘ嵤┓€健有效的宏觀政策,保持了經濟社會大局穩定。針對疫情反復延宕、烏克蘭危機爆發等超預期因素沖擊,果斷加大宏觀政策實施力度,突出穩增長穩就業穩物價,推動經濟企穩回升。2022年國內生產總值達到121萬億元,增長3.0%;全國城鎮新增就業1206萬人,年末全國城鎮調查失業率為5.5%;物價總水平持續平穩運行,居民消費價格指數(CPI)單月同比漲幅始終運行在3%以下,全年上漲2.0%,與全球通脹水平達到40多年新高形成鮮明對比;國際收支狀況較好,年末外匯儲備規模為31277億美元。
一是宏觀調控持續創新完善。及時出臺實施穩經濟一攬子政策和接續措施,加強對地方落實政策的督導服務,有效應對超預期沖擊。積極的財政政策提升效能,更加注重精準、可持續。安排財政赤字3.37萬億元,保證財政支出強度,保持了對經濟恢復的必要支持力度。安排新增地方政府專項債券3.65萬億元,依法盤活用好專項債務結存限額5029億元,加快專項債券發行使用,有效發揮專項債券在穩投資穩增長中的積極作用。用好直達機制,提高財政資金精準性有效性。切實兜牢基層“三?!钡拙€,中央對地方轉移支付規模9.71萬億元,增長17.1%,有效緩解市縣財政減收增支壓力。穩健的貨幣政策靈活適度,保持流動性合理充裕。兩次下調存款準備金率,釋放長期流動性。落實好普惠小微貸款支持工具、碳減排支持工具、支持煤炭清潔高效利用專項再貸款,新出臺科技創新再貸款、交通物流專項再貸款、普惠養老專項再貸款等結構性貨幣政策工具,加大對經濟社會發展重點領域和薄弱環節的支持力度。2022年末,廣義貨幣供應量(M2)余額和社會融資規模存量分別增長11.8%和9.6%。全年新增人民幣貸款比上年多增1.36萬億元,制造業中長期貸款比年初增加2.56萬億元。穩步推進匯率市場化改革,保持人民幣匯率在合理均衡水平上基本穩定。強化宏觀政策統籌協調,高效開展新出臺政策文件與宏觀政策取向一致性評估,充分發揮宏觀政策協調機制作用,政策協同效應明顯增強。
二是減負紓困力度明顯加大。全年新增減稅降費和退稅緩稅緩費超過4.2萬億元,其中增值稅留抵退稅超過2.4萬億元,新增減稅降費超過1萬億元,緩稅緩費超過7500億元。延續實施制造業中小微企業和個體工商戶緩繳部分稅費、階段性緩繳部分行政事業性收費和保證金等支持政策,出臺針對餐飲、零售、旅游、交通運輸等服務業特殊困難行業和養老托育行業的紓困扶持措施等。對困難行業企業社保費實施緩繳。做好普惠小微企業貸款延期支持工具和普惠小微企業信用貸款支持計劃接續轉換,將普惠小微貸款支持工具激勵資金支持比例由1%提高至2%,對普惠小微貸款在第四季度的利息減1個百分點。加大困難群眾基本生活保障力度,階段性擴大低保等社會保障政策覆蓋面,調整社會救助和保障標準與物價上漲掛鉤聯動機制,適當降低啟動條件,將更多低收入人群納入補貼范圍。
三是重要商品保供穩價進一步加強。推進重要民生商品價格調控機制落地見效,加強產運銷銜接和進出口、儲備吞吐調節,強化預期引導,促進價格平穩運行。堅持糧食最低收購價政策托底定位,適當提高稻谷、小麥最低收購價,穩定口糧生產。壓實“菜籃子”市長負責制,加強生豬市場調控,緩解生豬豬肉價格大幅波動。規范價格指數行為,期貨現貨市場聯動監管明顯加強。創新構建煤炭價格調控監管長效機制,引導煤炭價格在合理區間運行,積極應對國際油氣價格大幅上漲,保障居民用電用氣需求和價格穩定。

?。ㄈ﹫远▽嵤U大內需戰略,內需潛力持續釋放。扎實推動構建新發展格局“1+N”政策體系落實落細,制定實施擴大內需戰略規劃綱要(2022-2035年)和“十四五”擴大內需戰略實施方案,聚焦重點領域擴投資穩消費,進一步激發國內需求潛力,促進國內大循環加快暢通。
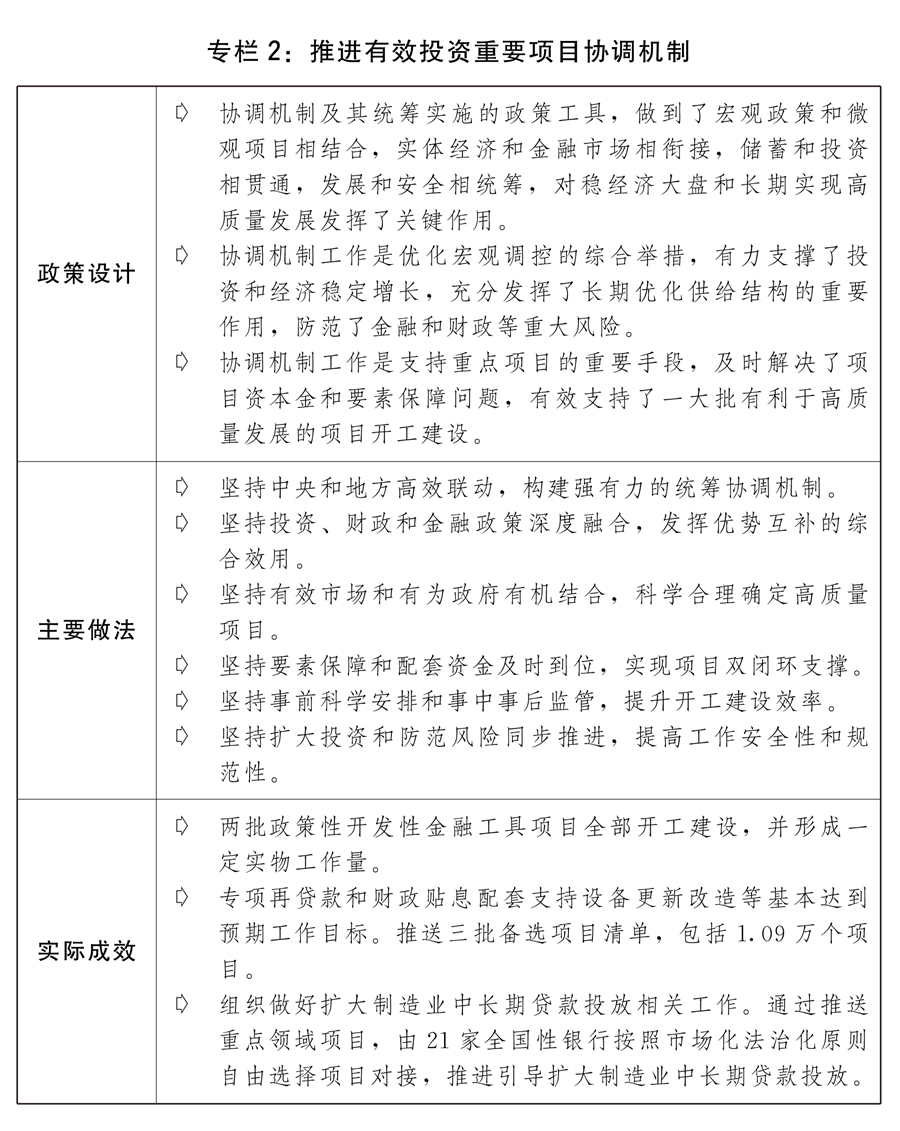
一是投資關鍵作用充分發揮。建立并高效運轉推進有效投資重要項目協調機制,強化用地、環評、用能等要素保障和重大問題協調,做到“資金、要素跟著項目走”,加快推進重點任務落實和重大項目建設,努力形成更多實物工作量。創新設立政策性開發性金融工具,分兩批投放基金7400億元,為重大項目建設補充資本金,支持的2700多個重大項目已全部開工。通過專項再貸款與財政貼息配套支持重點領域設備更新改造,推動擴大制造業中長期貸款投放。適度超前開展基礎設施投資,推進“十四五”規劃102項重大工程實施,新型基礎設施加快布局,川藏鐵路全面建設取得良好開局,裝機規模全球第二大的白鶴灘水電站全面投產,白鶴灘至江蘇、浙江特高壓直流輸電工程運行,小洋山北側集裝箱碼頭(陸域部分)、平陸運河工程、南水北調中線引江補漢工程等開工建設。發揮中央預算內投資撬動作用。加快地方政府專項債券發行使用并進一步擴大支持范圍。鼓勵引導社會資本盤活老項目、投入新項目,促進存量資產和新增投資良性循環,已累計發行上市基礎設施領域不動產投資信托基金(REITs)試點項目24個,總發行規模超過780億元。全面推進城鎮老舊小區改造,全國實際新開工老舊小區改造5.25萬個。城市基礎設施建設短板加快補齊,城市燃氣管道等老化更新改造積極推進。全國固定資產投資(不含農戶)57.21萬億元,增長5.1%;其中,基礎設施、制造業投資分別增長9.4%、9.1%,一定程度彌補了消費收縮缺口。


二是促進居民消費逐步恢復。完善促進消費的政策體系,制定出臺進一步釋放消費潛力促進消費持續恢復的意見,綜合施策釋放消費潛力。階段性對符合條件的乘用車減半征收車輛購置稅,延續實施免征新能源汽車購置稅政策。大力發展綠色消費,印發促進綠色消費實施方案,系統設計促進綠色消費的制度政策體系,推進新能源汽車、綠色智能家電、綠色建材下鄉活動。汽車、家電等大宗消費潛力有效釋放,全年新能源汽車銷售688.7萬輛,比上年增長93.4%,市場滲透率達25.6%,產銷量連續8年保持全球第一。推進線上線下消費有機融合,促進網絡消費,推動餐飲住宿、交通運輸、文化旅游等接觸性行業逐步回暖。支持縣域商業體系、農產品供應鏈體系建設。全年社會消費品零售總額43.97萬億元,其中網上零售額達13.79萬億元。
三是經濟循環進一步暢通。制定實施“十四五”現代物流發展規劃,統籌推動國家物流樞紐、國家骨干冷鏈物流基地、國家級示范物流園區建設,促進物流業與制造業深度融合,加快打造“支點城市+骨干走廊”現代流通網絡,深入實施國家綜合貨運樞紐補鏈強鏈,加快建設一批綜合貨運樞紐及集疏運體系重點項目,優化商貿流通基礎設施布局,推進市場設施高標準聯通,成立國務院物流保通保暢工作領導小組,打通“大動脈”,暢通“微循環”,保障生產生活物資供應和產業鏈供應鏈循環暢通。
?。ㄋ模┌寻l展經濟的著力點放在實體經濟上,供給體系質量穩步提升。高水平科技自立自強成效明顯,我國全球創新指數排名上升至第11位,產業鏈供應鏈安全穩定韌性持續增強。
一是創新引領作用顯著增強。全社會研究與試驗發展(R&D)經費投入首次突破3萬億元大關,與國內生產總值之比達到2.55%。社會主義市場經濟條件下關鍵核心技術攻關新型舉國體制進一步健全,國家戰略科技力量加快壯大,國家實驗室體系建設扎實推進,國際科技創新中心、綜合性國家科學中心、國家制造業創新中心、區域科技創新中心加快建設,“卡脖子”關鍵核心技術攻關實現新突破。扎實推進創新創業創造,將科技型中小企業研發費用加計扣除比例提高至100%并階段性擴大到所有適用行業,對企業基礎研究、購置設備實施稅收優惠,企業創新主體地位不斷鞏固。一批重大科技成果持續涌現,C919大型客機獲得型號合格證并交付首架飛機,ARJ21支線客機實現百架飛機交付,中國空間站全面建成,神舟十四號和十五號載人飛船、“夸父一號”太陽探測衛星成功發射,國產10萬噸級大型漁業養殖工船成功交付,首艘自主研發的電磁彈射航母福建艦下水。
二是實體經濟根基鞏固壯大。深入實施促進工業經濟平穩增長的系列政策措施,出臺加力振作工業經濟的政策舉措,扎實推進產業基礎再造工程、重大技術裝備攻關工程、國家戰略性新興產業集群發展工程,多措并舉促進制造業投資不斷增長,制造業增加值占國內生產總值比重穩步提升。加快推動重點行業轉型升級,深入實施智能制造、綠色制造,持續鞏固化解鋼鐵過剩產能成果,化工產業轉移更為規范有序,乙烯等關鍵化工品自主供應保障能力顯著增強,鋼鐵、石化等重點行業節能降碳改造穩步推進。深入推進先進制造業和現代服務業融合發展試點,加快提升制造服務業專業化服務能力,服務業高質量發展邁上新臺階。高質量推進品牌建設,開展中國品牌創建行動。大力培育專精特新中小企業,推動大中小企業融通發展。
三是數字經濟持續健康發展。制定實施構建數據基礎制度更好發揮數據要素作用的政策文件,加快完善數據基礎制度體系,統籌推進數據確權、流通交易、收益分配、安全治理。數字經濟和實體經濟深度融合發展,“東數西算”工程全面實施,國家算力網絡加快構建,加強對樞紐節點算力基礎設施適度超前建設的政策支持,深入推進傳統產業、中小企業數字化轉型,“上云用數賦智”水平不斷提升。信息通信設施加快發展,第五代移動通信(5G)建設全球領先,全年新建5G基站88.7萬個,累計建成231.2萬個,占全球總數的60%以上。寬帶光纖網絡加速布局,千兆城市已超過110個。實現平臺經濟常態化監管,平臺經濟規范健康持續發展的基礎進一步夯實。

?。ㄎ澹┏掷m深化改革擴大開放,發展活力和內生動力不斷激發。堅持社會主義市場經濟改革方向,重點領域和關鍵環節改革全面推進,加快打造更高水平開放型經濟新體制,對外開放的范圍、領域和層次持續拓展。
一是市場體系建設更加完善。加快建設全國統一大市場的意見出臺實施,公平競爭審查制度有效實施,破除行政壟斷和市場壟斷成效顯著。市場準入負面清單制度改革持續深化,市場準入效能評估試點穩步擴大,扎實開展違背市場準入負面清單案例歸集通報,破除了一批典型市場準入壁壘。要素市場化配置綜合改革試點取得積極進展,不同類型要素改革舉措協同配合機制逐步完善,實現全國產權交易市場聯通。公共資源交易平臺整合共享持續深化,積極破除公共資源交易領域的區域壁壘??v深推進招標采購全流程電子化,招標投標市場和政府采購市場環境不斷優化。
二是重點領域改革向縱深推進。國企改革三年行動任務順利完成,國有經濟布局和結構不斷優化;持續為民營企業改革發展營造良好環境,梳理推廣民營經濟聯系點城市和促進民營經濟發展壯大的典型做法;大力弘揚企業家精神,加快建設世界一流企業的指導意見出臺實施。深化電力、煤炭、水資源等價格改革,建立大型風光基地支撐調節煤電機組容量補償機制,全面實施電網企業代理購電制度,完成第三監管周期省級和區域電網輸配電、抽水蓄能電站定價成本監審;水利工程供水價格管理辦法和成本監審辦法修訂出臺,農業水價綜合改革穩步推進。電力體制改革向縱深推進,全面推動電力現貨市場建設和綠電綠證進市場,深化電網企業設計、施工改革?!癤+1+X”油氣市場體系改革加快推進,油氣管網管理體制和運營機制改革不斷深化,油品管理體制機制進一步完善。深圳綜合改革試點首批40條授權事項加快落地。
三是營商環境不斷改善。落實落細優化營商環境條例、促進個體工商戶發展條例等,推動各地區加快清理與條例不相符的有關規定。推進社會信用體系建設高質量發展促進形成新發展格局的意見出臺實施。深入開展“互聯網+政務服務”,基本建成全國一體化政務服務平臺,推進政務服務“跨省通辦”擴面增效,政務服務“一網通辦”能力顯著提升。統籌推進市場監管、質量監管、安全監管、金融監管,提高監管效能。扎實開展涉企違規收費專項整治行動,堅決查處涉企亂收費、亂罰款、亂攤派行為。扎實推進營商環境創新試點,推動長三角、粵港澳大灣區、福建等重點區域優化營商環境一體化發展,著力營造市場化、法治化、國際化一流營商環境。
四是穩外貿穩外資成效明顯。外貿新業態新模式加快發展,貿易投資自由化便利化持續提升。增設一批跨境電商綜合試驗區,支持跨境電商海外倉發展政策措施出臺實施。階段性減免港口收費,持續做好清理規范海運口岸收費工作,進一步提升貨物通關效率。以制造業為重點促進外資擴增量穩存量提質量,修訂發布新版鼓勵外商投資產業目錄。推進海南全面深化改革開放取得扎實成效,海南自由貿易港全島封關運作配套設施、環熱帶雨林國家公園旅游公路、洋浦區域國際集裝箱樞紐港擴建工程開工。中國國際進口博覽會、中國進出口商品交易會、中國國際服務貿易交易會、中國國際投資貿易洽談會、中國國際消費品博覽會和中國-東盟博覽會等重要展會成功舉辦。多雙邊經貿合作務實開展,高質量實施《區域全面經濟伙伴關系協定》(RCEP),中國-海合會等自貿協定談判有序推進,中國-東盟自貿區3.0版談判正式啟動。全年貨物進出口總額42.1萬億元,增長7.7%;服務進出口總額5.98萬億元,增長12.9%;實際利用外資1891億美元,按可比口徑比上年增長8%。
五是高質量共建“一帶一路”取得新進展。穩步推進商簽共建“一帶一路”合作文件,截至2022年末,已與150個國家、32個國際組織簽署200多份合作文件。國際產能合作和第三方市場合作繼續深化,境外投資成果豐碩。中巴經濟走廊實現高質量運行。積極推進中蒙俄三國合作,黑河公路大橋、同江鐵路大橋開通運營。加強與哈薩克斯坦在交通運輸等領域合作。中老鐵路運營平穩,中泰鐵路、匈塞鐵路和雅萬高鐵項目建設取得新成果。健康、綠色、數字、創新絲綢之路建設加快推進,已與16個國家簽署數字絲綢之路建設合作諒解備忘錄,與15個國家簽署數字經濟、綠色發展領域投資合作備忘錄,共建一批“一帶一路”聯合實驗室。保障中歐班列安全高效暢通運行,已累計開行超過6.5萬列,運送貨物超過600萬標箱,通達歐洲25個國家的200多個城市。西部陸海新通道一批重點鐵路、港航設施項目加快推進。統籌做好重大境外項目建設和風險防范,指導企業防范化解境外投資風險,境外項目風險監測評估預警綜合服務平臺加快建設。
?。┤鎸嵤┼l村振興戰略,農業農村現代化水平穩步提升。鞏固拓展脫貧攻堅成果同鄉村振興有效銜接,鄉村振興戰略規劃(2018-2022年)順利收官,鄉村建設加快推進,農業農村經濟發展總體平穩向好。
一是切實抓好農業生產。糧食生產再獲豐收,總產量達到13731億斤,連續8年穩定在1.3萬億斤以上。大豆油料擴種成效明顯,夏收油菜籽實現面積、單產、總產“三增”。第三次全國土壤普查試點任務總體完成。加強高標準農田建設,支持新增高標準農田建設1億畝,累計建成10億畝高標準農田。國家黑土地保護工程扎實推進,完成東北黑土地保護性耕作8300多萬畝。加強酸化、鹽堿化等退化耕地治理,推進鹽堿地綜合利用試點。深入實施種業振興行動,統籌支持現代種業提升、動植物保護等項目建設,著力夯實農業生產基礎。加快發展新型農業經營主體,農業適度規模經營有序推進。積極推進生產托管、代耕代種、生產服務外包等農業社會化服務。綠色、有機、地理標志和達標合格農產品加快發展。深入推進農村產業融合發展,新建一批優勢特色產業集群、國家現代農業產業園、農業產業強鎮,國家農村產業融合發展示范園、農業綠色發展先行區建設扎實推進。
二是脫貧攻堅成果持續拓展。細化實化幫扶政策,接續推進脫貧地區發展。健全防止返貧動態監測和幫扶工作機制,推動落實對160個國家鄉村振興重點幫扶縣幫扶政策,持續實施農村低收入群體危房改造和抗震改造。加大易地扶貧搬遷后續扶持工作力度,推動各類政策、資金、資源向安置點和搬遷群眾傾斜,開展搬遷安置點鄉村治理專項行動。在重點工程項目中大力實施以工代賑,用好幫扶車間和鄉村公益崗位等,帶動脫貧人口和返鄉農民工等重點群體就地就近就業。培育壯大脫貧地區鄉村特色產業,推動每個脫貧縣都培育2-3個特色主導產業。加大脫貧人口就業幫扶、技能培訓力度,脫貧人口務工規模達3278萬人,比上年增加133萬人。繼續大力實施消費幫扶,助推脫貧地區產品銷售和特色產業發展。
三是鄉村建設穩步推進。鄉村建設行動和農村人居環境整治提升五年行動深入開展。畜禽糞污資源化利用扎實推進。從農民實際需求出發穩步實施農村改廁,全國農村衛生廁所普及率超過73%。生活污水和垃圾治理力度加大,生活垃圾進行收運處理的自然村比例達到90%。強化水電路等農村基礎設施短板領域和薄弱環節建設,推動農村公共基礎設施管護重點任務落實,開展數字鄉村試點,現有行政村全面實現村村通寬帶,快遞服務覆蓋率達95%,農村自來水普及率達87%。組織實施“四好農村路”重點工程,加快完善便捷高效、普惠公平的農村公路網絡。開展第六批中國傳統村落調查推薦。
?。ㄆ撸┰鷮嵧苿又卮髴鹇圆渴鹇涞?,區域經濟布局進一步優化。著力促進區域協調發展,扎實推進新型城鎮化建設,優勢互補、高質量發展的區域經濟布局和國土空間體系加快構建。
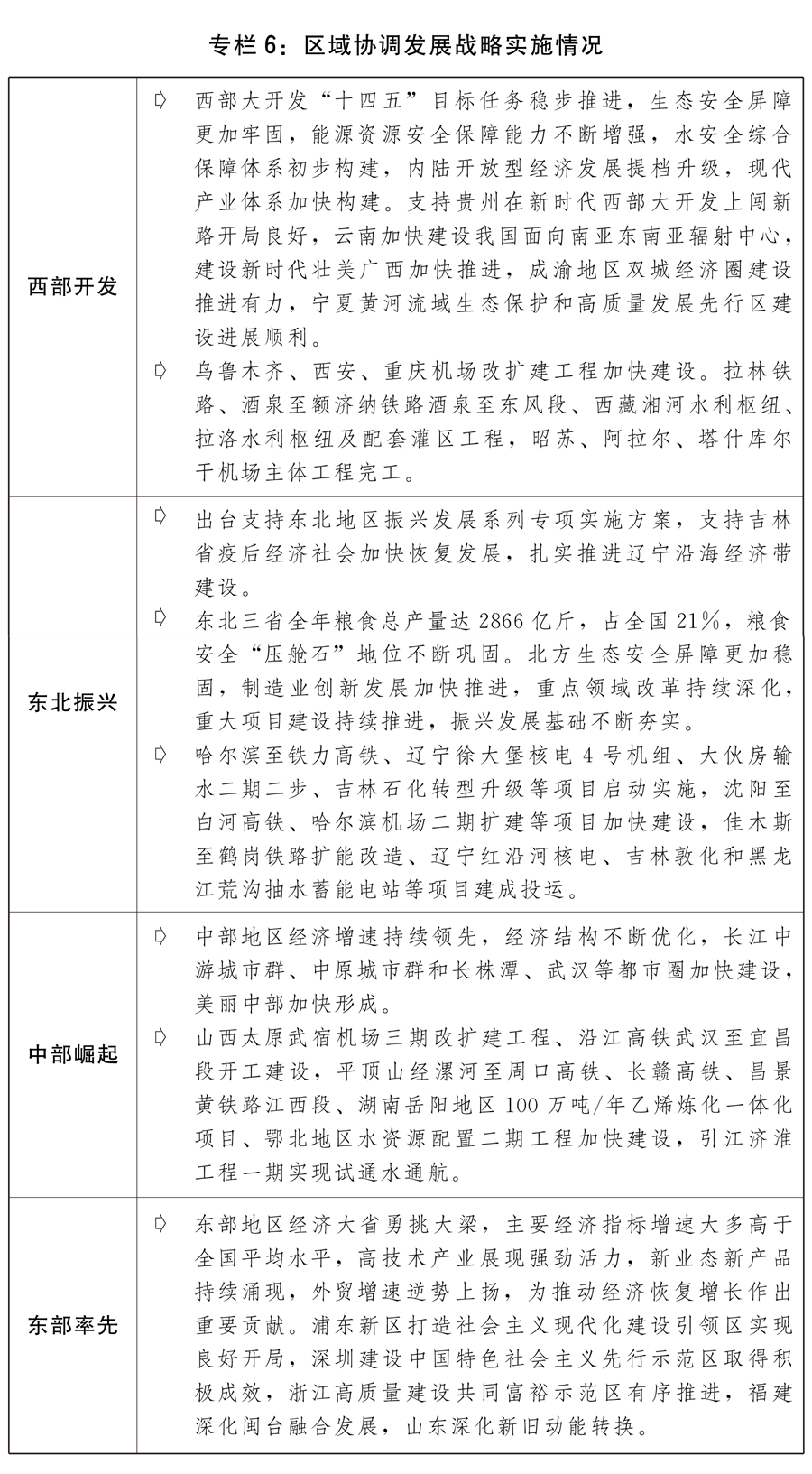
一是區域重大戰略扎實推進。京津冀協同發展水平不斷提升,一批央企、醫院、高校等疏解項目在雄安新區落地,津冀港口群基礎設施不斷完善,“軌道上的京津冀”更加便捷。長江經濟帶綠色高質量發展有力推進,長江保護法深入貫徹實施,生態環境突出問題整改、污染治理“4+1”工程成效明顯,入河排污口整治等專項行動深入實施,長江流域重點水域十年禁漁進展良好。大灣區綜合性國家科學中心先行啟動區加快建設,設施聯通和規則銜接不斷深化,橫琴、前海、南沙、河套等重大合作平臺建設深入推進。積極推動長三角科創與產業融合發展,G60科創走廊、沿滬寧產業創新帶協同發力的創新空間布局不斷優化,基礎設施、生態環境、公共服務等重點領域一體化水平明顯提升。黃河流域生態環境保護、水安全保障、文化保護傳承弘揚等專項規劃出臺實施,黃河流域生態保護和高質量發展先行區加快建設,黃河生態保護治理五大攻堅行動穩步推進。

二是區域協調發展戰略深入實施。西部地區發展協調性持續提升,400毫米降水線西側區域保護發展穩步推進。支持東北地區振興發展系列專項實施方案出臺實施,東北地區維護國家糧食安全“壓艙石”地位持續鞏固。中部地區高質量發展重大工程加快建設,電子信息、新能源等戰略性新興產業集群快速發展。東部地區創新示范帶動作用持續發揮。加大特殊類型地區振興發展支持力度,革命老區振興發展、資源型地區和老工業城市轉型發展取得新進展,邊境地區基礎設施和城鎮建設步伐加快。民族地區經濟穩步發展。堅持陸海統籌,加強重點海域綜合治理,海洋強國建設加快推進。

三是主體功能區戰略深入完善。主體功能區戰略和制度全面融入國土空間規劃體系,“多規合一”的國土空間規劃體系總體形成。全國國土空間規劃綱要(2021-2035年)印發實施,全國“三區三線”劃定工作完成,各級各類國土空間規劃編制有序開展。
四是新型城鎮化建設積極推進。國家新型城鎮化規劃(2021-2035年)、“十四五”新型城鎮化實施方案制定實施。成渝地區雙城經濟圈“1+N”規劃體系全面實施,長江中游、北部灣、關中平原等城市群加快一體化發展步伐,一批都市圈有序培育。出臺實施關于推進以縣城為重要載體的城鎮化建設的意見,城鄉融合發展體制機制和政策體系進一步健全,城鎮基礎設施和公共服務持續向鄉村延伸覆蓋。
?。ò耍┘訌娚鷳B文明建設,綠色循環低碳發展扎實推進。持續深化污染防治攻堅戰,積極穩妥推進碳達峰碳中和工作,大力推動資源節約,綠色制造體系加快建設,綠色生產生活方式加快形成,生態環境治理成果鞏固拓展。
一是生態環境質量不斷改善。深入打好藍天、碧水、凈土保衛戰。全國累計2.07億噸粗鋼產能完成全流程超低排放改造,揮發性有機物綜合治理深入推進,移動源污染防治持續加強。加大重點流域水生態環境保護力度,實施重點海域入海河流水質改善行動,污水資源化利用扎實推進。嚴格建設用地土壤污染風險管控和修復名錄內地塊的準入管理,組織實施土壤污染源頭管控項目,受污染耕地安全利用水平得到鞏固提升。開展固體廢物和新污染物治理,加強塑料污染全鏈條治理,開展商品過度包裝治理,“無廢城市”建設加快推進。加快構建國家生態安全屏障體系,啟動實施一批重要生態系統保護和修復重大工程,中國山水工程入選聯合國首批十大生態恢復旗艦項目,生態綜合補償試點取得顯著成效。持續推動排污許可制改革。全面完成第二輪中央生態環境保護督察。全國地級及以上城市平均空氣質量優良天數比率為86.5%,細顆粒物(PM2.5)平均濃度為29微克/立方米,比上年下降3.3%;地表水水質優良(Ⅰ-Ⅲ類)斷面比例提高到87.9%,劣Ⅴ類水質斷面比例降至0.7%。
二是碳達峰碳中和積極穩妥推進。碳達峰碳中和“1+N”政策體系構建完成,重點領域碳達峰實施方案和配套保障措施制定出臺,“碳達峰十大行動”扎實推進。全國碳排放權交易市場平穩運行。堅持“先立后改”,加快建設先進清潔支撐性煤電,推動煤電機組節能降碳改造、靈活性改造、供熱改造“三改聯動”,積極發展新能源和清潔能源,第一批以沙漠、戈壁、荒漠地區為重點的大型風電光伏基地加快建設,我國可再生能源總裝機突破12億千瓦。重點行業節能降碳大力推進,提高新建建筑節能水平,積極發展綠色建筑,大力推廣新能源汽車,持續推動充電基礎設施建設,加快推進大宗貨物和中長距離貨物運輸“公轉鐵”、“公轉水”。單位國內生產總值二氧化碳排放下降0.8%。積極參與聯合國氣候變化沙姆沙伊赫大會各項談判磋商,推動大會取得積極成果。

三是節能工作持續推進。優化節能目標考核,新增可再生能源和原料用能不納入能源消費總量控制的實施方案出臺,國家重大項目能耗單列有序實施,重大項目合理用能需求得到切實保障。設置重點行業能效標桿水平、基準水平,明確重點用能產品設備能效先進水平、節能水平、準入水平,節能標準更新升級和應用實施進一步加強。加快重點領域、行業和產品設備節能降碳更新改造,堅決遏制高耗能、高排放、低水平項目盲目發展。全國萬元國內生產總值能耗比上年下降0.1%。
四是綠色產業體系快速發展。研究修訂綠色產業指導目錄,推動綠色產業示范基地建設。完善市場導向的綠色技術創新體系,推動綠色技術創新推廣。國家節水行動持續實施,開展2022年度用水產品水效領跑者遴選,推動沿海缺水城市建設大型海水淡化工程,推進公共供水管網漏損治理重點城市(縣城)建設。加強環境基礎設施建設,城鎮污水垃圾處理設施建設和運營水平逐步提高。循環經濟加快發展,大宗固廢綜合利用深入推進,廢舊物資循環利用體系加快建設,再生資源已成為工業生產的重要原材料。印發實施《生態產品總值核算規范(試行)》,推動建立生態產品價值實現機制。
?。ň牛┙y籌發展和安全,安全發展基礎進一步夯實。全面貫徹總體國家安全觀,把維護國家安全貫穿經濟社會發展各方面全過程,糧食、能源資源、產業鏈供應鏈安全得到切實保障。
一是糧食安全保障能力鞏固提升。落實糧食安全黨政同責,深入推進糧食儲備和購銷領域體制機制改革,更高層次、更高質量、更有效率、更可持續的國家糧食安全保障體系加快構建。扎實做好糧食調控工作,加強糧食進出口調節,合理安排政策性糧食庫存銷售,糧食市場平穩運行。充分發揮化肥保供穩價工作機制作用,積極穩妥做好化肥特別是鉀肥供應保障。糧食進口供應鏈體系建設持續加強,糧食進口來源多元化取得新進展。
二是能源資源安全得到切實保障。加強能源產供儲銷體系建設,積極有效應對極端高溫干旱等嚴峻挑戰,迎峰度夏、迎峰度冬等重點時段能源供應總體平穩。煤炭兜底保障能力不斷提升,電煤中長期合同實現全覆蓋,電煤供應穩定保障。強化煤電非計劃停運和出力受阻管理,發揮大電網優勢組織開展跨區跨省互濟支援,華東、華中、西南等地區供電緊張形勢得到大幅緩解。大力推進石油、天然氣增儲上產,國內油氣勘探開發力度加大,探明儲量規模提升,投產達產進度加快,石油天然氣穩定供應基礎不斷夯實。組織各地和上游供氣企業完成全年及供暖季天然氣合同簽訂,民生用氣需求得到保障。推動寧波舟山大宗商品儲運基地開工建設。
三是產業鏈供應鏈安全穩定運行。建立健全重要產業鏈供應鏈風險識別、預警、處置機制,形成多層次監測體系,提升風險及時識別發現、精準有效處置能力。統籌推進重點領域產業鏈供應鏈自主可控,風險應對能力持續提升。大力開展國際產業鏈供應鏈合作,構筑安全穩定、互利共贏的產業鏈供應鏈合作體系。
四是經濟金融領域風險有效防范化解。穩妥處置房地產、地方中小銀行、地方政府債務等重點領域風險,打擊非法集資和非法跨境金融活動,堅決守住不發生系統性風險底線。推出3500億元保交樓專項借款,設立2000億元保交樓貸款支持計劃,實施改善優質房企資產負債表計劃,積極做好受困房企風險處置。全國一體化融資信用服務平臺網絡不斷完善,“信易貸”模式深入推廣,助力金融機構在防范風險前提下擴大中小微企業信用貸款規模。推動建立防范化解地方政府隱性債務風險長效機制,堅決遏制隱性債務增量。
?。ㄊ娀裆档妆U?,切實辦好民生實事。落實以人民為中心的發展思想,在幼有所育、學有所教、勞有所得、病有所醫、老有所養、住有所居、弱有所扶上持續用力,人民生活持續改善。
一是穩就業促增收取得扎實成效。實施系列減負穩崗擴就業政策措施,大幅提高失業保險穩崗返還比例,增加穩崗擴崗補助,全年為企業減負4961億元。舉辦全國雙創活動周,深入開展創業帶動就業示范行動,支持地方加強返鄉入鄉創業園、創業孵化基地等創業載體建設,落實擔保貸款、租金減免等創業支持政策。促進高校畢業生、退役軍人、農民工等重點群體就業創業,實施離校未就業高校畢業生服務攻堅行動,進一步支持農民工就業創業。推動就業公共服務優化升級,支持地方建設一批公共實訓基地。有序推進浙江高質量發展建設共同富裕示范區。收入分配制度改革持續深化,城鄉居民收入穩步增長,全國居民人均可支配收入實際增長2.9%。
二是促進教育公平和質量提升取得新進展。深入實施教育強國推進工程,促進縣域內義務教育優質均衡發展,實施學前和普通高中教育發展提升行動計劃,學前教育短板不斷補齊,九年義務教育鞏固率、高中階段教育毛入學率分別達到95.5%、91.6%,普通高等教育本??普猩脱芯可猩^1130萬人。加強校外教育培訓監管,全面加強和改進學校體育、美育、勞動教育。深化產教融合,職業教育類型定位不斷優化,辦學質量持續提升。啟動第二輪“雙一流”建設,基礎學科人才培養不斷加強。
三是醫療衛生服務保障得到加強。健康中國建設持續推進,促進優質醫療資源擴容下沉和區域均衡布局,國家醫學中心建設平穩起步,國家區域醫療中心全國規劃布局基本完成,省級區域醫療中心建設全面鋪開。公共衛生防控救治能力建設深入推進,疾控體系建設向縱深發展。促進中醫藥傳承創新。全國藥品和高值醫用耗材集中帶量采購范圍繼續擴大。疫情防控救治體系建設不斷加強,推動超大特大城市、省會城市等重點地區建設一批大型應急救治設施。
四是社會保障體系進一步完善。社會保險覆蓋面持續擴大,年末全國基本養老、失業、工傷保險參保人數分別達到10.53億人、2.38億人、2.91億人。發展多層次、多支柱養老保險體系,推動個人養老金發展的意見出臺實施,對個人養老金實行個人所得稅優惠政策。提高企業和機關事業單位退休人員基本養老金水平。實施企業職工基本養老保險全國統籌,推進失業保險、工傷保險省級統籌。深入開展新就業形態人員職業傷害保障試點。延續執行失業保險保障擴圍政策。落實醫保待遇清單制度,促進醫?;竟卜站然?,完善異地就醫直接結算服務。加快建立多主體供給、多渠道保障、租購并舉的住房制度,因城施策優化完善房地產調控政策,支持剛性和改善性住房需求。推動擴大保障性租賃住房有效供給,著力解決新市民、青年人等群體住房困難問題,全國開工建設和籌集保障性租賃住房265萬套(間)。
五是公共服務水平穩步提高。推進國家基本公共服務標準動態調整。長城、大運河、長征、黃河、長江國家文化公園建設有序推進。加強重點文物保護和考古發掘,中華文明探源等重大工程積極推進。國民旅游休閑發展綱要印發實施,推動露營旅游休閑健康有序發展,鄉村旅游產品供給不斷豐富。支持全民健身中心、健身步道、公共營地等全民健身場地設施項目建設。深化家政服務業提質擴容“領跑者”行動,推動家政進社區。積極應對人口老齡化國家戰略深入實施,完善和落實積極生育支持措施,啟動建設第一批國家兒童友好城市,支持社會力量發展普惠托育服務,推進基本養老服務體系建設,擴大普惠性養老服務供給。完善老年人健康支撐體系,深入推進醫養結合??祻洼o助器具產業加快發展。社會福利、殘疾人服務、退役軍人褒揚優撫服務設施建設得到加強。扎實做好防災減災救災和安全生產工作,平安中國建設邁向更高水平。
總的看,我們主動作為、應變克難,2022年在復雜多變的環境中基本完成全年主要目標任務,物價總水平保持穩定,就業形勢總體穩定,科技創新能力穩步提升,生態環境質量持續改善,主要污染物排放量繼續下降,民生保障進一步加強,糧食能源生產穩步增長,我國經濟展現出堅強韌性。但伴隨新冠病毒變異和全球疫情變化,國內疫情反復延宕,導致消費收縮、經濟循環不暢;世界經濟增長放緩,烏克蘭危機使外部環境更趨復雜,全球糧食和能源供需失衡、通貨膨脹高企、保護主義加劇等交織疊加,主要經濟體宏觀政策調整外溢效應顯現,持續沖擊影響我國發展。在這樣異常復雜嚴峻的形勢下,經濟實際增長以及與經濟增速相關的部分指標,與預期目標有一定差距;由于能耗水平較低的服務業增速大幅放緩,對完成能耗強度下降和二氧化碳排放強度下降目標帶來較大影響。
過去5年極不尋常、極不平凡。在以習近平同志為核心的黨中央堅強領導下,我們全力推進全面建成小康社會進程,完整、準確、全面貫徹新發展理念,主動構建新發展格局,著力推動高質量發展,經受住了世界百年變局加速演進、新冠疫情沖擊、國內經濟下行等多重考驗,有力有效應對各種困難和風險挑戰,創新和加強宏觀調控,“十三五”規劃勝利完成,“十四五”規劃順利實施,攻克了許多長期沒有解決的難題,辦成了許多事關長遠的大事要事,推動經濟社會發展取得舉世矚目的重大成就,我國作為世界第二大經濟體、第二大消費市場、制造業第一大國、貨物貿易第一大國、服務貿易第二大國、外匯儲備第一大國等的地位進一步鞏固提升。經濟總量躍上新臺階。5年來,我國經濟年均增長5.2%,明顯高于同期世界2.3%左右的平均增速;國內生產總值從2017年的12萬億美元增加到18萬億美元;人均國內生產總值從2017年的8800多美元增加到1.27萬美元,已超過全球平均水平,與高收入國家門檻的距離進一步縮小。特別是疫情暴發三年來,我們采取有力有效應對舉措,在“六穩”基礎上明確提出并強化“六?!?,頂住了經濟下行壓力,三年經濟年均增長4.5%,在世界主要經濟體中處于領先水平。如期打贏脫貧攻堅戰。堅持精準扶貧,組織實施人類歷史上規模最大、力度最強的脫貧攻堅戰,近1億農村貧困人口實現脫貧,832個貧困縣全部摘帽,歷史性地解決了絕對貧困問題,如期全面建成小康社會。創新型國家建設成果豐碩。研發經費投入穩居世界第二,在載人航天、探月工程、深海探測、超級計算、衛星導航等諸多領域取得突破性進展,以新一代信息技術、生物技術、高端裝備、綠色環保、新能源汽車為代表的戰略性新興產業發展迅速,成為引領高質量發展的重要引擎,新產業新業態新模式增加值占國內生產總值的比重達到17%以上。經濟結構明顯優化。糧食安全根基進一步夯實,谷物基本自給、口糧絕對安全,主要農副產品保持穩產高產;高技術制造業、裝備制造業增加值年均增長10.6%、7.9%,質量水平穩步提升。消費成為經濟增長的主要拉動力。區域重大戰略扎實推進,鄉村振興戰略穩步實施,新型城鎮化水平和質量不斷提升,城鄉區域協調發展的潛力不斷釋放?;A設施網絡持續完善。北京大興國際機場、白鶴灘水電站等一批重大基礎設施建成運行。建成世界上最現代化的鐵路網和最發達的高鐵網、全球規模最大的高速公路網絡。萬噸級以上泊位數、內河航道通航里程位居世界第一。5G網絡、人工智能、大數據等新型基礎設施建設加快推進。改革開放持續深化。聚焦重點領域和關鍵環節,牢牢把握全面深化改革總目標,毫不動搖鞏固和發展公有制經濟,毫不動搖鼓勵、支持、引導非公有制經濟發展,高標準市場體系建設穩步推進,宏觀經濟治理效能日益提升,更大激發市場活力和社會創造力。堅持擴大對外開放,共建“一帶一路”成果豐碩,互利共贏的國際經貿合作持續深化,更高水平開放型經濟新體制加快形成,貿易和投資自由化便利化程度不斷提升。生態文明建設成效明顯。持續加強生態環境保護,促進綠色低碳發展,“綠水青山就是金山銀山”理念深入人心,生態文明建設發生歷史性、轉折性、全局性變化,細顆粒物(PM2.5)平均濃度下降27.5%,單位國內生產總值能耗下降8.1%,二氧化碳排放強度下降14.1%,全國地表水優良水體比例由67.9%上升到87.9%,生態系統質量和穩定性不斷提升。人民生活顯著改善。城鎮新增就業年均1275萬人,全國城鎮調查失業率總體保持在較低水平。加強社會事業發展,建成世界上規模最大的教育體系、社會保障體系、醫療衛生體系,住房保障力度持續加大,困難群眾住房條件明顯改善,人民群眾獲得感幸福感安全感顯著提升。
在外部環境復雜嚴峻、國內發展面臨超預期沖擊的背景下,我國經濟社會發展取得上述成績,殊為不易,值得倍加珍惜。這根本在于以習近平同志為核心的黨中央的堅強領導,在于習近平新時代中國特色社會主義思想的科學指引,在于中國特色社會主義制度顯著優勢的充分彰顯,全黨全國各族人民團結奮斗、勇毅前行,各地區各部門積極作為、攻堅克難,有效防范化解了面臨的風險挑戰,有力激發釋放了發展的潛力動力,實現了我國經濟社會大局穩定。
與此同時,我們也要看到,當前世界之變、時代之變、歷史之變正以前所未有的方式展開,世界處在新的動蕩變革期,我國發展進入戰略機遇和風險挑戰并存、不確定性難預料因素增多的時期。從國際看,百年變局加速演進,大國博弈和地緣沖突加劇全球政治經濟風險,糧食、能源安全問題突出,全球產業鏈供應鏈遭遇嚴重沖擊,發達經濟體緊縮政策累積效應不斷顯現,世界經濟增長動能減弱,全球金融市場風險加大,外部環境不穩定、不確定、難預料成為常態。從國內看,我國經濟恢復的基礎尚不牢固,發展不平衡不充分問題依然突出,總量性、結構性、周期性矛盾問題進一步暴露,需求收縮、供給沖擊、預期轉弱三重壓力仍然較大。一是總需求不足問題仍較突出。制約消費恢復和增長的因素仍然較多,制造業投資增長支撐不強,房地產投資恢復增長面臨挑戰,民間投資意愿和能力仍然偏弱。一些地方由于項目要素保障不到位等,對基礎設施投資也形成較大制約。世界經濟下行疊加保護主義影響,全球貿易增長放緩,國際市場競爭更加激烈,保持出口穩定增長難度加大。二是供給面臨的結構性約束較強??萍紕撔履芰θ源嵘?,部分基礎原材料、關鍵設備和零部件等“卡脖子”問題突出,產業鏈供應鏈卡點堵點仍然較多。糧食穩產仍有不確定性,部分農產品和農資供求處于緊平衡態勢,國際糧價仍高位運行,向國內傳導的風險依然存在。煤炭供求形勢仍然偏緊,天然氣保供壓力較大,極端天氣下的能源安全保障能力還需提升。全社會用能剛性增長壓力較大,能耗強度降低還面臨不少挑戰。三是重點領域風險可能交織放大。金融風險處于易發期,國際金融市場波動加大,跨國境、跨市場、跨領域風險關聯性明顯增強。一些地方經濟恢復困難較多,財政收支矛盾突出。地方政府融資平臺債務風險亟待規范管理。社會治理仍需進一步加強,安全生產形勢仍較嚴峻,極端天氣及洪澇、干旱等自然災害風險猶存。四是民生領域存在不少短板。就業總量壓力和結構性矛盾并存,高校畢業生再創歷史新高,重點群體就業形勢嚴峻。居民收入增速放緩,持續促進居民增收難度較大。教育、醫療、托育、養老、住房等方面供給短板仍存,基本公共服務均等化水平還需提升。大氣、水體、土壤等環境持續改善基礎尚不穩固,環境基礎設施建設仍待加強。五是市場預期還不穩固。企業特別是中小微企業生產經營面臨困難,居民消費意愿謹慎,企業發展信心不足與市場需求不振可能形成循環弱化。此外,工作中多目標多政策統籌協調仍不到位,在短期波動中把握長期趨勢、在發展中解決兩難多難問題、在復雜局面中及時化解重大矛盾風險的能力仍待加強,形式主義、官僚主義現象仍較突出,“一刀切”、脫離實際的現象仍有發生,應對疫情沖擊過程中有些方面工作還存在一些不足。
在直面困難挑戰的同時,更應該看到,我國經濟韌性強、潛力大、活力足,生存力、競爭力、發展力、持續力不斷提升,經濟長期向好的基本面沒有變,支撐高質量發展的生產要素條件沒有變,推進中國式現代化的制度保證更為完善、物質基礎更為堅實、精神力量更為主動,經濟社會發展前景廣闊、前途光明。在新時代新征程上,有習近平總書記作為黨中央的核心、全黨的核心掌舵領航,有習近平新時代中國特色社會主義思想的科學指引,有全國各族人民眾志成城、團結奮斗,我們完全有條件、有信心、有能力戰勝前進道路上的一切艱難險阻,在以中國式現代化推進強國建設、民族復興的道路上闊步前行。
二、2023年經濟社會發展總體要求、主要目標和政策取向
2023年是全面貫徹黨的二十大精神的開局之年,做好經濟工作意義重大。
?。ㄒ唬┛傮w要求。
做好2023年經濟工作,要在以習近平同志為核心的黨中央堅強領導下,以習近平新時代中國特色社會主義思想為指導,全面貫徹落實黨的二十大精神,按照中央經濟工作會議部署,扎實推進中國式現代化,堅持穩中求進工作總基調,完整、準確、全面貫徹新發展理念,加快構建新發展格局,著力推動高質量發展,更好統籌國內國際兩個大局,更好統籌疫情防控和經濟社會發展,更好統籌發展和安全,全面深化改革開放,大力提振市場信心,把實施擴大內需戰略同深化供給側結構性改革有機結合起來,突出做好穩增長、穩就業、穩物價工作,有效防范化解重大風險,推動經濟運行整體好轉,實現質的有效提升和量的合理增長,持續改善民生,保持社會大局穩定,為全面建設社會主義現代化國家開好局起好步。
在具體工作中,要堅持系統觀念、守正創新,推動經濟實現整體好轉、風險得到有效管控、社會大局保持穩定。重點把握好“六個統籌”:一是更好統籌疫情防控和經濟社會發展。倍加珍惜三年抗疫斗爭的重要成果,深入總結經驗做法,完善相關機制和舉措,抓實抓細新階段疫情防控各項工作,建強衛生健康服務體系,抓好重點群體防控和救治,著力保健康、防重癥,堅決鞏固住來之不易的重大成果。二是更好統籌經濟質的有效提升和量的合理增長。堅持以質取勝,以質開拓市場空間,在提高質量效益的基礎上保持合理的經濟增長,以量變的積累實現質變。三是更好統籌供給側結構性改革和擴大內需。堅持把深化供給側結構性改革貫穿經濟工作全過程,通過高質量供給創造有效需求,支持以多種方式和渠道擴大內需,充分釋放消費和投資潛力,實現更高水平的供需良性循環和動態平衡。四是更好統籌經濟政策和其他政策。堅持系統觀念和實踐標準,增強全局觀,加強與宏觀政策取向一致性評估,及時發現和糾正政策執行偏差,清理和廢止有悖高質量發展的政策規定。五是更好統籌國內循環和國際循環。圍繞構建新發展格局,更有針對性地加快補上我國產業鏈供應鏈短板弱項,堅持以我為主實施宏觀政策,增強國內大循環內生動力和可靠性,提升國際循環質量和水平,保持經濟平穩健康運行。六是更好統籌當前和長遠。既要做好當前工作,努力取得好的成績,又要前瞻性思考,把握戰略主動,為今后發展做好銜接。
?。ǘ┲饕A期目標。
按照上述總體要求,充分把握發展機遇和有利條件,充分估計內外部環境的嚴峻性和不確定性,統籌兼顧需要與可能,提出2023年經濟社會發展主要預期目標:
——國內生產總值增長5%左右。主要考慮:一是全面貫徹黨的二十大精神開好局起好步的要求,黨的二十大明確到2035年要達到中等發達國家水平,必須在提高質量效益基礎上長期保持合理經濟增長,續寫經濟快速發展和社會長期穩定兩大奇跡新篇章。二是體現了穩增長、穩就業、穩物價的要求,有利于向市場傳遞積極信號,提振信心,引導預期,擴大就業,改善民生,在發展中防范和化解風險隱患。三是同現階段我國經濟增長潛力相適應,資源要素條件可支撐,雖然超預期影響仍在、外部不確定性較多,但只要政策聚焦發力、工作加倍努力、各方齊心協力,這一目標經過奮斗是可以實現的。
——城鎮新增就業1200萬人左右,城鎮調查失業率5.5%左右。關于城鎮新增就業:主要考慮是2023年需在城鎮就業的新成長勞動力規模仍然較大,其中高校畢業生將達到1158萬人,實現1200萬人左右的城鎮新增就業,是穩就業的基本要求。關于城鎮調查失業率:主要考慮是2023年就業壓力仍然較大,5.5%左右的預期目標體現了就業優先的政策導向,有利于穩定社會預期,考慮到2023年經濟持續恢復,穩就業政策落實落細,這一目標是可以實現的。
——居民消費價格漲幅3%左右。主要考慮:綜合輸入性通脹、翹尾等因素,預計2023年居民消費價格上漲壓力仍然存在,但當前我國工農業產品供應總體充裕,保供穩價體系進一步健全,物價保持平穩運行具有堅實基礎,將居民消費價格漲幅設為3%左右,有利于保持政策目標的連續性,穩定市場預期,同時也留有適當余地。
——居民收入增長與經濟增長基本同步。主要考慮:這是堅持以人民為中心的發展思想的必然要求,是夯實消費基礎、擴內需穩增長的重要支撐。隨著完善收入分配制度、擴大中等收入群體、增加低收入群體收入等政策措施持續推進,2023年居民收入增長有望繼續與經濟增長基本同步。
——進出口促穩提質,國際收支基本平衡。主要考慮:今年世界經濟貿易增速放緩,國際貿易和利用外資的競爭將更趨激烈,保持國際收支基本平衡、穩定外貿外資是經濟增長的重要支撐,需要在外貿穩規模優結構、更大力度吸引和利用外資上下更大力氣。隨著我國超大規模市場和全產業鏈優勢繼續顯現、區域經貿合作持續深化、外商投資環境不斷改善、外貿新業態新模式蓬勃發展等,經過努力,穩外貿穩外資、保持國際收支基本平衡是可以實現的。
——糧食產量保持在1.3萬億斤以上。主要考慮:統籌考慮國內糧食消費需求、綜合生產能力、全球糧食市場變化等因素,為全方位夯實糧食安全根基、保障市場供應和價格穩定,需要糧食產量保持在1.3萬億斤以上。
——單位國內生產總值能耗和主要污染物排放量繼續下降,重點控制化石能源消費,生態環境質量穩定改善。主要考慮:隨著經濟社會持續發展,工業和居民用能將保持剛性增長,為體現對節能工作的引導約束,并考慮到“十四五”統籌考核的要求,將單位國內生產總值能耗目標設定為降低2%左右,在實際工作中爭取更好結果,并強調主要污染物排放量繼續下降,重點控制化石能源消費,生態環境質量穩定改善。
?。ㄈ┲饕暧^政策取向。
為實現上述目標,要堅持穩字當頭、穩中求進,繼續實施積極的財政政策和穩健的貨幣政策,加大宏觀政策調控力度,加強各類政策協調配合,形成共促高質量發展合力。
積極的財政政策要加力提效。保持必要的財政支出強度,優化組合赤字、專項債、貼息等工具,在有效支持高質量發展中保障財政可持續和地方政府債務風險可控。2023年赤字率擬按3%安排,比2022年提高0.2個百分點;赤字規模3.88萬億元,比2022年增加5100億元。完善稅費優惠政策,對現行減稅降費、退稅緩稅等措施,該延續的延續,該優化的優化,突出對制造業、中小微企業、個體工商戶以及特殊困難行業的支持。擬安排新增地方政府專項債券3.8萬億元,比2022年增加1500億元,適當擴大投向領域和用作項目資本金范圍,注重加強中央預算內投資、地方政府專項債券、政策性開發性金融工具等有效銜接。加強對經濟社會發展薄弱環節和關鍵領域的投入,積極支持科技攻關、鄉村振興、區域重大戰略、教育、基本民生、綠色發展等重點領域。繼續完善財政轉移支付體系,加大中央對地方的轉移支付力度,推動財力下沉,優化省以下財力分配,更多向困難地區和欠發達地區傾斜。進一步完善財政資金直達機制,做好基層“三?!惫ぷ?。嚴肅財經紀律,堅持黨政機關過緊日子,從嚴控制一般性支出,切實防范地方政府債務風險。
穩健的貨幣政策要精準有力。保持流動性合理充裕,發揮貨幣政策工具總量和結構雙重功能,滿足宏觀經濟運行實際需要,穩定市場預期,防控金融風險。2023年保持廣義貨幣供應量(M2)和社會融資規模增速與國內生產總值名義增速基本匹配,支持實體經濟發展。支持金融機構按照市場化法治化原則滿足實體經濟有效融資需求,引導金融機構加大制造業中長期貸款投放力度,推動普惠小微貸款增量、擴面,進一步加大對科技型、專精特新中小企業信貸支持力度,推動企業綜合融資成本和個人消費信貸成本穩中有降。加大結構性貨幣政策工具使用力度,將碳減排支持工具、支持煤炭清潔高效利用專項再貸款、交通物流專項再貸款執行期限延長。穩步深化匯率市場化改革,完善跨境資金流動宏觀審慎管理,保持人民幣匯率在合理均衡水平上的基本穩定。強化金融穩定保障體系,提高重大風險應對和處置能力。
產業政策要發展和安全并舉。圍繞構建新發展格局,優化產業政策實施方式,加快建設現代化產業體系,狠抓傳統產業改造升級和戰略性新興產業培育壯大,著力補強產業鏈薄弱環節,在落實碳達峰碳中和目標任務過程中鍛造新的產業競爭優勢。推動產業鏈和創新鏈融合對接,推動“科技-產業-金融”良性循環。堅守實體經濟特別是制造業,筑牢安全基石。
科技政策要聚焦自立自強。遵循科學、技術發展規律,深化科技管理體制改革,深入實施科教興國戰略、人才強國戰略、創新驅動發展戰略,有力統籌教育、科技、人才工作。著眼國家戰略需求和國際競爭前沿,布局實施一批國家重大科技項目,完善新型舉國體制,發揮好政府在關鍵核心技術攻關中的組織作用,加強基礎研究,強化戰略科技力量。突出企業科技創新主體地位,引領產學研深度融合,利用市場優勢培育自主創新能力。提升財政科技經費投入效能。推進人才引進、培育、使用制度改革,加強基礎學科和緊缺類學科建設,用好用活各類人才,提高人才自主培養質量和能力。
社會政策要兜牢民生底線。深入實施就業優先戰略,落實落細就業優先政策,支持發展吸納就業能力強的產業和企業,把促進青年特別是高校畢業生就業工作擺在更加突出的位置,促進脫貧人口就業,加強勞動者權益保護。及時有效緩解結構性物價上漲給部分困難群眾基本生活帶來的影響。完善社會保障體系,扎牢社會保障網,穩妥推進養老保險全國統籌。推動優質醫療資源擴容下沉和區域均衡布局,增加農村和欠發達地區的醫療資源。完善生育支持政策體系,發展養老事業和養老產業,積極應對人口老齡化和少子化。
2023年經濟發展面臨的困難挑戰不少,實施宏觀政策需統籌兼顧、綜合平衡,注重圍繞經營主體需求施策,完善政策實施方式,增強時效性和精準性,與2022年宏觀政策有效銜接,并靠前安排,力爭盡早出臺實施。強化規劃政策協同配合,做好“十四五”規劃中期評估,促進財政、貨幣、就業、產業、投資、消費、價格、環保、區域等政策形成系統集成效應,匯聚集中力量辦大事、難事、急事的合力。強化經濟監測預測預警和政策預研儲備,豐富政策工具箱,做好應對更為復雜困難局面的各項工作準備。強化煤電油氣運調節,壓實地方政府、部門、企業責任,確保能源安全供應。強化社會預期引導和管理,做好政策解讀,密切關注輿情走勢,及時回應社會關切,著力提振市場信心。
三、2023年國民經濟和社會發展計劃的主要任務
2023年,要全面學習、全面把握、全面落實黨的二十大精神,認真貫徹落實中央經濟工作會議精神和《政府工作報告》部署,著力做好十方面重點工作。
?。ㄒ唬└媒y籌疫情防控和經濟社會發展,鞏固拓展抗疫成果。堅持人民至上、生命至上,壓實“四方責任”,盯緊關鍵環節,抓實抓細新階段疫情防控各項工作,建強衛生健康服務體系。
一是扎實做好“乙類乙管”常態化防控。強化疫情監測和常態化預警能力建設,健全疫情監測體系和信息報告制度,加強對夏季、秋冬季等重點時段疫情走勢的分析研判,及時準確作出預警并采取必要的緊急防控措施??茖W謀劃疫苗接種工作,促進老年人接種率持續提升。著力做好老年人、兒童等重點人群防護和救治工作。推動城市醫療資源下沉農村,暢通市縣兩級轉診機制,補齊農村疫情防控短板。提升公共衛生防控救治能力,推動重癥救治資源擴容和改造。推動超大特大城市、大城市在轄區內的山區縣(區),按照“平急兩用”的思路,改造建設一批民宿、鄉村旅游酒店等設施。
二是加強醫療物資生產儲備保供。持續抓好重點醫療物資的生產、調度和供應。完善儲備制度和目錄,鞏固完善人員、物資統籌調配機制,切實解決好基層一線能力、藥品、設備等方面的短板弱項。加強精準投放,強化供需銜接,按照輕重緩急合理確定保供順序,切實保障醫療機構用藥,優先滿足養老院、福利院等重點場所,支持社區和高校、企業等備足需求,強化對空巢家庭、失獨家庭、低收入家庭等兜底保障。充分發揮大型連鎖藥店和互聯網平臺作用,提高藥品投送分配效率。開展價格和市場秩序檢查,保障抗疫藥品“不斷供、不漲價”。加大藥品生產、儲存、運輸、使用全鏈條質量監管力度,牢牢守住藥品質量安全底線。統籌推進衛生健康領域科技攻關,積聚各方力量提升生命健康科技水平。
三是加快提升城鄉醫療衛生和環境保護水平。充分發揮愛國衛生運動的組織優勢和群眾優勢,加強防控知識宣傳普及,引導廣大人民群眾主動學習健康衛生知識,掌握健康技能,養成良好的個人衛生習慣,踐行文明健康的生活方式,自覺加強個人防護,做自己健康的第一責任人。加強城鄉環境衛生整治,推進重點區域、重點場所環境衛生治理,深化村莊清潔行動,常態化開展清臟治亂大掃除,常態化開展病媒孳生地清理,有效防控傳染病傳播。加快完善醫療衛生和環境基礎設施,抓緊補短板、強弱項,不斷筑牢重大疫情防控醫療衛生和環境基礎。
四是扎實推進健康中國建設。加強常態化分級分層分流醫療衛生體系建設,建強以公立醫療機構為主體的三級醫療衛生服務網絡。深化醫藥衛生體制改革,深入推進國家醫學中心建設,全面完成國家區域醫療中心全國范圍內的規劃布局,有序推進省級區域醫療中心建設。通過組建縣域醫共體等多種方式,提高基層醫療衛生服務能力,加強基層醫療服務保障。加強國家中醫藥傳承創新中心、國家中醫疫病防治基地、中西醫協同“旗艦”醫院、中醫特色重點醫院等中醫藥傳承創新重大項目建設。加強心理健康和精神衛生能力建設。
?。ǘ┲U大國內需求,充分發揮消費的基礎作用和投資的關鍵作用。堅定實施擴大內需戰略,深化供給側結構性改革,通過高質量供給創造有效需求,增強內需對經濟增長的拉動作用,促進形成強大國內市場。
一是綜合施策釋放消費潛力。把恢復和擴大消費擺在優先位置,增強消費能力,改善消費條件,創新消費場景。順應居民消費升級趨勢,打造內容豐富、品質精良、結構合理的高質量消費供給體系,持續提升傳統消費,加快培育新型消費,不斷壯大消費熱點。穩定汽車等大宗消費,強化停車設施建設改造,優化停車設施供給結構,加快推進公路沿線、交通樞紐場站、居住區等充電設施設備建設,推動公共領域車輛全面電動化。鼓勵有條件的地方對購買綠色智能家電、綠色建材等予以支持,持續開展家電生產企業回收目標責任制行動。采取有效措施推動生活服務消費恢復,規范旅游市場秩序,大力發展城市微旅游、鄉村旅游和短途周邊游。落實帶薪休假制度。推進即時零售、直播電商、云展會等新模式健康發展,拓展沉浸式交互式購物體驗。支持剛性和改善性住房、新能源汽車、養老服務、教育醫療文化體育服務等消費。引導培育信息消費。開展智慧商圈、智慧商店、智慧景區、旅游城市和綠色商場示范創建,擴大綠色產品供給和消費。促進老字號創新發展。高水平辦好2023年中國品牌日系列活動,不斷提升中國品牌知名度和影響力,推動國潮品牌消費繁榮發展。營造安心放心的消費環境,加大消費品質量安全監管力度,強化消費者權益保護。

二是積極擴大有效投資。2023年擬安排中央預算內投資6800億元,進一步優化調整中央預算內投資結構,聚焦國家重大發展戰略,重點向糧食安全、能源安全、產業鏈供應鏈安全、國家安全以及民生等領域傾斜,集中力量辦好國家層面的大事、難事、急事,通過政府投資和政策激勵有效帶動全社會投資。有力有序推進“十四五”規劃102項重大工程建設。用好推進有效投資重要項目協調機制經驗,堅持“項目跟著規劃走”、“資金、要素跟著項目走”,統籌用好中央預算內投資、地方政府專項債券、政策性開發性金融工具、結構性貨幣政策工具、制造業中長期貸款等,強化土地、用能、環評等要素保障。擴大工業和技術改造投資,推動企業技術改造和設備更新。實施城市更新行動,加快城鎮老舊小區改造。進一步完善加大力度支持民間投資發展的政策環境,鼓勵和吸引更多民間資本按市場化原則參與國家重大工程項目和補短板項目建設,采取有效措施激發民間投資活力。推進基礎設施領域不動產投資信托基金(REITs)常態化發行,盤活存量資產。加強項目儲備,依托國家重大建設項目庫持續儲備一批既利當前、又利長遠的重點項目。加大項目前期工作力度,推動項目盡快形成實物工作量。持續推進投資項目審批制度改革,修訂投資管理有關規章和規范性文件,增強投資法規的統一性和協同性。深化投資在線平臺創新應用,建立與銀行等金融機構的投融資審批數據共享機制。
三是持續推進重大基礎設施建設。優化基礎設施布局、結構、功能和系統集成,構建現代化基礎設施體系。推動川藏鐵路、沿江沿海高鐵、國家水網等重大項目建設,加快重大引調水、防洪減災、西部陸海新通道、小洋山北側集裝箱碼頭開發建設,推進川藏公路G318線提質改造,加快沿邊國道G219線、G331線待貫通路段建設,推進中西部鐵路、長江黃金水道、過江通道、重點城市群都市圈城際鐵路和市域(郊)鐵路建設。加快5G、人工智能、大數據、物聯網、工業互聯網等新型基礎設施建設,推動智慧高速公路建設,推進民用空間基礎設施建設,加快推進海南商業航天發射場建設,優化升級數字基礎設施,加快建設信息網絡基礎設施,推進云網融合和算網協同發展,有序推進基礎設施智能升級。

?。ㄈ┘涌旖ㄔO現代化產業體系,著力提升產業鏈供應鏈韌性和安全水平。深入實施創新驅動發展戰略,著力補齊短板、加固長板,鞏固壯大實體經濟根基,不斷塑造發展新動能新優勢。
一是強化高水平科技自立自強。充分發揮新型舉國體制優勢,加強國家戰略科技力量,堅決打贏關鍵核心技術攻堅戰。加強科技基礎能力建設,統籌推進國際科技創新中心、區域科技創新中心建設,提升綜合性國家科學中心原始創新策源功能,推進國家實驗室建設和有效運行,重組全國重點實驗室體系,推進國家制造業創新中心建設,促進國家高新區和自主創新示范區高質量發展,新建一批國家技術創新中心、產業創新中心、工程研究中心、企業技術中心。加快推進“科技創新2030-重大項目”實施,瞄準重點領域布局一批具有戰略性全局性前瞻性的國家重大科技項目。圍繞制造業等重點產業鏈,集中優質資源合力推進關鍵核心技術攻關,加快推進自主創新產品、自主開源技術等迭代應用。強化企業創新主體地位,加強企業主導的產學研深度融合,提高科技成果轉化和產業化水平,營造有利于科技型中小微企業成長的良好環境,支持科技型、創新型中小微企業參與國家級創新平臺建設,推動更多優質企業登陸科創板。強化區域創新能力。培育創新文化。深化科技管理體制改革,推進科技評價改革,加大多元化科技投入。全面提升知識產權創造、運用、保護和服務水平。大力推動科學普及和全民科學素養提升。
二是加快產業結構優化升級。修訂出臺產業結構調整指導目錄(2023年本),深入實施產業基礎再造工程和重大技術裝備攻關工程,加快傳統產業和中小企業數字化轉型,推廣先進適用技術,推動制造業高端化、智能化、綠色化發展。實施綠色制造工程,持續推進工業重點領域節能降碳。狠抓傳統產業改造升級,健全市場化法治化化解過剩產能長效機制,推動鋼鐵等重點行業加快聯合重組,推進企業技術改造和設備更新。優化乙烯等石化產業布局,促進化工產業有序轉移和安全發展,促進現代煤化工產業健康發展,推進煤化工產業示范基地建設,推動重大石化項目建設,打造世界一流石化產業基地和一流石化企業。優化新能源汽車產業布局,推動新能源汽車動力電池產業持續健康發展。培育戰略性新興產業集群,探索建設一批創新和公共服務綜合體,促進戰略性新興產業融合集群發展,加快發展先進制造業集群,鞏固新能源汽車、5G、光伏等優勢產業領先地位,前瞻布局未來產業,發展生物經濟、北斗產業、氫能產業,加快人工智能、生物制造、綠色低碳、量子計算、航空航天等前沿技術研發和應用推廣。發展智能建造。研究制定推動構建優質高效服務業新體系的政策措施,推動現代服務業同先進制造業、現代農業深度融合。繼續開展質量提升行動,推進質量強國建設。加快構建現代物流體系,完善物流基礎設施網絡,降低流通成本。
三是加快發展數字經濟。推動數字產業創新發展,培育一批具有國際競爭力的生態主導型企業和數字產業集群。研究制定數據產權制度、數據交易市場等基礎制度配套政策文件,加強開源體系建設頂層設計。推動數字技術與實體經濟深度融合,加強數字化轉型頂層設計,完善支持數字化轉型的政策舉措,組織實施數字化轉型工程,助力實體經濟高質量發展。深化新一代信息技術與制造業融合發展,深入實施智能制造工程,推進制造業數字化、網絡化、智能化,創新發展智慧農業,推進“數商興農”。著力推動電子商務高質量發展,積極引導直播電商、即時電商等新模式新業態發展。提升常態化監管水平,推動平臺經濟規范健康持續發展,支持平臺企業加強技術創新,賦能實體經濟轉型升級,提升國際化水平,在引領發展、創造就業、國際競爭等方面發揮更大作用。開展雙多邊數字經濟治理合作,鼓勵數字經濟企業“走出去”。
四是促進產業鏈供應鏈循環暢通。發揮保持產業鏈供應鏈安全穩定重點企業、重點園區作用,實施產業鏈供應鏈貫通工程。提升制造業核心競爭力,深入實施強鏈補鏈行動,著力補強產業鏈薄弱環節,鍛造一批產業鏈長板,強化產業鏈上下游、大中小企業協同攻關,促進全產業鏈優化升級。支持國內礦山項目建設,加大資源勘探開發力度,增強礦產資源保障能力。加強物流保通保暢統籌調度,切實保障能源、糧食、醫療物資等各類重點物資安全有序運輸。完善多層次風險監測體系,提高風險及時精準識別、快速有效處置能力,做到風險早發現、早報告、早研判、早處置。
?。ㄋ模┥罨攸c領域和關鍵環節改革,構建高水平社會主義市場經濟體制。深化改革攻堅,著力破解制約發展的體制機制障礙,不斷增強社會主義現代化建設的動力和活力。
一是有效激發市場活力。堅持“兩個毫不動搖”,依法保護各類經營主體產權和合法權益。全面梳理修訂涉企法律法規政策,持續破除影響平等準入的壁壘。進一步加強和改進國有經濟管理,深化國資國企改革,持續推進國有資本布局優化和結構調整,制定實施新一輪深化國有企業改革行動方案,積極穩妥深化混合所有制改革,完善中國特色現代企業制度,打造一批創新型國有企業,加快建設世界一流企業。依法保護民營企業產權和企業家利益,鼓勵支持民營經濟和民營企業發展壯大,支持民營企業融入和服務國家重大戰略,確定民營經濟聯系點城市并推廣第二批地方支持民營企業改革發展的典型做法。支持中小微企業和個體工商戶發展,加強中小微企業管理服務。構建親清政商關系,為各類所有制企業創造公平競爭、競相發展的環境。健全優質中小企業梯度培育體系,培育專精特新中小企業。扎實做好拖欠中小企業賬款清理工作。繼續大力弘揚企業家精神,營造讓國企敢干、民企敢闖、外企敢投的良好環境。
二是扎實推進高標準市場體系建設。推動全國統一大市場建設,持續完善產權保護、市場準入、公平競爭、社會信用等市場體系基礎性制度,健全統一的市場監管規則。以重點任務落實和綜合改革試點為抓手,推動加快形成系統集成、協同高效的要素市場化配置改革局面。進一步落實深圳建設中國特色社會主義先行示范區放寬市場準入特別措施,支持重大改革試點地區、改革先行示范區等探索創新。進一步深化公共資源交易平臺整合共享,不斷提升公共資源配置效益和效率。深化招標投標改革創新,加快完善招標投標、政府采購法規制度,深入推進招標投標全流程電子化數字化轉型升級,加強全覆蓋全鏈條全流程監管,打造公平公正、規范高效、陽光透明的招標投標市場環境。
三是營造市場化法治化國際化一流營商環境。深化簡政放權、放管結合、優化服務改革。堅持依法行政,嚴格規范公正文明執法,帶頭遵守契約,提高政府公信力和執行力。強化公平競爭審查制度剛性約束,持續清理修改不符合優化營商環境條例的規章和規范性文件,推動各地結合實際出臺配套政策措施,促進全國范圍營商環境持續改善。深化營商環境創新試點,支持有條件的地方率先加大營商環境改革力度。不斷優化中國營商環境評價體系,健全中國營商環境評價長效機制。制定進一步提升重點區域、工業園區等營商環境水平的行動方案,推動城市群、都市圈等重點區域營商環境一體化發展。推動建立涉企收費長效監管機制。充分發揮全國一體化政務服務平臺“一網通辦”樞紐作用,深入推進“一件事一次辦”改革舉措,加快電子證照應用,持續提升政務服務“跨省通辦”質效。建立企業信用狀況綜合評價體系,強化企業信用風險分類管理,完善社會信用統一代碼制度,加強信用信息共享應用,促進中小微企業融資便利。

四是穩步推進重點領域改革。深化財稅體制改革,完善財政轉移支付體系,健全省以下財政體制,進一步優化稅制結構,完善地方稅體系和個人所得稅制度,夯實地方基本財力和自我發展能力。健全現代預算制度,加強重點支出政策績效評價。深化金融體制改革,完善現代中央銀行制度,引導大型銀行服務重心下沉、改進普惠和民營企業金融服務,督促中小金融機構回歸本源和服務當地。持續深化資本市場改革,完善多層次資本市場體系,健全資本市場功能,提高直接融資比重。持續深化油氣體制改革,積極穩妥推進省級管網以市場化方式融入國家管網,提升“全國一張網”覆蓋水平,完善管網運營機制改革,開展跨省天然氣管道運輸成本監審和定價工作,建立健全城鎮燃氣終端銷售價格與采購成本聯動機制。穩步推進鐵路等行業競爭性環節市場化改革。進一步推進電力體制改革,深入推進全國統一電力市場體系建設,加快推進電力現貨市場建設,完善跨省跨區送電電價市場化形成機制。深化新能源上網電價市場化改革,完善供熱價格機制。優化經營自然壟斷環節企業的監督管理。開展部分中央直屬及跨省水利工程定價成本監審和價格校核,深入推進農業水價綜合改革。進一步深化行業協會商會改革,探索分類監管制度,促進行業協會商會健康規范發展。
?。ㄎ澹﹫猿洲r業農村優先發展,全面推進鄉村振興。全力保障糧食安全,制定加快建設農業強國規劃,進一步鞏固拓展脫貧攻堅成果,建設宜居宜業和美鄉村。
一是全方位夯實糧食安全根基。落實糧食安全黨政同責、耕地保護黨政同責,組織開展耕地保護和糧食安全責任制考核。完善糧食主產區、主銷區和產銷平衡區支持政策,主產區要鞏固提升生產能力,產銷平衡區要挖掘空間增加產能,主銷區要確保自給率不再下滑并有所提高。實施新一輪千億斤糧食產能提升行動。加強糧食產購儲加銷各環節能力建設。穩定糧食播種面積和產量,嚴格落實耕地保護要求,制定逐步把永久基本農田全部建成高標準農田的實施方案,實施好國家黑土地保護工程,加快建設國家糧食安全產業帶。扎實推進優質糧食工程,加強糧食倉儲物流設施建設,做好糧食庫存銷售安排。合理制定稻谷、小麥最低收購價,穩定玉米、大豆生產者補貼和稻谷補貼政策,完善棉花目標價格政策實施措施。實施現代種業提升工程,落實種業振興行動方案,扎實推進國家大豆種子基地建設。加強農業關鍵核心技術攻關,強化農業科技和裝備支撐。持續完善國家糧食應急保障體系。加強糧食、棉花、食糖總量平衡和市場調控。完善化肥等農資保供穩價應對機制。完善生豬產能調控機制,穩定生豬生產供應。開展優質飼草和生態草種業攻關,深入推進草原畜牧業轉型升級,促進草原畜牧業發展壯大。制定樹立大食物觀開發食物資源保障各類食物有效供給的指導意見,發展設施農業,構建多元化食物供給體系。
二是鞏固拓展脫貧攻堅成果。強化防止返貧動態監測幫扶,堅決防止出現規模性返貧。在國家鄉村振興重點幫扶縣實施一批補短板促振興重點項目,著力改善基礎設施條件,推動脫貧地區產業振興。繼續加大易地扶貧搬遷后續扶持力度,推動大型安置區融入新型城鎮化建設。確保脫貧勞動力就業規模穩定在3000萬人以上。持續加大以工代賑政策實施力度,努力提高勞務報酬發放規模。深化東西部協作和中央單位定點幫扶,深入推進“萬企興萬村”行動。組織開展消費幫扶專項行動,健全消費幫扶長效機制,持續推進消費幫扶示范城市和產地示范區創建。
三是推動農村一二三產業融合發展。發展新型農村集體經濟、新型農業經營主體和社會化服務、農業適度規模經營。大力發展鄉村特色產業,高質量做好農業現代化示范區、國家農村產業融合發展示范園、優勢特色產業集群、國家現代農業產業園、農業產業強鎮創建和認定工作,健全鄉村產業體系,拓寬農民增收致富渠道。加強農林廢棄物資源化利用,推行循環型農業發展模式。發展壯大縣域經濟,促進縣域城鄉融合發展,推動建立健全縣域內城鄉一體的就業、教育、醫療、養老等政策體系,加快推進縣鄉村公共基礎設施建設運營管護一體化。深化農村重點領域改革,完善農村土地制度,有序開展第二輪土地承包到期后再延長30年整縣試點,穩慎推進農村宅基地制度改革試點,深化農村集體經營性建設用地入市改革試點。
四是扎實有序推進鄉村建設。深入實施鄉村建設行動,制定農村基本具備現代生活條件建設指引。加強中小河流治理、病險水庫除險加固、蓄滯洪區調整與建設、山洪災害防治等防汛薄弱環節建設,實施規?;┧こ探ㄔO和小型供水工程規范化改造,開展農村水系綜合整治。推動鄉鎮通三級及以上公路建設、老舊公路改造和窄路基路面加寬改造,持續開展“四好農村路”和城鄉交通運輸一體化示范創建,深化農村公路管養體制改革。實施農村電網鞏固提升工程,推動分布式光伏、風電發展,發展農村生物質能源。加快完善縣鄉村三級電子商務和快遞物流配送體系,構建農村物流骨干網絡。實施農房質量安全提升工程。扎實推進農村人居環境整治提升行動,推動建立長效管護機制,因地制宜推進農村改廁,持續開展村莊清潔行動,加強傳統村落保護利用。加強和改進鄉村治理,推動擴大積分制、清單制、數字化治理運用覆蓋面。
?。┐龠M區域協調發展,構建優勢互補、高質量發展的區域經濟布局和國土空間體系。深入實施區域協調發展戰略、區域重大戰略、主體功能區戰略、新型城鎮化戰略,優化重大生產力區域布局,打造高質量發展新動能。
一是扎實推進區域協調發展戰略。推動西部大開發形成新格局,做大做強特色優勢產業,筑牢生態安全屏障,不斷拓展國家發展的戰略回旋空間。推動東北全面振興取得新突破,完善支持東北全面振興政策舉措,支持東北地區中心城市及城市群提質增效,更好維護國家糧食、生態、能源等安全。促進中部地區加快崛起,構建以先進制造業為支撐的現代產業體系,推進高質量發展年度重大工程項目建設。鼓勵東部地區加快推進現代化,充分發揮對全產業鏈的穩鏈固鏈強鏈作用。提高中西部和東北地區開放水平,鞏固東部沿海地區開放先導地位,推動安徽更好發揮連接中部地區與長三角地區的作用,推動江西等內陸開放型經濟試驗區建設。更好發揮國家級新區引領示范作用。支持欠發達地區、革命老區、民族地區、生態退化地區、資源型地區和老工業城市等加快發展。加大力度推進興邊富民、穩邊固邊。發展海洋經濟,高水平建設海洋創新示范平臺,加快建設海洋強國。
二是持續深入實施區域重大戰略。扎實推進京津冀協同發展,有序疏解北京非首都功能,高標準高質量建設雄安新區和北京城市副中心,加快天津濱海新區和天津北方國際航運樞紐建設,強化京津冀生態環境聯建聯防聯治。深入推進長江經濟帶生態優先綠色發展,大力推動生態環境系統綜合整治和污染治理“4+1”工程,推動長江干支流和重要湖庫、濕地、岸線協同治理,加強生物多樣性保護,繼續實施好長江流域重點水域十年禁漁。推進粵港澳大灣區重大合作平臺建設,加快大灣區創新發展步伐,提升市場一體化水平。推動長三角一體化發展規劃“十四五”實施方案落地,促進科創與產業深度融合,加快上?!拔鍌€中心”建設,深化長三角生態綠色一體化發展示范區等重點區域改革創新。持續推進黃河流域生態保護和高質量發展,深入推進實施黃河流域工業、農業、城鎮生活和尾礦庫污染“3+1”綜合治理,全力打好黃河流域深度節水控水攻堅戰和黃河生態保護治理攻堅戰,持續加強中上游水土流失治理,支持寧夏開展“四水四定”先行先試。
三是健全主體功能區戰略和制度。落實全國國土空間規劃綱要,優化細化主體功能區劃分,進一步健全主體功能區制度,完善國土空間用途管制制度,嚴格落實“三區三線”等空間管控要求,構建主體功能明顯、優勢互補、高質量發展的國土空間開發保護新格局。
四是穩步推進以人為核心的新型城鎮化。加快農業轉移人口市民化,穩妥有序推進戶籍制度改革,推動城鎮基本公共服務均等化,強化農業轉移人口就業、技能培訓、社保等城鎮基本公共服務保障水平。以城市群、都市圈為依托構建大中小城市協調發展格局,扎實推動成渝地區雙城經濟圈建設,有序培育現代化都市圈,加快轉變超大特大城市發展方式,深入推進以縣城為重要載體的城鎮化建設,支持城市群和都市圈建設現代化基礎設施體系。進一步提高城市規劃、建設、治理水平,加強城市基礎設施建設,深入實施國家公交都市建設,建設宜居、韌性、智慧城市。健全城鄉融合發展體制機制和政策體系,暢通城鄉要素流動。
?。ㄆ撸┩七M高水平對外開放,增強國內國際兩個市場兩種資源聯動效應。穩步擴大規則、規制、管理、標準等制度型開放,推動共建“一帶一路”高質量發展,依托我國超大規模市場優勢,以國內大循環吸引全球資源要素,提升貿易投資合作質量和水平。
一是加快推進貿易強國建設。促進出口貿易穩定發展,多元化開拓國際市場,提升加工貿易出口附加值。積極推進貿易創新發展,大力發展跨境電商、市場采購貿易方式等新業態新模式,更大力度支持海外倉發展。支持加工貿易向中西部和東北地區梯度轉移。深化通關便利化改革,保障重要海港、空港貨運物流運輸暢通。加快建設海南自由貿易港,積極推進全島封關運作準備工作。實施自由貿易試驗區提升戰略,制定出臺中國(上海)自由貿易試驗區及臨港新片區建設行動方案。擴大服務貿易,創新服務貿易發展機制,建設國家服務貿易創新發展示范區,推動出臺自由貿易試驗區和全國版跨境服務貿易負面清單。積極發展數字貿易。
二是做好利用外資和境外投資工作。更大力度吸引和利用外資,深入實施外資準入負面清單和新版鼓勵外商投資產業目錄,擴大市場準入,加大現代服務業領域開放力度,落實好鼓勵外商投資設立研發中心若干措施,完善外資促進服務,推動外資標志性項目落地、建設和達產,促進外資穩存量、擴增量。深化國家服務業擴大開放綜合示范區建設。發揮好自由貿易試驗區、海南自由貿易港、各類開發區和保稅區等開放平臺的先行先試作用,發揮好各類園區引資作用。依法保護外商投資權益,落實好外資企業國民待遇。完善全口徑外債管理,實現提質增效。加強境外投資服務、監管和風險防控。提升對外投資管理數字化水平。促進海外礦產資源開發合作。穩步推進資本市場制度型雙向開放。
三是推動共建“一帶一路”高質量發展。謀劃做好共建“一帶一路”十周年系列重點工作。聚焦重點區域、重點國家、重點領域、重點項目,鞏固拓展與共建國家務實合作。深入推進共建“一帶一路”“小而美”項目建設,打造一批標志性工程,深化國際產能合作和第三方市場合作。穩步拓展合作新空間,深化健康、綠色、數字、創新絲綢之路建設。創建“絲路電商”合作先行區。優化區域開放布局,扎實推進福建、新疆核心區高質量發展,深入推進沿邊重點開發開放試驗區建設。扎實推進基礎設施互聯互通合作。鞏固提升中歐班列良好發展態勢,保障中歐班列安全穩定暢通運行。不斷擴大“絲路海運”等品牌影響力,推動“空中絲綢之路”建設。完善風險防控體系,全面加強境外項目建設風險防控?;I備辦好第三屆“一帶一路”國際合作高峰論壇。加強和改進國際傳播,共同講好共建“一帶一路”故事。
四是積極參與全球經濟治理。堅定維護多邊貿易體制,維護多元穩定的國際經濟格局和經貿關系。全面深入參與世界貿易組織(WTO)改革,持續推動高質量實施《區域全面經濟伙伴關系協定》(RCEP),積極推進加入《全面與進步跨太平洋伙伴關系協定》(CPTPP)和《數字經濟伙伴關系協定》(DEPA),與更多國家和地區商簽高標準自貿協定。深入推進全球發展倡議,加強與聯合國、二十國集團(G20)、亞太經合組織(APEC)、金磚國家、東盟與中日韓(10+3)領導人會議、上海合作組織等多邊機制合作。
?。ò耍┷`行“綠水青山就是金山銀山”理念,推進生態優先、節約集約、綠色低碳發展。加快發展方式綠色轉型,深入推進環境污染防治,積極穩妥推進碳達峰碳中和,實施全面節約戰略,統籌產業結構調整、污染治理、生態保護、應對氣候變化,協同推進降碳、減污、擴綠、增長。
一是支持綠色低碳產業發展。繼續堅決遏制高耗能、高排放、低水平項目盲目發展。修訂發布綠色產業指導目錄,進一步完善促進綠色產業發展的政策體系,鼓勵環保技術研發和產品推廣。積極推行綠色制造,全面推行清潔生產,開展重點行業清潔生產改造。加快工業、建筑、交通等重點領域綠色轉型,支持開展節能降碳改造、設備更新、回收利用、工藝革新和數字化轉型,推進重點園區循環化改造。推進水資源節約集約利用,建設公共供水管網漏損治理重點城市(縣城),推動海水淡化規?;?。大力發展循環經濟,加快構建廢棄物循環利用體系,加強廢舊新能源設備和汽車電池、新興電子消費品等回收利用,持續完善廢舊家電回收處理體系。大力倡導綠色消費,治理商品過度包裝。統籌推進“能水糧地礦材”一體化節約,推動各類資源節約集約利用,加快推進綠色生產生活方式轉變。
二是扎實推進環境污染防治。繼續深入打好藍天、碧水、凈土保衛戰。深入推進重污染天氣消除、臭氧污染防治、柴油貨車污染治理等標志性戰役,強化大氣多污染物協同控制和區域協同治理,持續改善空氣質量。統籌水資源、水環境、水生態治理,推進城市黑臭水體治理,深入開展入河入海排污口排查整治,建設污水處理綠色低碳標桿廠,持續推動污水資源化利用。深入實施重點海域綜合治理攻堅戰,推進建設美麗海灣。強化土壤污染源頭防控,鞏固提升受污染耕地和重點建設用地安全利用水平。推進農用地土壤污染防治和安全利用,實施農用地土壤鎘等重金屬污染源頭防治行動。持續打好農業農村污染治理攻堅戰,實施好長江經濟帶和黃河流域農業面源污染綜合治理,深入開展農業面源污染治理與監督指導試點,推進農村生活污水處理、生活垃圾分類與資源化利用。強化固體廢物和新污染物治理,扎實推進“無廢城市”建設,實現固體廢物減量化、無害化、資源化,持續強化危險廢物監管和利用處置能力。深入推進塑料污染全鏈條治理。加強城鄉環境基礎設施建設,提升環境基礎設施建設水平。完善生態環境分區管控體系。深入推進中央生態環境保護督察。
三是加強生態系統治理和保護。統籌山水林田湖草沙一體化保護和系統治理,提升生態系統多樣性、穩定性、持續性。持續實施重要生態系統保護和修復重大工程,科學開展大規模國土綠化行動,加強大江大河和重要湖泊濕地生態保護治理,推行草原森林河流湖泊濕地休養生息,統籌推進水土流失和荒漠化、石漠化綜合治理,穩步推進以國家公園為主體的自然保護地體系建設,全面筑牢和優化國家生態安全屏障體系。強化外來物種入侵防控,實施生物多樣性保護重大工程。建立健全生態產品價值實現機制,落實生態保護補償各項制度,出臺生態保護補償條例,統籌推進太湖等重要流域生態保護補償機制建設。加強海洋生態保護修復。
四是積極穩妥推進碳達峰碳中和。按照“1+N”政策體系部署,立足我國資源稟賦,堅持先立后破,科學把握推進節奏,有計劃分步驟實施“碳達峰十大行動”。完善能源消耗總量和強度調控,重點控制化石能源消費,逐步轉向碳排放總量和強度“雙控”制度。開展區域、城市、園區和企業減污降碳協同創新試點。推進煤炭清潔高效利用及相關技術研發,大力推進煤電“三改聯動”,積極推動第二批大型風電光伏基地項目開工建設,有序推進第三批項目核準開工,發展儲能產業,大力推進抽水蓄能電站建設。加快節能降碳先進技術研發和推廣應用,開展低碳零碳負碳重大項目示范,組織開展綠色低碳試點城市建設。完善碳排放統計核算體系,做好全國碳排放權交易市場第二個履約周期管理工作,健全碳排放權市場交易制度,嚴厲打擊碳排放數據造假行為。推動綠電綠證市場與碳市場、能耗調控制度的有機銜接。持續鞏固提升生態系統碳匯能力。積極參與應對氣候變化全球治理。
?。ň牛┖粚崌野踩蜕鐣€定基礎,以新安全格局保障新發展格局。堅持底線思維,堅持標本兼治、遠近結合,加強風險預警、防控機制和能力建設,嚴密防范系統性安全風險。
一是加強重大經濟金融風險防控。堅持房子是用來住的、不是用來炒的定位,加快建立多主體供給、多渠道保障、租購并舉的住房制度,實施好房地產市場平穩健康發展長效機制。因城施策用足用好政策工具箱,實施好差別化住房信貸政策,發揮住房公積金支持作用,支持剛性和改善性住房需求。解決好新市民、青年人等群體住房問題,擴大保障性租賃住房供給,規范發展長租房市場。壓實各方責任,扎實做好保交樓、保民生、保穩定各項工作,穩妥實施改善優質房企資產負債表計劃,有效防范化解優質頭部房企風險。繼續做好重點機構風險處置化解工作,積極應對不良資產反彈,有序推進中小銀行、保險和信托機構改革化險,防止形成區域性、系統性風險。加強和完善現代金融監管,依法將各類金融活動全部納入監管。密切跟蹤分析國際經濟金融波動可能帶來的輸入性風險,高度重視境內外金融市場聯動下行風險,動態完善應對政策預案。防范化解地方政府債務風險,強化跨部門協同監管,優化債務期限結構,降低利息負擔,堅決遏制增量、化解存量。
二是做好能源資源安全保障工作。深入推進能源革命,加快規劃建設新型能源體系,加強能源產供儲銷體系建設,完善能源安全生產責任制,提升能源自主安全保障能力。強化煤炭兜底保障作用,在確保安全的前提下有序釋放煤炭先進產能,高標準建設現代化礦井,強化電煤中長期合同履約監管和鐵路等運力保障。提升電力生產供應能力,加強各類電源特別是煤電等可靠性電源建設,深入推進煤炭與煤電、煤電與可再生能源聯營,核定第三監管周期區域電網和省級電網輸配電價,研究建立發電側容量補償機制,加快特高壓輸電通道建設,在全國重點規劃、布局一批堅強局部電網,統籌水電開發和生態保護,積極安全有序發展核電。加快應急備用和調峰電源能力建設,完善建設運行保障機制。支持國內鐵礦石、鉀、鋰等資源開發項目建設,加大油氣資源勘探開發力度,推動國內石油、天然氣增儲上產。完善油品管理體制機制。繼續嚴控新增“煤改氣”,保障天然氣穩定供應。加強國家儲備體系建設,全面建設寧波舟山國家大宗商品儲運基地,優化完善儲備布局和設施網絡,科學規劃布局煤制油氣戰略儲備基地建設。
三是提高公共安全治理水平。推進安全生產風險專項整治,完善重點行業、重點領域安全監管,堅決防范和遏制重特大事故發生,切實保障人民群眾生命財產安全。提高防災減災救災和重大突發公共事件處置保障能力,加強國家區域應急力量建設。加強食品藥品、重點工業產品、特種設備等安全監管。維護網絡安全。加強社會治安綜合治理,扎實推進平安中國建設,確保不發生重大社會風險事件,維護社會大局穩定。
?。ㄊ嵤└嗷菝裆裥呐e措,提高人民生活品質。堅持在發展中保障和改善民生,解決好群眾急難愁盼問題,不斷提高人民群眾的獲得感幸福感安全感,保持社會和諧穩定。
一是穩定擴大就業崗位。完善重點群體就業支持體系,擴大高校畢業生市場化社會化就業渠道,挖掘基層就業機會,穩定公共部門崗位規模;促進農民工外出務工和就近就地就業;做好退役軍人安置和就業保障;持續開展就業困難人員、殘疾人等就業兜底幫扶。促進創業帶動就業,支持創新示范基地建設,實施重點群體創業推進行動,支持和規范發展新就業形態。優化失業保險穩崗返還政策,支持企業穩定崗位。健全終身職業技能培訓制度,深入實施重點群體專項培訓計劃,促進公共實訓基地共建共享,建設高技能人才培訓基地。健全就業公共服務體系,深入實施就業服務質量提升工程,開展公共就業創業服務示范創建活動。破除妨礙勞動力、人才流動的體制機制障礙,消除影響平等就業的不合理限制和就業歧視,加強靈活就業和新就業形態勞動者權益保障。

二是著力促進居民增收。完善支持浙江高質量發展建設共同富裕示范區“1+N”政策體系。健全工資合理增長機制,指導地方合理調整最低工資標準。完善按要素分配政策制度,探索多渠道增加中低收入群眾要素收入,多渠道增加居民財產性收入,多措并舉促進農民增收,有效保障農民工工資發放。持續擴大中等收入群體。加大稅收、社會保障、轉移支付等調節力度,規范收入分配秩序,規范財富積累機制。規范培育發展慈善組織,健全慈善事業發展體制機制,充分發揮慈善事業第三次分配作用。
三是加快建設高質量教育體系。實施教育強國推進工程。加快義務教育優質均衡發展和城鄉一體化,優化區域教育資源配置,強化學前教育、特殊教育普惠發展。堅持高中階段學校多樣化發展。統籌職業教育、高等教育、繼續教育協同創新,推進職普融通、產教融合、科教融匯,優化職業教育類型定位。加強基礎學科、新興學科、交叉學科建設和拔尖創新人才培養,加快建設中國特色、世界一流的大學和優勢學科。引導規范民辦教育發展。大力支持特殊教育。推進教育數字化。
四是進一步健全社會保障體系。健全覆蓋全民、統籌城鄉、公平統一、安全規范、可持續的多層次社會保障體系。規范發展第三支柱養老保險,推動個人養老金發展。健全基本養老、基本醫療保險籌資和待遇調整機制。完善基本養老保險全國統籌制度,推動基本醫療保險、失業保險、工傷保險省級統籌。完善大病保險和醫療救助制度,落實異地就醫結算。健全農民工、靈活就業人員、新就業形態勞動者等重點群體參加社會保險機制,深入開展新就業形態就業人員職業傷害保障試點。推進分層分類社會救助體系建設,創新多樣化救助服務。擴大長期護理保險制度試點范圍,統一規范政策。完善孤兒和事實無人撫養兒童保障制度。健全“弱有所扶”關愛服務體系。健全社?;鸨V翟鲋岛桶踩O管體系。
五是加強重要民生商品保供穩價。強化生豬產能調控和豬肉儲備調節,做好糧油肉蛋菜等重要民生商品保供穩價工作。布局建設城郊大倉基地,提高城市生活物資就近應急保障能力。做好農產品、煤炭等重要商品成本調查,為保供穩價提供支撐。落實社會救助和保障標準與物價上漲掛鉤聯動機制,按規定及時足額發放補貼。加大價格監管力度,嚴厲打擊囤積居奇、哄抬價格等違法違規行為。
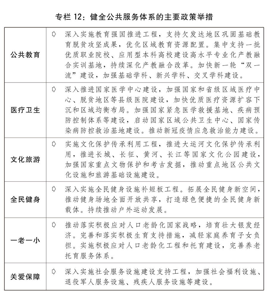
六是健全公共服務體系。出臺新版國家基本公共服務標準,開展基本公共服務均等化監測評估。持續推動生活性服務業補短板上水平,研究出臺推進高品質生活城市建設的政策措施。加強農村公共服務體系建設,健全常住地提供基本公共服務制度。深入實施積極應對人口老齡化國家戰略,發展養老事業和養老產業,擴大普惠養老供給,構建居家社區機構相協調、醫養康養相結合的養老服務體系,加強老年健康服務和管理,研究支持銀發經濟發展的政策體系。推動落實積極生育支持措施,發展普惠托育服務體系,降低生育、養育、教育成本,促進人口長期均衡發展。持續完善“一老一小”服務體系,擴大養老托育服務供給。有序推進第二批國家兒童友好城市建設。大力發展社會主義先進文化,實施文化保護傳承利用工程,加大文物和文化遺產保護力度,健全現代公共文化服務體系,推進實施國家文化數字化,創新實施文化惠民工程,建好用好國家文化公園,推動智慧廣電、智慧旅游建設,促進文化和旅游深度融合發展。繁榮發展哲學社會科學。實施全民健身設施補短板工程,推動構建更高水平的全民健身公共服務體系。推動家政進社區,提升基層家政服務網點服務能力。推動優撫醫院、光榮院改革提質,加強烈士紀念設施提質改造,繼續加強精神衛生福利設施、省級盲人按摩醫院等建設。加強公共法律服務體系建設。

全面準確、堅定不移貫徹“一國兩制”方針,落實“愛國者治港”、“愛國者治澳”原則,支持香港、澳門發展經濟、改善民生、破解經濟社會發展中的深層次矛盾和問題,鞏固提升香港、澳門在國際金融、貿易、航運航空、創新科技、文化旅游等領域的地位,大力發展創新科技等新興產業,支持澳門不斷推進經濟適度多元發展,深化香港、澳門同各國各地區更加開放、更加密切的交往合作。全面貫徹落實新時代黨解決臺灣問題的總體方略,堅持一個中國原則和“九二共識”,推進祖國和平統一進程,促進兩岸經濟文化交流合作,完善增進臺灣同胞福祉的制度和政策,深化兩岸各領域融合發展。
做好2023年經濟社會發展工作任務繁重、責任重大。我們要更加緊密地團結在以習近平同志為核心的黨中央周圍,堅持以習近平新時代中國特色社會主義思想為指導,全面貫徹落實黨的二十大精神,深刻領悟“兩個確立”的決定性意義,增強“四個意識”、堅定“四個自信”、做到“兩個維護”,按照黨中央、國務院決策部署,自覺接受全國人大的監督,認真聽取全國政協的意見和建議,埋頭苦干、奮勇前進,結合實際創造性地開展工作,努力完成全年目標任務,為全面建設社會主義現代化國家、全面推進中華民族偉大復興作出新的更大貢獻!