新華社北京3月13日電
關于2024年國民經濟和社會發展計劃執行情況與2025年國民經濟和社會發展計劃草案的報告
——2025年3月5日在第十四屆全國人民代表大會第三次會議上
國家發展和改革委員會
各位代表:
受國務院委托,現將2024年國民經濟和社會發展計劃執行情況與2025年國民經濟和社會發展計劃草案提請十四屆全國人大三次會議審查,并請全國政協各位委員提出意見。
一、2024年國民經濟和社會發展計劃執行情況
2024年是中華人民共和國成立75周年,是實現“十四五”規劃目標任務的關鍵一年。一年來,面對外部壓力加大、內部困難增多的復雜嚴峻形勢,在以習近平同志為核心的黨中央堅強領導下,各地區各部門堅持以習近平新時代中國特色社會主義思想為指導,全面貫徹黨的二十大和二十屆二中、三中全會精神,按照黨中央、國務院決策部署,認真執行十四屆全國人大二次會議審查批準的2024年國民經濟和社會發展計劃,落實全國人大財政經濟委員會審查意見,迎難而上、奮力前行,堅持穩中求進工作總基調,完整準確全面貫徹新發展理念,加快構建新發展格局,全面深化改革開放,加大宏觀調控力度,我國經濟運行總體平穩、穩中有進,全年經濟社會發展主要目標任務順利完成,高質量發展扎實推進,新質生產力穩步發展,民生保障扎實有力,我國經濟實力、科技實力、綜合國力持續增強,中國式現代化邁出新的堅實步伐。
(一)因時因勢加強和創新宏觀調控,推動經濟回升向好。扎實開展宏觀政策逆周期調節,加大政策力度,釋放政策效能,特別是9月26日中央政治局會議果斷部署一攬子增量政策,市場預期、社會信心有效提振,四季度經濟明顯回升。全年國內生產總值(GDP)134.9萬億元、增長5%,其中,一、二、三產業分別增長3.5%、5.3%、5%。

一是宏觀政策效果持續顯現。聚焦突出問題,圍繞加力提效實施宏觀政策、擴大國內有效需求、加大助企幫扶力度、推動房地產市場止跌回穩、提振資本市場等方面,深入貫徹落實一攬子增量政策,打出一套“組合拳”,強化存量和增量政策合力,推動需求較快回升,生產增長加快。有力實施財政貨幣政策。重點領域財政支出得到保障,新增地方政府專項債務限額3.9萬億元,擴大專項債券投向領域和用作項目資本金范圍,支持地方加大重點領域補短板力度。保持流動性合理充裕,社會融資成本進一步降低,建立支持小微企業融資協調工作機制。
二是發行超長期特別國債支持“兩重”建設取得積極進展。著眼于系統解決強國建設、民族復興進程中一些重大項目建設的資金問題,從2024年起發行超長期特別國債支持國家重大戰略和重點領域安全能力建設。堅持自上而下、軟硬結合,建立實施項目儲備、集中聯審、??顚S?、強化監督等全鏈條推進保障機制?!坝餐顿Y”方面,嚴格做好項目篩選,2024年安排7000億元超長期特別國債支持1465個重大項目建設,項目基本全部開工、全年完成投資超過1.2萬億元?!败浗ㄔO”方面,堅持項目建設和配套改革相結合,扎實推進規劃編制、政策制定和體制機制改革創新,不斷完善投入機制、提高投入效率。規范項目全過程管理方面,出臺“兩重”建設有關管理辦法,督促項目加快開工建設,嚴格資金監管,加強監測調度和現場監督檢查,確保建成優質工程、精品工程、放心工程。

三是大規模設備更新和消費品以舊換新政策落地見效。印發“兩新”行動方案,出臺工業、建筑市政、交通、農業、教育、文旅、醫療等七大領域設備更新實施方案和消費品以舊換新、回收循環利用、標準提升引領行動方案。安排3000億元超長期特別國債加力支持“兩新”工作。2024年,“兩新”政策帶動全國設備工器具購置投資增長15.7%,高于固定資產投資(不含農戶)增速12.5個百分點;限額以上單位家用電器和音像器材類、家具類商品零售額分別增長12.3%、3.6%,帶動大宗耐用消費品銷售額超過1.3萬億元;消費品以舊換新活動中,新能源汽車銷量占比超過60%,一級能效家電銷售額占比超過90%。

四是政策協調和預期引導不斷增強。健全宏觀政策取向一致性評估機制,加強各類政策統籌協調,確保同向發力、形成合力。多渠道多角度多層次開展經濟形勢和重大政策宣傳解讀,主動回應社會關切。
(二)進一步全面深化改革,發展動力活力不斷增強。認真落實黨的二十屆三中全會部署的重要改革舉措,深化經濟體制改革,經濟發展內生動力、創新活力持續激發。
一是“兩個毫不動搖”要求進一步落實落細。深入實施國有企業改革深化提升行動。深化國有經濟布局優化和結構調整,健全國有企業投資管理制度,完善國有企業分類考核評價體系。加快推動民營經濟促進法立法。建立促進民營經濟發展壯大部際聯席會議制度,健全國家、省、市、縣多層級政企常態化溝通交流和問題解決機制,上線運行民營經濟發展綜合服務平臺,幫助民營企業解決實際問題。開展清理拖欠企業賬款專項行動。支持專精特新中小企業發展,累計培育“小巨人”企業1.46萬家。傳承弘揚“晉江經驗”,實施新時代民營企業家培養賦能計劃,大力弘揚企業家精神。出臺完善中國特色現代企業制度的意見,加快培育世界一流企業。
二是全國統一大市場建設有力有效。出臺全國統一大市場建設指引,試點開展經營主體活動發生地統計。京津冀、長三角、成渝等地區率先啟動推進區域市場一體化探索實踐。提升商品市場聯通水平,破除跨互聯網平臺間結算壁壘。統一的要素資源市場建設深入推進。多層次多品類多功能的全國統一電力市場體系初步形成。規范地方招商引資行為。推動招標投標市場規范健康發展,制定評標專家和評標專家庫管理辦法。開展重點領域突出問題專項治理,一批地方保護、市場分割問題得到解決。規范涉企行政檢查,規范和監督罰款設定與實施,開展涉企違規收費專項整治。發布全國優化營商環境創新實踐案例,啟動京津冀一流營商環境建設三年行動。依法辦理涉企行政復議案件7.9萬件,糾正侵犯企業合法權益的違法或不當行政行為6516件,助力營造法治化營商環境。
三是市場經濟基礎制度不斷健全。出臺完善市場準入制度的意見,全面開展市場準入效能評估。實施知識產權保護體系建設工程,全面推進專利轉化運用專項行動,推進知識產權民事、行政、刑事案件“三合一”審判機制改革。深化農村集體產權制度改革,深化農村集體經營性建設用地入市試點。出臺實施公平競爭審查條例。加強反壟斷和反不正當競爭監管執法。完善信用修復機制,加強跨部門信用修復結果互認。
四是重點領域改革走深走實。推動出臺增值稅法。水資源費改稅進入全面試點階段。出臺加強監管防范風險推動保險業、資本市場、期貨市場高質量發展的意見。推動中長期資金入市,完善股份減持、量化交易、融券等制度規則和監管措施。健全自然壟斷環節監管體制機制。大力推進綠證綠電市場建設,綠證核發和綠電交易基本實現全覆蓋。完善價格治理機制,推進電價市場化改革,健全成品油管道運輸價格機制,深化公用事業和公共服務價格改革,建立公共數據資源授權運營價格形成機制,新增近8000萬畝耕地灌溉面積實施農業水價綜合改革。深圳綜合改革試點首批授權事項全面落地、新一批授權事項有序實施,浦東新區、廈門綜合改革試點首批授權事項多數形成落地場景。黨政機關和國有企事業單位培訓療養機構改革全面完成。穩妥有序實施漸進式延遲法定退休年齡改革,出臺實施彈性退休制度暫行辦法。

(三)深入實施創新驅動發展戰略,創新引領作用進一步發揮。加快健全支持全面創新的基礎制度,科技成果加速向現實生產力轉化。全員勞動生產率17.4萬元/人、實際增長4.9%,全社會研究與試驗發展(R&D)經費投入3.6萬億元、實際增長8%,基礎研究經費投入占研發經費投入比重為6.91%,每萬人口高價值發明專利擁有量達到14件。

一是科技創新體系持續健全。充分發揮新型舉國體制優勢,強化國家戰略科技力量,全面啟動實施國家科技重大專項。國家實驗室體系建設穩步推進。加快推進重大科技基礎設施體系化建設,提升全生命周期管理水平,已有39個設施投入運行。健全企業主導的產學研深度融合體系,推動建立企業研發準備金制度,支持創業投資高質量發展,培育壯大科技領軍企業、專精特新中小企業,企業科技創新主體地位不斷強化。
二是重大創新成果持續涌現?!版隙鹆枴痹谌祟悮v史上首次實現月球背面采樣返回?!翱臻g環境地面模擬裝置”建成投用。我國首艘超深水大洋鉆探船“夢想”號建成入列。第五座南極考察站秦嶺站開站。集成電路全產業鏈核心技術加速突破,鴻蒙操作系統生態蓬勃發展。第三代自主超導量子計算機“本源悟空”上線運行。祖沖之3.0處理器在量子計算優越性測試上建立新優勢。在全球首次發現引力子激發。水冷磁體技術打破世界紀錄,碳基新材料領域取得原創性突破。人工智能大模型實現突破。人形機器人等智能終端新業態加速涌現。1000千瓦級民用渦軸發動機取得型號合格證,300兆瓦級F級重型燃氣輪機完成首次滿負荷試驗,全球最大26兆瓦級海上風力發電機組總裝下線。第三代自主產權核電“國和一號”示范工程首堆建成投運。時速450公里的CR450中國標準高速動車組完成設計制造。全球最大無人貨運飛機總裝下線。
三是教育科技人才一體推進邁出新步伐。完善人才培養與經濟社會發展需求適配機制,深化高等教育綜合改革,擴大基礎學科和國家關鍵急需領域研究生培養規模。制定促進各類創新主體協同聯動、創新要素順暢流動與優化配置的政策。深化科技成果賦權改革。深入推進科技人才分類評價改革,加強青年科技人才全鏈條培養。
(四)積極激發消費活力、提高投資效益,內需潛力不斷釋放。全年社會消費品零售總額增長3.5%,固定資產投資(不含農戶)增長3.2%,最終消費支出、資本形成總額對經濟增長的貢獻率分別為44.5%、25.2%。
一是實物消費穩定擴大。積極促進住房、汽車、電子產品、家具家裝等大宗消費。將全國層面商業性個人住房貸款最低首付比例統一降至15%,取消全國層面商業性個人住房貸款利率政策下限,降低存量房貸利率和個人住房公積金貸款利率,降低住房交易、開發環節的稅收負擔,四季度全國新房、二手房交易網簽面積環比分別增長21.6%、7.7%。開展新能源汽車促消費活動,全年汽車銷量達3143.6萬輛、增長4.5%,其中,新能源汽車銷量達1287萬輛、增長35.5%,市場占有率達40.9%。發布升級和創新消費品指南(輕工第十一批)。深入推動新能源汽車、綠色建材、綠色智能家電等下鄉,鄉村消費品零售額增長4.3%。直播帶貨、即時零售等新業態帶動作用持續發揮,實物商品網上零售額達12.8萬億元、增長6.5%。
二是服務消費增長較快。出臺促進服務消費高質量發展的意見,完善服務消費支持政策。全年服務零售額增長6.2%、高于商品零售額增速3個百分點。完善全國年節及紀念日放假辦法,新增2天法定節假日。出臺促進文化和旅游消費的支持政策,大力發展縣域旅游、冰雪旅游、研學旅游、紅色旅游、旅游列車等,國內出游人次、居民出游花費分別增長14.8%、17.1%。文娛消費持續增長,體育消費日益升溫,馬拉松、騎行、戶外運動等加速大眾化,賽事經濟日益成為新增長點。深入實施數字消費提升行動,通信信息服務類零售額保持兩位數增長。印發關于發展銀發經濟增進老年人福祉的意見,促進老年人康養、文旅等消費潛力釋放。提升外籍人員入境旅游支付便利化水平,單方面免簽國家增至38個,互免簽證國家增至26個,將過境免簽外國人在境內停留時間延長至240小時,入境游客1.32億人次、增長60.8%。
三是消費環境持續優化。開展“消費促進年”等活動,著力打造消費新場景培育消費新增長點。推動老字號守正創新發展,全國中華老字號數量擴圍至1455個。因地制宜建設新消費品牌孵化基地。深化國際消費中心城市培育建設,大力發展智慧商圈,累計建設一刻鐘便民生活圈4335個、服務社區居民1.07億人。完善縣域農村消費基礎設施。出臺實施《消費者權益保護法實施條例》,加強消費領域監管執法,開展2024年兒童和學生用品安全守護行動。
四是政府投資作用有效發揮。統籌用好中央預算內投資、地方政府專項債券、2023年增發國債、超長期特別國債等支持重點項目建設。優化中央預算內投資投向領域,強化項目監督管理。優化地方政府專項債券管理機制,實施專項債券投向領域“負面清單”管理。加強項目謀劃儲備,強化用地、用海、用能、環評等要素保障,加強項目全生命周期管理。推動“十四五”規劃102項重大工程取得積極進展。2023年1萬億元增發國債支持的1.5萬個項目加快實施,一大批災后恢復重建和防災減災救災能力提升項目按期建成。
五是民間投資健康發展??鄢康禺a開發的民間投資增長6%,制造業民間投資增長10.8%。5個新核準核電項目引入民間資本參股比例達10%。規范實施政府和社會資本合作(PPP)新機制。全年依托項目推介平臺吸引民間資本參與項目531個、總投資4136億元。建立全國重點民間投資項目庫,持續加強資金和要素支持。構建基礎設施領域不動產投資信托基金(REITs)常態化發行制度體系,累計62個項目發行上市、發售基金1660億元,城鎮供熱、水利設施、農貿市場均實現“首單”推薦。
(五)加快構建現代化產業體系,新質生產力穩步發展。出臺加快建設現代化產業體系的意見,提高產業基礎能力和產業鏈現代化水平,加強質量支撐和標準引領,發展新動能新優勢不斷培育壯大。規模以上高技術制造業、裝備制造業增加值分別增長8.9%、7.7%,增速分別快于規模以上工業增加值增速3.1個、1.9個百分點。
一是傳統產業轉型升級步伐加快。實施產業結構調整指導目錄(2024年本),引導制造業加快向高端化、智能化、綠色化方向轉型。修訂鋼鐵、水泥、玻璃等行業產能置換實施辦法,推動落后低效產能穩步退出。出臺精細化工產業創新發展實施方案。制定71項強制性國家標準,批準發布2259項行業標準,牽頭制定144項國際標準。形成一批先進制造產業集群和智能工廠。推動生產性服務業向專業化和價值鏈高端延伸,制造業中試平臺數量超過2400個。舉辦中國品牌日系列活動。
二是新興產業加快發展和未來產業有序布局。推動戰略性新興產業融合集群發展。支持新能源汽車骨干企業優化布局、做強做優。推動電子信息制造業提質升級,規模以上計算機、通信和其他電子設備制造業增加值增長11.8%。加快推進生物醫藥產業發展,全鏈條支持創新藥加快發展,上市新藥和在研新藥數量均躍居全球第二。加快北斗規?;瘧煤托l星互聯網建設,商業航天取得新進展。C919大型客機實現規?;\營,累計承運旅客超100萬人次?!稛o人駕駛航空器飛行管理暫行條例》正式實施,無人機唯一產品標識碼、實名登記、缺陷召回等制度加快落地。集成電路技術攻關加速推進,2024年集成電路出口2981億塊,成為出口額最高的單一商品?!叭斯ぶ悄?”行業應用加快落地,具有全球競爭力的人工智能產品和服務不斷涌現。
三是數字經濟創新發展。制定實施數字經濟高質量發展政策,印發國家數據基礎設施建設指引。深入實施“東數西算”工程,推動構建全國一體化算力網。加快完善數據基礎制度體系,深入實施“數據要素×”行動,大力培育全國一體化數據市場。我國數據總量和算力總規模穩居全球第二位。數據產業孕育興起,催生一批數智應用新產品新服務新業態。數字化轉型工程深入實施。智慧農業建設取得積極進展。服務業數字化擴面提質,數字文化、智慧旅游場景更加豐富。2024年,我國數字經濟核心產業增加值占GDP比重達到10%左右。
四是現代化基礎設施體系更加完善。國家綜合立體交通網加快建設,總里程突破600萬公里,“6軸7廊8通道”主骨架已基本成型,覆蓋全國超過80%的縣。截至2024年底,全國鐵路營業里程16.2萬公里,其中高鐵里程4.8萬公里。川藏鐵路、國家水網等重大工程建設穩步推進。深入建設國家物流樞紐、國家骨干冷鏈物流基地,深入實施國家綜合貨運樞紐補鏈強鏈,現代物流運行體系不斷健全。全國充電基礎設施達到1281.8萬臺、增長49.1%,98%的高速公路服務區具備充電能力。新型基礎設施加快發展,第五代移動通信(5G)網絡覆蓋全國所有鄉鎮和90%以上行政村,用戶普及率71%;工業互聯網覆蓋全部41個工業大類。光纖接入端口達到11.6億個,占互聯網寬帶接入端口的96.5%,千兆及以上寬帶接入用戶達到2.07億戶。

(六)加快建設更高水平開放型經濟新體制,高水平對外開放取得積極成效。全年貨物進出口總額43.8萬億元,服務進出口總額7.5萬億元,外商直接投資1162億美元,境外直接投資1438億美元。年末外匯儲備規模達32024億美元。

一是高質量共建“一帶一路”成效顯著。成功召開第四次“一帶一路”建設工作座談會。共建“一帶一路”高質量發展八項行動重點任務順利推進,對共建“一帶一路”國家進出口總額增長6.4%,占我國進出口總額的比重首次超過50%。與巴西、非盟等23個國家和國際組織簽署共建“一帶一路”合作規劃。2024年中非合作論壇北京峰會成功舉辦。高質量舉辦首屆中國-海合會國家產業與投資合作論壇、大湄公河次流域經濟合作第八次領導人會議。統籌重大標志性工程和“小而美”民生項目建設取得重要進展。中吉烏鐵路舉行項目啟動儀式,中老鐵路、雅萬高鐵安全穩定運營,中巴經濟走廊“升級版”建設穩步推進,中俄東線天然氣管道全線提前建成、滿輸運行。中泰鐵路、匈塞鐵路建設取得新成果,中越跨境標準軌鐵路取得積極進展,中歐跨里海直達快運開通。魯班工坊、菌草技術、“絲路一家親”等民生項目扎實推進。中歐班列穩定通暢運行,布局建設一批中歐班列集結中心,全年開行1.94萬列,累計開行突破10萬列,通達歐洲26個國家229個城市?!敖z路海運”命名航線通達46個國家145個港口,空中絲綢之路通航56個國家107個城市。積極發展“絲路電商”,與塔吉克斯坦、巴林等33個國家建立雙邊電商合作機制。
二是外貿出口對經濟增長貢獻增大。出臺關于促進外貿穩定增長、拓展跨境電商出口推進海外倉建設、推動服務貿易和數字貿易發展的政策,貨物和服務凈出口對經濟增長的貢獻率達30.3%。進博會、廣交會、服貿會、投洽會、中俄博覽會等重大展會成功舉辦。出臺扎實推進高水平對外開放更大力度吸引和利用外資行動方案。發布外商投資準入特別管理措施(負面清單)(2024年版),制造業領域外資準入限制措施全面取消。推進服務業擴大開放綜合試點示范,開展增值電信、生物技術、獨資醫院開放試點。發布實施全國版和自貿試驗區版跨境服務貿易負面清單。推出第八批標志性重大外資項目。健全境外投資管理服務體系。
三是開放平臺作用更好發揮。加強全國各類開放平臺統籌規劃布局。實施自由貿易試驗區提升戰略,22個自貿試驗區進出口額達到8.45萬億元。加快推進跨境電商綜合試驗區建設,區內企業跨境電商貿易規模占全國比重超過95%。海關特殊監管區域全年實現進出口額8.37萬億元,增長4.6%。出臺浙江省義烏市深化國際貿易綜合改革總體方案、支持蘇州工業園區深化開放創新綜合試驗的若干措施。設立吉林延吉-長白重點開發開放試驗區,持續推動長吉圖開發開放先導區建設,《黑瞎子島(大烏蘇里島)聯合保護開發規劃》正式簽署,深化面向東北亞開放合作。西部陸海新通道輻射范圍拓展至125個國家和地區的542個港口。
四是多雙邊經貿合作持續深化。堅定維護多邊貿易體制,積極推動世貿組織改革,推動達成投資便利化協定、電子商務協定。全面高質量實施《區域全面經濟伙伴關系協定》。積極推動我國加入《數字經濟伙伴關系協定》《全面與進步跨太平洋伙伴關系協定》進程。在二十國集團、金磚國家、亞太經合組織等多邊區域機制下,推動各方圍繞貿易投資自由化便利化、貿易數字化、供應鏈互聯互通、可持續發展等達成多份成果文件。實施與尼加拉瓜、厄瓜多爾、塞爾維亞的自貿協定,與新加坡的自貿協定進一步升級議定書。簽署與白俄羅斯的服務貿易和投資協定,與秘魯的自貿協定升級議定書。中國-東盟自由貿易區3.0版談判實質性完成。
(七)統籌推進新型城鎮化和鄉村全面振興,城鄉融合發展取得新進展。印發實施以人為本的新型城鎮化戰略五年行動計劃、鄉村全面振興規劃和加快建設農業強國規劃,城鄉發展協調性持續增強。
一是脫貧攻堅成果持續鞏固拓展。持續健全完善防止返貧致貧動態監測和幫扶機制。用好東西部協作、定點幫扶機制,重點區域幫扶成效明顯。推進幫扶產業高質量發展,832個脫貧縣主導產業總產值超過1.7萬億元。開展支持易地搬遷安置區可持續發展專項行動,易地搬遷脫貧勞動力就業率超過95%。大力實施以工代賑,全年吸納330多萬名低收入群眾務工就業。深入實施防止返貧就業攻堅行動,脫貧人口務工規模超過3300萬人。開展消費幫扶“新春行動”“金秋行動”,推動建立產銷對接關系和產業協作體系,全年消費幫扶總額超4500億元。
二是現代鄉村產業發展水平穩步提升。糧食總產量再創歷史新高,首次躍上1.4萬億斤新臺階?!安嘶@子”產品供給充裕。深入踐行大食物觀,糧經飼統籌、農林牧漁結合、植物動物微生物并舉的多元化食物供給體系加快構建。加快實施農業重大科技創新項目,農機裝備補短板行動取得新突破。支持農村產業融合發展,農產品加工業效益改善,鄉村旅游和特色文化產業富民作用日益顯著。新型農業經營主體提質增效,109.4萬個經營性主體年服務面積超過21.4億畝次。
三是鄉村建設取得新成效。學習運用“千萬工程”經驗,加快推進宜居宜業和美鄉村建設,落實農村人居環境整治提升五年行動方案、鄉村建設行動實施方案、金融支持鄉村全面振興專項行動。全國農村自來水普及率達到94%,規?;┧こ谈采w農村人口比例達到65%。健全農村生活垃圾收運處置體系,支持各地因地制宜選擇合適的改廁模式,分類梯次推進生活污水治理,全國生活垃圾得到收運處理的行政村比例穩定在90%以上,農村衛生廁所普及率達75%左右,農村生活污水治理(管控)率達45%以上。深入推進農村客貨郵融合發展。農村養老服務體系逐步健全,縣域基層醫療設備條件持續改善。農民精神文化生活不斷豐富。
四是新型城鎮化建設成效顯現。2024年末常住人口城鎮化率達67%,比上年末提高0.84個百分點。有序推進農業轉移人口市民化,深化戶籍制度改革,推進常住地提供基本公共服務,義務教育階段進城務工人員隨遷子女在公辦學校就讀或享受政府購買學位比例達97%。加快以縣城為重要載體的城鎮化建設,培育發展優勢特色產業,提高縣城綜合承載能力。持續推進城市更新行動,著力補齊城市安全韌性短板,完成燃氣管道老化更新改造6.6萬公里,建設改造各類管網17.5萬公里,城鎮老舊小區改造新開工5.8萬個。實施城中村改造項目1863個,建設籌集安置住房189.4萬套,改造城市危舊房7.9萬套。扎實推進成渝地區雙城經濟圈建設,10個川渝毗鄰地區合作平臺全面建設,經濟區與行政區適度分離等重點改革取得積極進展,綜合交通、科技創新、產業發展等領域一批重大項目落地實施。
(八)統籌實施區域協調發展戰略,區域經濟布局更趨優化。系統謀劃出臺實施一批重要區域規劃和政策,加大區域戰略落實力度,各地比較優勢進一步發揮。
一是區域協調發展積厚成勢。京津冀協同發展走深走實,在京相關高校、醫院、中央企業總部及二三級子公司分批向雄安新區疏解,北京城市副中心行政辦公、商務服務、文化旅游等功能不斷完善,進一步支持天津濱海新區高質量發展若干政策措施出臺實施,三省市互聯互通交通網絡更加完善、產業鏈上下游協作持續強化、公共服務共建共享水平進一步提升。長三角一體化高質量發展深入推進,生態綠色一體化發展示范區改革授權壓茬推進,港口資源整合、軌道互聯互通等取得新進展,上?!拔鍌€中心”建設進一步加快?;浉郯拇鬄硡^建設邁上新臺階,橫琴粵澳深度合作區封關“一線”“二線”分線管理運行順利,超1.6萬名澳門居民在合作區居住生活,支持河套深港科技創新合作區深圳園區、香港園區聯動發展,創新要素跨境流動更加便捷。長江經濟帶共抓大保護、不搞大開發成效顯著,進一步抓實抓好長江大保護工作三年行動計劃出臺實施,長江十年禁漁取得明顯成效,長江干流連續5年保持Ⅱ類水質,綜合立體交通走廊加快構建,沿江高鐵全線開工建設。黃河流域生態保護和高質量發展邁出堅實步伐,農業面源、城鎮生活、工業和尾礦庫污染治理深入推進,8萬余個入河排污口開展溯源整治,一批生態保護修復重點項目加快建設,黃河干流連續3年保持Ⅱ類水質。海洋強國建設深入推進,海洋強省、現代海洋城市、全國海洋經濟發展示范區創新發展,海洋生態環境質量持續改善,海洋生產總值超10萬億元。
海南自由貿易港封關準備工作有序開展,政策制度體系持續完善,配套措施落地實施,南繁種業、深??萍?、商業航天等特色產業加快發展。國家級新區高質量建設行動計劃深入實施,一批具有較強競爭力和影響力的產業集聚發展。邊境地區支持政策不斷完善,開放合作平臺加快建設。革命老區加快振興發展,重點城市對口合作建設產業項目1400余個,總投資超3000億元。老工業城市加快轉型,中德(沈陽)高端裝備制造產業園和中韓(長春)國際合作示范區穩步建設。積極探索資源型地區轉型發展新路徑,加強采煤沉陷區綜合治理。
進一步推動西部大開發形成新格局的若干政策措施出臺,青藏高原生態屏障區等重要生態系統保護和修復重大工程深入實施,西部地區鼓勵類產業目錄修訂發布。東北全面振興支持農業發展、沿邊開放、人才振興等配套政策陸續出臺,東北地區冰雪經濟高質量發展方案印發實施。新時代推動中部地區加快崛起的若干政策措施出臺實施,全國重要糧食生產基地、能源原材料基地、現代裝備制造及高技術產業基地和綜合交通運輸樞紐建設進一步加快。東部地區加快推進現代化,經濟總量占全國比重達52%,進出口總額占全國比重達80%。

二是區域間協同聯動扎實推進。區域戰略融通互動,京津冀、長三角、粵港澳大灣區引領帶動作用進一步增強,長江經濟帶、黃河流域綠色聯動不斷深化,海南自由貿易港與粵港澳大灣區相向發展,東中西部和東北地區產業協作和布局持續優化。對口支援新疆、西藏和四省涉藏州縣成效明顯,東北地區與東部地區部分省市對口合作扎實推進??鐓^域重大工程深入實施,南水北調東中線一期工程累計調水771.6億立方米,水質穩定達標;西氣東輸三線中段、四線和川氣東送二線順利推進;西電東送北、中、南段加快建設,輸電能力超過3億千瓦,有力支撐東中部用電需求。區域務實合作步伐加快,蘇皖魯豫省際交界地區協同推進高質量發展行動方案出臺實施,湘贛中南部地區與粵港澳大灣區合作發展,廣西加快打造粵港澳大灣區重要戰略腹地。區域間合作機制逐步完善,產業對接合作、生態共保聯治、公共服務共享、干部人才交流務實開展,檢驗檢測、知識產權、檢察監督等領域深化跨區域協作。涉稅事項加快跨區域通辦,全國征納互動運營中心辦理超53萬筆跨區域通辦業務。
(九)堅定不移推進生態文明建設,全面綠色轉型取得積極進展。出臺加快經濟社會發展全面綠色轉型的意見,持續深入打好污染防治攻堅戰,積極穩妥推進碳達峰碳中和,大力實施全面節約戰略,美麗中國建設成效明顯。
一是生態環境質量持續改善。深入打好藍天、碧水、凈土保衛戰,全國地級及以上城市細顆粒物(PM2.5)平均濃度為29.3微克/立方米、下降2.7%,空氣質量優良天數比率為87.2%;地表水質量達到或好于Ⅲ類水體比例為90.4%,城市生活污水集中收集率76.6%;化學需氧量排放量、氨氮排放量、揮發性有機物排放量、氮氧化物排放量持續下降。印發土壤污染源頭防控行動計劃。深入實施環境基礎設施建設水平提升行動,強化塑料污染和過度包裝全鏈條治理,深入推進快遞包裝綠色轉型。

二是生態系統保護修復不斷強化。不斷健全山水林田湖草沙一體化保護和系統治理機制,加快實施重要生態系統保護和修復重大工程,持續深化水土流失綜合防治和荒漠化治理,全面啟動“三北”工程三大標志性戰役。加快推進母親河復蘇行動,全面推進幸福河湖建設。丹江口庫區及其上游流域等江河湖庫生態保護治理、東北黑土區等水土流失治理、華北地區等地下水超采綜合治理深入推進。積極開展大規模國土綠化行動,完成國土綠化任務11505萬畝。實施中國生物多樣性保護戰略與行動計劃,出臺候鳥遷飛通道保護修復中國行動計劃?;窘⑷蚋采w的生態環境分區管控體系。印發關于建設美麗中國先行區的實施意見。出臺《生態保護補償條例》,重要流域橫向補償機制建設持續推進。出臺加快建立生態產品價值實現機制實施方案,開展首批國家生態產品價值實現機制試點。探索生態工程建設管理多元投入機制。深入落實青藏高原生態保護法。
三是推進碳達峰碳中和取得積極進展。加快構建碳排放雙控制度體系,完善碳排放統計核算、預算管理和標準計量體系,完善碳定價機制,推進國家碳達峰試點建設。穩步擴大全國碳排放權交易市場行業覆蓋范圍,啟動全國溫室氣體自愿減排交易市場。發展綠色低碳產業,制定2024年版綠色低碳轉型產業指導目錄和綠色技術推廣目錄。在鋼鐵、煉油、合成氨、水泥、電解鋁、數據中心、煤電等重點行業實施節能降碳專項行動,粗鋼、電解鋁、水泥熟料、平板玻璃等單位產品綜合能耗均處于世界領先水平。新型能源體系建設取得新進展,全年新增風電、太陽能發電裝機3.6億千瓦,占新增總裝機比重超過82%,總裝機規模突破14億千瓦,提前6年完成對外承諾目標。新核準江蘇徐圩一期、浙江三澳二期、山東招遠一期、廣東陸豐一期、廣西白龍一期等五個核電項目??鄢嫌媚芎头腔茉聪M量后的單位國內生產總值能耗降低3.8%,單位國內生產總值二氧化碳排放量降低3.4%,非化石能源占能源消費總量比重19.8%。
四是實施全面節約戰略成效明顯。嚴格固定資產投資項目節能審查,深入開展重點用能單位能效診斷,堅決遏制高耗能高排放項目盲目上馬。出臺糧食節約和反食品浪費行動方案。推動土地資源節約集約利用和礦產資源綜合利用。出臺《節約用水條例》,強化用水總量和強度雙控,推進重點城市再生水利用三年行動,萬元國內生產總值用水量下降4.4%。大力發展循環經濟,出臺加快構建廢棄物循環利用體系的意見,分品類推進廢鋼鐵、廢有色金屬、退役動力電池、建筑垃圾等廢棄物循環利用。

(十)持續提升安全保障能力,重點領域風險有序化解。牢固樹立和踐行總體國家安全觀,更好統籌發展和安全,有效防范化解國家經濟安全風險。
一是糧食安全保障有力。扎實推進藏糧于地、藏糧于技。嚴格落實耕地保護和糧食安全黨政同責。深化糧食購銷和儲備管理體制機制改革。啟動實施新一輪千億斤糧食產能提升行動。支持建設高標準農田1.05億畝,畝均中央補助標準大幅提高至2000元以上。印發實施全國農田灌溉發展規劃。持續推進現代種業提升工程。深入開展糧油等主要作物大面積單產提升行動。繼續提高稻谷、小麥最低收購價,擴大完全成本保險和種植收入保險政策實施范圍,完善化肥等農資保供穩價應對機制。統籌做好糧食市場化收購及政策性收儲、棉糖化肥市場調控。
二是能源資源安全基礎持續鞏固。配合出臺能源法、修訂礦產資源法,公布《稀土管理條例》。穩步推進能源產供儲銷體系建設,一次能源生產總量49.8億噸標準煤,其中,原油產量2.13億噸,天然氣產量2464.5億立方米;全年發電量10.1萬億千瓦時。煤炭先進產能有序釋放,全國統調電廠存煤保持在2億噸以上。保障各類發電機組多發滿發,加強電力需求側管理。扎實做好重點時段能源保供工作。持續加大國內油氣勘探開發力度,加快建設管網和儲氣基礎設施,“全國一張網”更加完善。深入推進新一輪找礦突破戰略行動。加快構建大國儲備體系。務實推進能源國際合作。
三是產業鏈供應鏈韌性穩步提升。加力推進重點領域關鍵核心技術攻關,全面實施制造業重點產業鏈高質量發展行動,加強產業鏈供應鏈風險監測預警和及時處置。持續推動產業鏈供應鏈國際合作。
四是數據安全保障能力不斷強化。網絡安全態勢感知、互聯網協議第6版(IPv6)監測預警和應急處置能力不斷加強,數據安全管理認證和個人信息保護認證工作有序推進,數據分類分級標準規范實施。出臺《網絡數據安全管理條例》。建立健全數據流通安全治理機制,全國一體化算力網絡樞紐節點安全保障不斷強化。促進和規范數據跨境流動。
五是經濟金融重點領域風險化解有序有效。發揮城市房地產融資協調機制作用,打好商品住房項目保交房攻堅戰。積極穩定資本市場,新設并穩步推進使用證券、基金、保險公司互換便利以及股票回購增持專項再貸款兩項工具,四季度滬深兩市股票成交量、成交金額環比分別增長1.1倍、1.6倍。積極化解地方政府債務風險,一次性增加6萬億元地方政府專項債務限額置換存量隱性債務,其中2024年安排2萬億元。加大金融支持融資平臺債務風險化解力度,平穩有序壓降融資平臺數量和債務規模。健全金融穩定保障體系,地方中小金融機構改革化險穩妥推進。開展打擊非法集資專項行動,清理“偽金交所”活動。
六是安全生產和防災減災救災有力有序。開展安全生產治本攻堅三年行動,強化安全生產全過程監管,全國生產安全事故起數下降11.2%。扎實做好防災減災救災工作,抓好以京津冀為重點的華北地區、積石山災后恢復重建,甘肅、青海兩省因災倒損民房維修加固和重建全部完成。支持海河流域重大水利、重要城市防洪排澇、重點區域氣象應急、重點水域交通安全保障等工程建設。
七是國防動員和國防建設有力推進。健全國防建設軍事需求提報機制,深入推進新興領域戰略能力有關戰略和規劃落地實施,加強重大項目共建和資源要素共享。推動深化人民防空管理體制改革,以空間規劃牽引人防工程布局優化,提升防空防災融合能力,強化疏散體系建設和防護設備規范管理。持續做好國防培訓教育、宣傳普及和陣地建設工作。
(十一)落實落細惠民舉措,民生保障扎實有力。堅持以人民為中心的發展思想,加力推進穩就業促增收,社會保障和基本公共服務水平進一步提升。
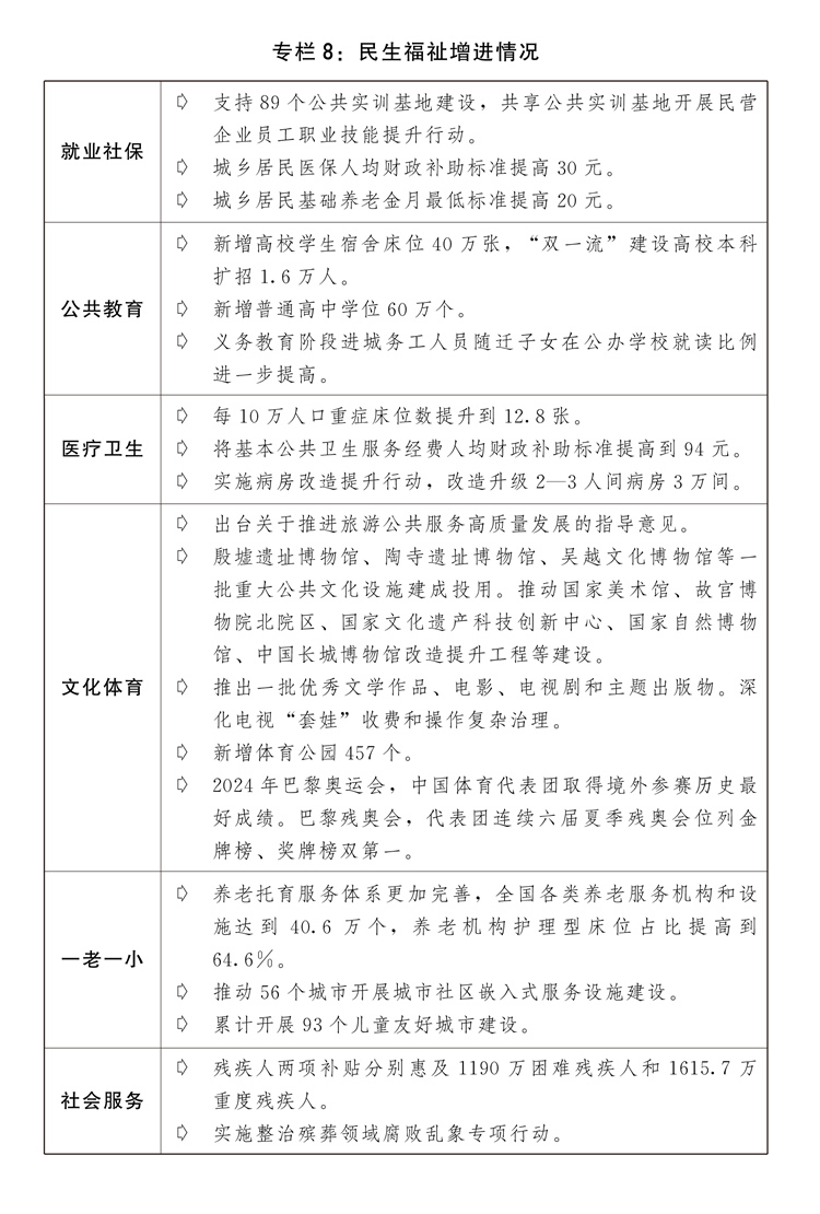
一是穩就業促增收取得積極成效。出臺實施就業優先戰略促進高質量充分就業的意見。延續實施失業保險援企穩崗政策,優化整合吸納就業補貼和擴崗補助。強化高校畢業生、脫貧人口、農民工以及就業困難人員等就業幫扶。實施高校畢業生等青年就業服務攻堅行動、先進制造業促就業行動和百萬就業見習崗位募集計劃,構建高校畢業生高質量就業服務體系。加大力度支持公共實訓基地建設,持續做好重點人群技能培訓。做好退役軍人就業服務保障,提高優撫補助標準。城鎮新增就業1256萬人,城鎮調查失業率平均為5.1%。全國居民人均可支配收入實際增長5.1%。城鄉居民人均可支配收入比為2.34,城鄉居民收入相對差距繼續縮小。指導地方上調最低工資標準。向困難群眾發放一次性生活補助,惠及1100多萬人。

二是社會保障水平穩步提高。年末參加基本養老保險人數10.7億人,其中,參加城鎮職工基本養老保險人數5.3億人。按照3%的總體水平調整退休人員基本養老金,提高城鄉居民基礎養老金最低標準。企業職工基本養老保險全國統籌制度持續推進。工傷、失業保險省級統籌進一步鞏固完善。新就業形態人員職業傷害保障試點工作進展順利。規范完善醫保體系,建立基本醫保參保長效機制,制度化常態化開展藥品耗材集采。將城鄉居民基本醫療保險財政補助標準提高至每人每年670元,有序開展兒童參加基本醫療保險專項行動,不斷提高高校學生醫療保障質量。落實和完善異地就醫結算,全年跨省異地就醫直接結算惠及2.38億人次。健全低保標準確定和調整機制。加強低收入人口動態監測,持續做好分層分類社會救助工作。建設籌集配售型保障性住房、保障性租賃住房、公租房共計180萬套(間)。
三是公共服務體系更加完善。深入實施基礎教育擴優提質行動計劃,實施高等教育提質擴容工程,支持高校改善學生宿舍等基本辦學條件,加快推進一批“雙一流”高校新校區建設。提高義務教育階段家庭經濟困難學生生活補助標準。國家獎助學金提標擴面、助學貸款提額降息,惠及學生3400多萬人次。九年義務教育鞏固率95.9%,高中階段教育毛入學率92%,普通高等教育本科招生數500.9萬人,研究生招生數135.7萬人。統籌推進國家醫學中心、國家區域醫療中心建設,全面推進緊密型縣域醫共體建設,促進優質醫療資源擴容下沉和區域均衡布局。推進醫療機構檢查檢驗結果跨區域、跨醫療機構共享互認。促進中醫藥傳承創新,推動醫療機構制劑跨省調劑使用。每千人口擁有醫療衛生機構床位數7.38張,每千人口擁有執業(助理)醫師數3.59人。以“一老一小”為重點,實施城市社區嵌入式服務設施建設工程。持續開展居家和社區養老服務提升行動,豐富養老產品和服務供給。加快完善生育支持政策體系,支持社會力量發展普惠托育服務,完善普惠托育服務價格形成機制,高質量推進兒童友好城市建設。每千人口擁有3歲以下嬰幼兒托位數3.7個。持續提升民族地區公共服務能力,加快構建互嵌式社會結構和社區環境。實施家政服務質量提升十大行動,深化家政服務業產教融合。加強殘疾人、困境兒童等特殊困難群體關愛服務保障,開展全國流動兒童和留守兒童監測摸排,首次建立流動兒童在居住地享有關愛服務基礎清單。強化殘疾人權益保障,為殘疾人服務設施數達4614個。推動省級盲人按摩醫院建設。加強公益性殯葬設施建設。
四是文化事業和文化產業繁榮發展。深入實施中華優秀傳統文化傳承發展工程,持續推進長城、大運河、長征、黃河、長江國家文化公園建設,開展第四次全國文物普查,北京中軸線成功列入世界遺產名錄,“春節”列入人類非物質文化遺產代表作名錄,推動完善文化遺產保護領域法規制度體系。召開全國旅游發展大會,推出新一批國家5A級旅游景區、國家級旅游度假區。湖南十八洞村等7個鄉村入選聯合國旅游組織“最佳旅游鄉村”。鑄牢中華民族共同體意識,各民族交往交流交融更加廣泛深入。持續構建更高水平全民健身公共服務體系,完善大運河國家步道體系,加快體育公園建設,加強社會足球場地和青少年足球訓練中心建設。

2024年經濟和社會發展計劃執行情況總體較好。經濟增長、社會民生等預期目標較好實現;創新驅動發展深入推進,全社會研發經費投入持續較快增長,基礎研究經費投入占研發經費投入比重、數字經濟核心產業增加值占比持續提高;綠色低碳轉型步伐加快,生態環境質量持續改善,單位國內生產總值能耗下降超額完成年度目標任務,主要污染物排放量繼續下降,非化石能源消費占比穩步提升;民生保障扎實有力,城鎮就業整體穩定,居民收入增長快于經濟增長;安全保障能力進一步提升,糧食和原油、天然氣產量持續增長。但全員勞動生產率增速略低于國內生產總值增速,主要原因是:年均就業人員較上年增加;社會消費品零售總額增長較慢,主要原因是:外部環境變化帶來的不利影響加深,導致國內就業增收壓力加大,疊加價格因素,對社會消費品零售總額增長形成制約;居民消費價格指數水平較低,主要原因是:受國際大宗商品價格下降傳導、國內需求不足、部分行業低價競爭等影響,居住、汽車等商品和服務價格走勢不及預期;外商直接投資規模有所下降,主要原因是:外部環境復雜性、嚴峻性、不確定性明顯上升,各國引資競爭加??;單位國內生產總值二氧化碳排放降低不及預期,主要原因是:受疫后經濟復蘇和極端天氣頻發影響,工業和民用領域能源消費增長較快。
過去一年,面對變亂交織的國際環境和艱巨繁重的國內改革發展穩定任務,我國經濟社會發展取得上述成績來之不易、值得倍加珍惜。這些成績的取得,根本在于習近平總書記領航掌舵,在于習近平新時代中國特色社會主義思想科學指引,是以習近平同志為核心的黨中央堅強領導的結果,是全黨全軍全國各族人民團結奮斗的結果。在此過程中,全國人大實行正確監督、有效監督、依法監督,全國人大代表依法參加行使國家權力,對經濟社會發展工作提出很多很好的意見建議;全國政協加強政治協商、民主監督、參政議政,全國政協委員積極建言獻策,在推動落實黨中央重大決策部署上發揮了重要作用。
當前,外部環境變化帶來的不利影響加深,我國經濟運行仍面臨不少困難和挑戰。從國際看,世界百年變局加速演進,外部環境更趨復雜嚴峻,可能對我國貿易、科技等領域造成更大沖擊。世界經濟增長動能不足、分化加劇,地緣政治緊張因素依然較多,全球治理面臨嚴峻挑戰,單邊主義和貿易保護主義升級,多邊貿易體制正常運轉受到嚴重影響,民粹主義和內顧傾向增強,關稅壁壘增多,影響全球市場預期和投資信心,沖擊全球產業鏈供應鏈穩定,對國際經濟循環造成阻礙,外部輸入性風險增多。從國內看,經濟回升向好基礎還不穩固,有效需求仍然不足,特別是消費增長內生動力偏弱;一些行業出現“內卷式”競爭,部分企業利潤收縮、生產經營困難增多,賬款拖欠問題仍較突出;民生保障存在短板,群眾就業增收面臨壓力,基本公共服務均等化水平仍需提升;一些地方基層財政困難,重點領域風險隱患仍然較多;社會矛盾化解和風險防范工作還需加強;安全生產形勢嚴峻復雜,自然災害點多面廣,生態環境質量穩定改善壓力依然較大。同時,工作效能和依法行政能力有待提升,形式主義、官僚主義現象仍較突出,一些工作協調配合不夠,有的政策落地偏慢、效果不及預期,有的干部缺乏擔當實干精神,一些領域腐敗案件頻發,這都需要我們高度重視,在工作中認真加以改進。
我們既要正視困難問題,更要堅定發展信心。從發展機遇看,經濟全球化仍是歷史發展的大勢所趨,新一輪科技革命和產業變革深入發展,共建“一帶一路”進入高質量發展新階段,我國國際貿易投資合作空間不斷拓展。從有利條件看,我國經濟基礎穩、優勢多、韌性強、潛能大,長期向好的支撐條件和基本趨勢沒有變。我國具有社會主義市場經濟的體制優勢、超大規模市場的需求優勢、產業體系配套完整的供給優勢、大量勤勞智慧高素質勞動者和企業家的人才優勢,有需求升級、結構優化、動能轉換的廣闊增長空間,進一步全面深化改革300多項重大改革舉措加快落地將激發經濟發展內生動能,因地制宜發展新質生產力將培育更多新的增長點。
最為重要的是,我們有以習近平同志為核心的黨中央的堅強領導,有習近平新時代中國特色社會主義思想的科學指引,有集中力量辦大事的中國特色社會主義制度優勢。只要我們堅決貫徹落實黨中央、國務院決策部署,努力把各方面積極因素轉化為發展實績,就能夠戰勝前進道路上的一切艱難險阻,推動中國經濟回升向好、行穩致遠。
二、2025年經濟社會發展總體要求、主要目標和政策取向
2025年是“十四五”規劃收官之年,做好經濟社會發展工作意義重大。
(一)總體要求。
要在以習近平同志為核心的黨中央堅強領導下,以習近平新時代中國特色社會主義思想為指導,全面貫徹落實黨的二十大和二十屆二中、三中全會精神,按照中央經濟工作會議部署,堅持穩中求進工作總基調,完整準確全面貫徹新發展理念,加快構建新發展格局,扎實推動高質量發展,進一步全面深化改革,擴大高水平對外開放,建設現代化產業體系,更好統籌發展和安全,實施更加積極有為的宏觀政策,擴大國內需求,推動科技創新和產業創新融合發展,穩住樓市股市,防范化解重點領域風險和外部沖擊,穩定預期、激發活力,推動經濟持續回升向好,不斷提高人民生活水平,保持社會和諧穩定,高質量完成“十四五”規劃目標任務,為實現“十五五”良好開局打牢基礎。
做好經濟社會發展工作,必須堅持黨中央集中統一領導。在實際工作中,要統籌好有效市場和有為政府的關系,形成既“放得活”又“管得住”的經濟秩序;統籌好總供給和總需求的關系,暢通國民經濟循環;統籌好培育新動能和更新舊動能的關系,因地制宜發展新質生產力;統籌好做優增量和盤活存量的關系,全面提高資源配置效率;統籌好提升質量和做大總量的關系,夯實中國式現代化的物質基礎。
(二)主要預期目標。
深刻把握發展機遇和風險挑戰,兼顧需要與可能,并做好與中長期規劃充分銜接,提出2025年經濟社會發展主要預期目標。
——國內生產總值增長5%左右。主要考慮:從客觀需要看,無論是應對經濟運行面臨的突出挑戰,穩就業、防風險、惠民生,還是應對外部環境復雜變化,持續提升國際競爭力,都需要一定的經濟增長作為支撐,設定這一增長目標,有利于明確導向、凝聚共識,調動各方積極性。從現實可能看,我國具備保持經濟平穩健康發展的支撐條件,宏觀政策還有加力空間,通過進一步全面深化改革開放創新,加大宏觀政策實施力度,可以有效激發新的發展動能,有能力、有條件實現這一預期目標。從目標銜接看,這一目標兼顧當前和長遠,與中長期發展目標、近幾年經濟增速均充分銜接。同時,在外部形勢更趨復雜、經濟運行困難挑戰增多的情況下,實現這一目標并非易事,需要我們銳意進取、攻堅克難,付出艱苦努力。
——全國城鎮調查失業率5.5%左右,城鎮新增就業1200萬人以上。關于全國城鎮調查失業率,主要考慮:2025年重點人群就業壓力仍然較大,將城鎮調查失業率目標定為5.5%左右,與2024年保持一致,體現了加大穩就業力度的導向。關于城鎮新增就業,主要考慮:2025年需在城鎮就業的新成長勞動力規模進一步增加,就業總量與結構性矛盾依然突出,1200萬人以上的預期目標與2024年目標保持一致,能夠更好體現穩就業惠民生的力度和決心;同時,隨著經濟持續回升向好,就業政策持續發力,實現這一目標是有支撐的。
——居民消費價格(CPI)漲幅2%左右。主要考慮:這一目標有利于穩定市場預期,通過各類政策和改革共同作用,改善供求關系,使價格總水平處在合理區間。
——居民收入增長和經濟增長同步。主要考慮:收入增長是廣大人民群眾的期盼,也是宏觀經濟運行和微觀主體感受的結合點。居民收入增長和經濟增長同步,與2024年預期目標保持一致,體現了保持居民收入穩定增長的信心和決心;同時,隨著經濟持續回升向好,擴大中等收入群體、增加低收入群體收入等政策進一步加力,實現這一目標也有支撐。
——國際收支保持基本平衡,外貿進出口穩量提質。主要考慮:國際環境變亂交織,世界經濟延續低位增長態勢,保護主義進一步升級,穩外貿穩外資面臨更大挑戰。同時,我國加快建設更高水平開放型經濟新體制,穩步擴大制度型開放,超大規模市場優勢和完整產業體系優勢持續顯現,與共建“一帶一路”國家等多雙邊經貿合作關系持續強化,數字貿易、跨境電商等發展加快,都有利于穩定外貿外資。
——單位國內生產總值能耗降低3%左右。主要考慮:一方面,預計2025年工業用能、服務業用能、居民生活用能仍將剛性增加,要保障好用能需求。另一方面,新能源消費快速增長、主要工業產品生產能耗水平持續降低,單位國內生產總值能耗繼續下降也有支撐。綜合考慮完成“十四五”規劃目標、經濟發展用能需要、節能降碳工作實際等,2025年扣除原料用能和非化石能源消費量后,單位國內生產總值能耗目標為下降3%左右,為能耗雙控向碳排放雙控全面轉型創造條件、打好基礎。
——糧食產量1.4萬億斤左右。主要考慮:為全方位夯實糧食安全根基,需要持續增強糧食綜合生產能力。我國糧食產量連續10年穩定在1.3萬億斤以上,其中2024年首次突破1.4萬億斤,2025年設定1.4萬億斤左右的目標,與鄉村全面振興規劃、加快建設農業強國規劃提出的中長期目標相銜接,有助于穩定農業生產和社會預期,也符合自然規律和農業發展規律。隨著藏糧于地、藏糧于技戰略深入實施,糧食安全保障能力持續提升,實現這一目標有基礎、有支撐。
(三)主要宏觀政策取向。
要堅持穩中求進、以進促穩,守正創新、先立后破,系統集成、協同配合,充實完善政策工具箱,根據形勢變化動態調整政策,加大宏觀政策逆周期調節,提高宏觀調控的前瞻性、針對性、有效性。
實施更加積極的財政政策。提高財政赤字率,加大財政支出強度,優化支出結構,加強重點領域保障,提升財政資金使用效能,確保財政政策持續用力、更加給力。2025年財政赤字率擬按4%左右安排,比2024年高1個百分點,赤字規模5.66萬億元,比2024年增加1.6萬億元。增加發行超長期特別國債,2025年擬發行超長期特別國債1.3萬億元,持續支持“兩重”項目和“兩新”政策實施。擬發行特別國債5000億元,支持國有大型商業銀行補充核心一級資本。增加地方政府專項債券發行使用,2025年擬安排新增地方政府專項債券4.4萬億元。更加注重惠民生、促消費、增后勁,中央財政加大對地方一般性轉移支付力度,向困難地區和欠發達地區傾斜,兜牢基層“三?!钡拙€。黨政機關要堅持過緊日子。
實施適度寬松的貨幣政策。發揮好貨幣政策工具總量和結構雙重功能,適時降準降息,保持流動性充裕,使社會融資規模、貨幣供應量增長同經濟增長、價格總水平預期目標相匹配。優化和創新結構性貨幣政策工具,更大力度促進樓市股市健康發展,加大對科技創新、綠色發展、提振消費以及民營、小微企業等的支持。進一步疏通貨幣政策傳導機制,完善利率形成和傳導機制,落實無還本續貸政策,推動社會綜合融資成本下降。加大對實體經濟支持力度,支持金融機構深入挖掘有效信貸需求,加快推動儲備項目轉化,保持貨幣信貸合理增長。強化預期引導,保持匯率彈性,保持人民幣匯率在合理均衡水平上的基本穩定。探索拓展中央銀行宏觀審慎與金融穩定功能,創新金融工具,維護金融市場穩定。
強化宏觀政策民生導向。堅持以人民為中心,經濟政策的著力點更多轉向惠民生、促消費,以消費提振暢通經濟循環,以消費升級引領產業升級,在保障和改善民生中打造新的經濟增長點。推動更多資金資源“投資于人”、服務于民生,支持擴大就業、促進居民增收減負、加強消費激勵,形成經濟發展和民生改善的良性循環。
打好政策“組合拳”。加強財政、貨幣、就業、產業、投資、消費、價格、區域、貿易、環保、監管等政策協同以及與改革開放舉措的協調配合,完善部門間有效溝通、協商反饋機制,增強政策合力。加強財政貨幣政策工具協同配合,讓有限的財政資金引導撬動更多金融資源,更好支持重點領域和關鍵環節。進一步健全和用好宏觀政策取向一致性評估工作機制,把經濟政策和非經濟性政策統一納入宏觀政策取向一致性評估,統籌政策制定和執行全過程,提升政策目標、工具、時機、力度、節奏的匹配度,促進政策從“最初一公里”到“最后一公里”銜接協同,提高政策整體效能。出臺實施政策能早則早、寧早勿晚,保證足夠力度。強化社會預期管理,加強經濟宣傳和輿論引導,講好中國經濟故事,密切關注經濟運行動態,深入了解微觀主體感受,積極回應社會關切,營造穩定透明可預期的政策環境。
三、2025年國民經濟和社會發展計劃的主要任務
2025年,要認真貫徹落實中央經濟工作會議精神和全國“兩會”部署,重點做好十方面工作。
(一)大力提振消費、提升投資效益,全方位擴大國內需求。加快培育完整內需體系,使內需成為拉動經濟增長的主動力和穩定錨。
一是實施提振消費專項行動。制定提升消費能力、增加優質供給、改善消費環境政策舉措,穩定大宗消費、擴大服務消費、拓展新型消費、合理增加公共消費,推動消費提質升級。多渠道促進居民增收,推動中低收入群體增收減負,完善勞動者工資正常增長機制。因城施策調減房地產消費限制性措施,推動建設安全、舒適、綠色、智慧的“好房子”,更好滿足人民群眾剛性和改善性住房需求、高品質居住需要。進一步優化汽車限購管理政策,加快構建充電基礎設施體系,開展汽車流通消費改革試點。加快拓展文化、旅游、體育、健康、養老、托幼、家政、數字等服務消費,實施服務消費提質惠民活動、“百城百區”文化和旅游消費行動計劃。加快培育帶動性廣、顯示度高的消費新場景,支持影視游戲創作與中華優秀傳統文化、特色旅游資源相結合等融合式沉浸式消費新場景發展。積極發展首發經濟、冰雪經濟、銀發經濟。完善游艇、房車露營等新型消費領域管理機制和行業標準,促進“人工智能+消費”,優化消費新業態新領域市場準入環境,加快推動各類新技術應用推廣并向消費級產品轉化。清理對消費的不合理限制。深入實施優化消費環境三年行動,加強消費信用體系和質量標準體系建設,規范網絡銷售、直播帶貨領域不合理經營行為,強化消費者權益保護。落實和優化帶薪年休假制度。完善外國人入境居留政策和免稅店政策,推動擴大入境消費。深化國際消費中心城市建設。
二是擴大有效益的投資。統籌傳統和新型基礎設施建設、傳統和新興產業發展、“投資于物”和“投資于人”,著力提高投資的經濟、社會、生態等綜合效益。2025年安排中央預算內投資7350億元,比2024年多350億元。扎實推進重大工程項目建設,推動“十四五”規劃102項重大工程圓滿收官,及早謀劃“十五五”重大項目。常態化做好項目謀劃儲備,加強用地、用海、用能、環評等要素和融資保障,高質量推進項目前期工作和建設實施,盡快形成實物工作量。加快地方政府專項債券發行使用,優化完善專項債券管理機制,額度分配向項目準備充分、投資效率較高、資金使用效益好的地區傾斜,擴大用作項目資本金的領域、比例,實施好投向領域“負面清單”管理、下放項目審核權限等措施,在部分省市開展“自審自發”試點。建立政府投資支持基礎性、公益性、長遠性重大項目建設長效機制。深化投資審批制度改革,完善項目全周期監督管理機制。更大力度促進民間投資,從放寬準入、權益保護、要素協同、融資支持等方面進一步健全民營企業參與國家重大項目建設的長效機制,常態化向民間資本推介項目,在鐵路、核電、水利、生態環保、倉儲物流、新型基礎設施、公共服務等領域推出一批吸引民間資本參與的重大項目,規范實施政府和社會資本合作(PPP)新機制,推動基礎設施領域不動產投資信托基金(REITs)擴圍擴容。

三是加力推進“兩重”建設。進一步完善自上而下的工作機制,加強“兩重”建設項目儲備,更好統籌“硬投資”與“軟建設”。安排超長期特別國債8000億元支持“兩重”建設,進一步優化具體投向并提高項目支持比例,重點支持基礎研究能力提升、未來產業發展、東北等重點地區高標準農田建設、大中型灌區新建改造及大中型引調水和大中型水庫建設、長江經濟帶生態環境保護和綠色發展、農業轉移人口市民化公共服務體系建設、高等教育提質升級、城市地下管網管廊建設改造等方面任務,強化超長期貸款等配套融資,高質量推進“硬投資”項目謀劃實施。加大力度推動“軟建設”政策落地見效。

四是加力擴圍實施“兩新”政策。安排超長期特別國債5000億元支持大規模設備更新和消費品以舊換新,統籌投資、財政、金融等綜合性政策,深入推進設備更新、消費品以舊換新、回收循環利用、標準提升四大行動。進一步加大重點領域設備更新項目支持力度,加力實施設備更新貸款貼息,加快存量設備評估診斷和項目儲備。進一步支持消費品以舊換新,擴大汽車報廢更新支持范圍,完善汽車置換更新補貼標準,實施手機、平板等數碼產品購新補貼,積極支持家裝消費品換新,簡化補貼申領和支付流程,完善資金監管機制,嚴厲打擊價格欺詐和違規騙補套補行為。

(二)因地制宜發展新質生產力,加快建設現代化產業體系。加快推進新型工業化,出臺關于發展新質生產力的意見和提升產業科技創新能力的意見,加快培育壯大新發展動能。
一是推動傳統產業改造提升。出臺化解重點產業結構性矛盾的政策措施,通過強化產業調控、提質升級破“內卷”。堅持“減油、增化、提質”,推動石化產業向精細化工延伸。持續實施粗鋼產量調控,推動鋼鐵產業減量重組。推動新能源汽車、鋰電池、光伏產業有序發展和技術創新,健全新能源汽車動力電池回收利用體系,鞏固提升競爭優勢。實施造船基地能力提升工程,提高研發設計能力和智能化綠色化水平。拓展先進紡織材料應用場景,加快推動高性能纖維及其復合材料在航空航天、軌道交通等領域技術突破與應用驗證。推動工業互聯網規?;瘧?,支持人工智能賦能新型工業化,實施制造業數字化轉型行動和綠色低碳發展行動。開展標準提升引領傳統產業優化升級行動。編制世界級先進制造業集群培育實施方案。增加制造業中長期貸款投放。加大服務業投資力度。聚焦工業設計、檢驗檢測、認證認可、共性技術服務、中試驗證等重點環節,推進生產性服務業高質量發展。
二是持續培育壯大新興產業。深入實施國家戰略性新興產業集群發展工程,開展培育新興產業打造新動能行動。促進虛擬現實、視聽電子、智慧家庭、先進計算、光電融合、新型儲能、開源指令集架構等新興領域搶先突破,支撐電子信息制造業加快邁向全球價值鏈中高端。推進新能源和智能網聯汽車產業整車、零部件、后市場一體化發展,拓展智能網聯汽車城市級規?;瘧脠鼍?。出臺促進低空經濟高質量發展的政策,建立健全以安全監管為基礎的規則規制體系,適度超前研究布局低空智能網聯等基礎設施,推動低空裝備研制應用,持續增強低空飛行安全監管處置能力,因地制宜拓展低空應用場景。進一步擴大北斗應用規模和國際合作,加快時空信息產業布局。建立健全商業航天基礎性制度,支持持續提升商業航天發射能力,加快推動海南商業航天發射場二期項目建設。進一步提升C919大型客機批量化生產能力,加快拓展C909海外市場。推動深??萍嫉犬a業安全健康發展。加快生物醫藥和醫療器械產業提質升級。深化先進制造業和現代服務業融合發展試點。
三是加快布局建設未來產業。出臺關于加快培育發展未來產業的意見,支持創新資源集聚、產業基礎雄厚的地方打造未來產業先導區。培育生物制造、量子科技、具身智能、未來能源、第六代移動通信(6G)等未來產業。持續強化算力、數據等人工智能基礎要素高效能供給,構建開源模型體系。深入實施“人工智能+”行動,因地制宜、分類施策建設國家人工智能行業應用中試基地。大力發展智能網聯新能源汽車、人工智能手機和電腦、智能機器人等新一代智能終端。完善適應人工智能健康發展的政策體系,將安全和倫理融入人工智能技術研發和應用。
四是促進實體經濟與數字經濟深度融合。出臺建立健全數據產權制度、培育全國一體化數據市場、促進數據交易機構高質量發展的政策文件,推動數據流通安全治理制度細化落地。深入推進數字中國試點。因地制宜布局建設世界級、區域支柱型、區域特色型數字產業集群。培育壯大數據產業,打造數據產業集聚區。深化實施數字化轉型工程和智能制造工程,建設5G工廠,梯度培育一批智能工廠。深化國家數字經濟創新發展試驗區建設。推動國家數據基礎設施建設。深入開展數據要素綜合試驗區建設,編制首批“數據要素×”場景指引。開展公共數據資源登記和授權運營,推動數據資源場景化、多元化融合應用。持續推進數據標注基地建設,打造一批重點行業高質量數據集。強化數據標準規范體系建設。促進平臺經濟健康發展,健全常態化監管制度。
五是加快完善現代化基礎設施體系。高質量推進川藏鐵路等重大項目建設,加快構建國家水網工程體系,高水平共建西部陸海新通道。深入實施降低全社會物流成本專項行動。持續推進國家物流樞紐、國家骨干冷鏈物流基地、國家綜合貨運樞紐體系、大宗商品資源配置樞紐等布局建設。加快完善應急物流體系。深入推進公路水路交通基礎設施數字化轉型升級。推動各種運輸方式規則標準統一協同,加快多式聯運“一單制、一箱制”應用。
(三)深入實施科教興國戰略,提升國家創新體系整體效能。一體推進教育發展、科技創新、人才培養,大力實施創新驅動發展戰略,構建支持全面創新體制機制,充分激發創新創造動力活力。
一是加快建設高質量教育體系。制定實施教育強國建設三年行動計劃。促進學前教育普及普惠,逐步推行免費學前教育。加強義務教育學校標準化建設,推動義務教育優質均衡發展。擴大高中階段教育學位供給,提升縣域高中質量。推進職普融通、產教融合、科教融匯。健全終身職業技能培訓制度。支持高等教育提質升級,扎實推進優質本科擴容,適度擴大“雙一流”建設范圍,完善學科設置調整機制和人才培養模式,加強基礎學科、新興學科、交叉學科建設和拔尖人才培養。優化區域教育資源配置,建立同人口變化相協調的基本公共教育服務供給機制。辦好特殊教育、繼續教育、專門教育,引導規范民辦教育發展。積極開展學校體育活動,普及心理健康教育,關愛師生身心健康。弘揚教育家精神,建設高素質專業化教師隊伍,加強師德師風建設和教師待遇保障。
二是推進高水平科技自立自強。一體化推進自主創新能力建設、關鍵核心技術攻關、重大工程示范應用。加強國家戰略科技力量建設,加強科技基礎條件保障,系統推進重大科技基礎設施建設。優化科技支出結構,推動提高科技支出用于基礎研究比重,為基礎學科發展、前沿領域原始創新等提供長期穩定支持。推進大飛機、航空發動機及燃氣輪機等國家科技重大專項實施,在智能制造等領域加快部署實施一批新的重大項目。引導企業加大研發投入,支持有能力的民營企業牽頭承擔國家重大技術攻關任務,向民營企業進一步開放國家重大科研基礎設施。開展新技術新產品新場景大規模應用示范行動。完善科技成果轉化支持政策和市場服務,出臺指導科技服務業高質量發展的政策文件,推進職務科技成果賦權和資產單列管理改革,加快概念驗證和中試驗證平臺建設。健全多層次金融服務體系,壯大耐心資本,強化政策性金融對創業投資支持,梯度培育創新型企業。深入實施促進大中小企業融通創新“攜手行動”,推動大中小企業在技術創新、產品配套、市場開拓等方面深入合作。弘揚科學家精神,推動形成鼓勵探索、寬容失敗的創新環境。加強科學普及工作,提高全民科學素質。擴大國際科技交流合作。
三是全面提高人才隊伍質量。加快建設國家戰略人才力量,加強拔尖創新人才、重點領域急需緊缺人才和高技能人才培養。完善青年創新人才發現、選拔、培養機制,大力支持、大膽使用青年科技人才。弘揚工匠精神,建設一流產業技術工人隊伍。深化人才管理和使用制度改革,賦予用人單位更大自主權,推動產學研人才聯合培養和交流,促進人才區域合理布局,鼓勵優秀人才在中西部地區建功立業。建立以創新能力、質量、實效、貢獻為導向的人才評價體系,健全保障科研人員專心科研制度。完善海外引進人才支持保障機制,優化外籍人才服務。
(四)充分發揮經濟體制改革牽引作用,構建高水平社會主義市場經濟體制。以建設全國統一大市場為重點,全力破除體制機制障礙,激發全社會內生動力和創新活力。
一是縱深推進全國統一大市場建設。組織實施全國統一大市場建設指引。強化統一的市場基礎制度規則,出臺實施市場準入負面清單(2025年版),進一步壓減清單事項,開展市場準入壁壘清理整治行動。出臺公平競爭審查條例實施辦法,強化反壟斷反不正當競爭監管執法。出臺健全社會信用體系的意見,制定統一的信用修復制度。完善經營主體登記事項管理制度,提升企業遷移即辦服務效率。加快推進按經營主體活動發生地統計改革。推動商品異地退換貨、公積金異地取用、社??ó惖丶せ钍褂?、醫保賬戶異地結算等。扎實推進有違統一大市場建設、妨礙公平競爭等領域專項整治。
二是深化要素和資源市場化配置改革。全面推進要素市場化配置綜合改革試點,構建更加完善的要素市場化配置體制機制,持續推進土地、資本、勞動力、技術、數據等要素市場建設。持續創新數據要素市場化價值化的新模式和新路徑。制定出臺建立健全全國統一電力市場體系的意見,初步建成全國統一電力市場體系。推動電力現貨市場全面加快建設,完善電力容量補償機制和輔助服務市場,促進各級各類電力市場銜接協同。
三是促進各種所有制經濟優勢互補、共同發展。高質量完成國有企業改革深化提升行動。實施國有經濟布局優化和結構調整指引,完善國有企業分類、分行業考核評價體系,深入推進戰略性重組和專業化整合。落實民營經濟促進法,加快配套制度建設。進一步加大拖欠企業賬款清償力度,建立拖欠企業款項信用監管機制。開展加力幫扶小微企業紓困解難專項行動,用好支持小微企業融資協調工作機制。健全企業信用狀況綜合評價體系,提升融資信用服務平臺質效。完善全國中小企業服務“一張網”,加強個體工商戶分型分類精準幫扶。持續推動完善中國特色現代企業制度。
四是破解重點領域關鍵環節改革難點。統籌推進財稅體制改革,開展中央部門零基預算改革試點,支持地方深化零基預算改革,推動部分品目消費稅征收環節后移并下劃地方。深化資本市場投融資綜合改革,打通中長期資金入市卡點堵點。落實經營自然壟斷環節業務企業定期報告制度,推動完善監管制度。推動優化油氣管網運行調度機制,提升油氣資源在全國范圍配置能力和運行效率。穩妥有序推進公用事業和公共服務價格改革,完善殯葬服務等價格政策。深化新能源上網電價市場化改革,優化電力系統調節性資源市場化價格機制,健全輸配電價監管制度。完善省內天然氣管道運輸價格形成機制。推進農業水價綜合改革全面收官。持續深化上海浦東新區、深圳、廈門等地改革創新。
五是持續優化營商環境。深入開展營商環境改進提升行動。推出一批“高效辦成一件事”重點涉企事項。推動修訂招標投標法,縱深推進招標投標全流程電子化數字化智能化,減少人為干預。推動修改政府采購法。健全統一規范、信息共享的公共資源交易平臺體系。建立健全涉企收費長效監管機制,開展規范涉企執法專項行動,集中整治亂收費、亂罰款、亂檢查、亂查封,堅決防止違規異地執法和趨利性執法,加強各類經營主體合法權益保護。進一步構建親清政商關系。健全完善知識產權綜合管理體制、海外糾紛應對機制,推動完善知識產權法院跨區域管轄制度。主動對接國際高標準經貿規則,推動國內政策法規與相關規則實現更好對接。優化通關作業流程,深化國際貿易“單一窗口”建設。
(五)擴大高水平對外開放,積極穩外貿穩外資。穩步擴大制度型開放,有序擴大自主開放和單邊開放,以開放對內促改革促發展、對外促合作促共贏。
一是推動高質量共建“一帶一路”走深走實。強化金色十年共建“一帶一路”高質量發展頂層設計。加強共建“一帶一路”合作規劃統籌管理,深化與共建國家發展戰略對接。繼續深化與共建國家經濟發展領域經驗交流。統籌推進重大標志性工程和“小而美”民生項目建設。加快推進創新、數字、綠色、健康、冰雪、空中絲綢之路等建設。加快推進中歐班列集結中心高質量發展,提升口岸基礎能力建設。辦好第二屆中歐班列國際合作論壇、第七屆“絲路海運”國際合作論壇。加快推進“絲路海運”港航貿一體化發展,推動建設中沙(福建)產業合作區,加強空中絲綢之路品牌建設。推進優化區域開放布局,穩步推進沿邊重點開發開放試驗區布局建設。高質量建設“絲路電商”合作先行區。
二是著力穩定外貿發展。深化外貿體制改革,加大穩外貿政策力度,優化融資、結算、外匯等金融服務,強化進出口信貸和出口信用保險支持力度,更好發揮服務貿易創新發展引導基金作用,支持企業穩訂單拓市場。促進跨境電商發展,加強海外倉布局建設,推動跨境電子商務綜合試驗區發展提檔升級,拓展境外經貿合作區功能,推進綜合保稅區轉型。積極發展服務貿易、綠色貿易、數字貿易。積極發展邊境貿易。支持內外貿一體化發展,促進標準認證銜接、市場渠道暢通。辦好進博會、廣交會、服貿會、數貿會、消博會等重點展會。便利商務人員的跨境往來,穩妥推進與更多國家商簽互免簽證協定。支持外貿企業與航運企業加強戰略合作。支持有條件的地區建設國際物流樞紐中心。
三是大力提升利用外資和境外投資質量。實施2025年穩外資行動。發布鼓勵外商投資產業目錄(2025年版),引導更多外資投向先進制造業、現代服務業、高新技術、節能環保領域以及中西部和東北地區。推出新一批標志性重大外資項目,強化項目要素保障。穩步推進服務業開放,優化服務業擴大開放綜合試點示范,擴大電信、醫療、教育等領域開放試點。持續打造“投資中國”品牌。搭建跨國企業和地方投資對接平臺。深入實施自貿試驗區提升戰略,推動自貿試驗區提質增效和擴大改革任務授權。優化境外投資指導、服務、監管和風險防控。推動產業投資合作,深化第三方市場合作。
四是持續深化國際經貿合作。積極參與聯合國、二十國集團、亞太經合組織、金磚國家、上海合作組織等多邊機制合作,積極參與世貿組織改革工作,推進世貿組織第14屆部長級會議籌備。積極推動加入《數字經濟伙伴關系協定》和《全面與進步跨太平洋伙伴關系協定》進程,推動簽署中國-東盟自貿區3.0版升級協定、中國-海合會自貿協定,持續推進中日韓自貿區以及與洪都拉斯、薩爾瓦多、新西蘭、瑞士的自貿協定談判或升級談判,與更多非洲國家簽署共同發展經濟伙伴框架協定。
(六)狠抓重點領域安全能力建設,牢牢掌握應對風險挑戰主動權。更加注重統籌高質量發展和高水平安全,堅持在發展中逐步化解風險,牢牢守住不發生系統性風險的底線。
一是全方位夯實糧食安全根基。堅持產量產能、生產生態、增產增收一起抓,穩定糧食播種面積,調整優化糧食種植結構,提高糧食單產和品質。繼續開展耕地保護和糧食安全責任制考核,強化耕地保護和質量提升,嚴守耕地紅線,嚴格耕地占補平衡管理。高質量推進高標準農田建設,完善建設、驗收、管護機制。推進退化耕地治理和撂荒地復墾。深入推進糧油作物大面積單產提升行動,加強農業防災減災能力建設。保護調動好種糧農民和糧食主產區積極性,健全糧食生產支持政策體系,啟動實施中央統籌下的糧食產銷區省際橫向利益補償,在產糧大縣實施糧食流通提質增效項目。健全糧食價格形成機制,落實好稻谷、小麥最低收購價政策,推動糧食等重要農產品價格保持在合理水平。擴大大豆完全成本保險和種植收入保險實施范圍。有序做好糧食收購,持續強化政府儲備管理,提升糧食收儲調控能力。加強化肥市場調控,提高農資保供穩價能力。持續推進豆粕減量替代。全面實施糧食節約和反食品浪費行動。
二是大力提升能源資源安全保障能力。加快規劃建設新型能源體系,加強能源產供儲銷體系建設。有序實施煤炭產能儲備制度,持續增強煤炭生產供應能力,強化煤炭兜底保障作用。加快構建新型電力系統,加快支撐性調節性電源、跨省跨區輸電通道和靈活互濟工程建設,持續提升西電東送輸電能力,完善電網主網架。積極安全有序發展核電。持續加大國內油氣勘探開發力度,推動“七年行動計劃”順利完成,加快管網和儲氣基礎設施建設。完善戰略性礦產資源探產供儲銷統籌和銜接體系。持續深化海外礦產資源開發合作。加強能源統籌調度,更好發揮中長期合同在能源保供中的“壓艙石”作用,做好迎峰度夏、迎峰度冬能源保供工作。
三是全力確保重要產業鏈供應鏈安全。針對集成電路、工業母機、醫療裝備、儀器儀表、基礎軟件、工業軟件、先進材料等重點領域,健全新型舉國體制,創新技術攻關組織模式,發揮應用場景的驅動效應,加大技術研發力度,擴大攻關成果應用范圍,不斷增強產業鏈供應鏈韌性和安全水平。建立產業鏈供應鏈安全風險評估和應對機制,統籌推進重大技術裝備攻關和產業基礎再造工程。
四是穩步推進國家儲備建設。加快落實戰略物資增儲年度任務,持續擴大儲備規模。穩步推進糧棉糖肉化肥倉儲設施、國家石油儲備基地、國家儲備通用倉庫等建設。強化國家儲備設施與國家物流樞紐、大宗商品資源配置樞紐的對接,提升儲備管理運行效能。
五是有效防范化解重點領域風險。持續用力推動房地產市場止跌回穩。加快構建房地產發展新模式,完善改善性住房交易政策,因城施策加快消化存量房。加快發展保障性住房,推進收購存量商品房用作保障性住房,加大對進城務工人員的租房購房支持。有效防范房企債務違約風險。加大“白名單”項目貸款投放力度,推進城市房地產融資協調機制擴圍增效。堅持在發展中化債、在化債中發展,落實一攬子化債方案,做好置換存量隱性債務工作,推動PPP存量項目合規建設、平穩運營,繼續做好金融支持融資平臺債務接續、置換和重組,有力推動融資平臺市場化轉型和債務風險化解?!耙皇∫徊摺狈€妥有序推進中小金融機構改革化險。加強跨部門合作,強化央地監管協同,合力打擊非法金融活動。進一步提振資本市場,增強資本市場內在穩定性,更加有效保護投資者特別是中小投資者合法權益。
六是扎實做好公共安全等工作。堅決落實安全生產責任制,持續增強礦山重大災害治理能力,加快化工老舊裝置淘汰退出和更新改造。增強防災減災救災能力,深入開展重大基礎設施、城鄉房屋等涉災風險隱患排查和改造提升,精準預置救援力量裝備,及時調撥救災資金和物資,做好災區群眾安置救助。指導西藏做好定日地震災后恢復重建工作。強化基層應急基礎和力量,完善鄉鎮(街道)應急消防機制,提升組織指揮、風險防范、救援實戰、應急處置、支撐保障等綜合能力。完善食品藥品安全責任體系。堅持和發展新時代“楓橋經驗”,強化社會治安綜合治理,積極化解基層社會矛盾,維護社會大局穩定。
七是扎實推進國防動員和國防建設。健全戰建備統籌推進機制,加強國防動員和后備力量建設,完善國防動員體系。加強軍地規劃統籌銜接,完善重大建設項目貫徹國防要求政策措施,推動重大基礎設施統籌建設。優化國防科技工業布局,加強國防科技工業能力建設。構建現代人民防空體系,健全人防行業標準體系。
(七)推進新型城鎮化和鄉村全面振興有機結合,促進城鄉融合發展。全面提高城鄉規劃、建設、治理融合水平,因地制宜推動興業、強縣、富民一體化發展,促進城鄉要素平等交換、雙向流動。
一是提高農業綜合效益和競爭力。高質量推進糧食生產功能區、重要農產品生產保護區和特色農產品優勢區建設。堅持多油并舉、鞏固大豆擴種成果,推動棉糖膠等穩產提質,保障重要農產品穩定安全供給。推進肉牛奶牛產業紓困發展,實施飼草生產能力提升行動。積極發展深遠海養殖,實施水產養殖綠色循環整縣推進試點。推進農業科技力量協同攻關,加快科技成果大面積推廣應用。發揮南繁硅谷等重大農業科研平臺作用,加大力度推進種業振興行動,完善國家農業種質資源庫體系,有序推進生物育種產業化應用。加快先進適用農機裝備研發應用,推進老舊農機報廢更新。支持開展設施農業更新改造,發展智慧農業。
二是毫不松懈鞏固拓展脫貧攻堅成果。提升防止返貧致貧監測幫扶效能,建立農村低收入人口和欠發達地區分層分類幫扶制度,持續鞏固提升“三保障”和飲水安全保障水平。加大以工代賑投入力度,在重點工程項目和農業農村基礎設施建設領域推廣以工代賑。以大中型集中安置區為重點,扎實做好易地搬遷后續幫扶工作。深入開展消費幫扶專項行動,持續推進消費幫扶重點城市和重點產區建設。加強產業、就業等開發式幫扶,穩定脫貧人口務工就業規模在3000萬人以上。
三是著力提升鄉村發展水平和治理能力。發展各具特色的縣域經濟,因地制宜發展鄉村特色產業,做好“土特產”文章,支持現代農業產業園、農村產業融合發展項目建設,打造特色農業產業集群,積極培育鄉村新產業新業態,完善聯農帶農機制,促進當地群眾就近就業增收。加快構建農產品和農資現代流通網絡,推動農村電商高質量發展。鞏固和完善農村基本經營制度,有序推進第二輪土地承包到期后再延長30年試點,發展農業適度規模經營。支持發展新型農村集體經濟。有序推進農村集體經營性建設用地入市改革。加強縣域城鄉規劃建設統籌,開展以村莊公共設施、農村生活污水和垃圾處理、村內道路為重點的和美鄉村項目建設,扎實推進中西部地區農村改廁,全面完成農村人居環境整治提升五年行動任務。推動城鎮基礎設施向鄉村延伸,實施好新一輪農村公路提升行動。優化縣域公共服務設施布局,推動縣鄉村公共服務功能銜接互補,提高農村基本公共服務水平。推進鄉村文化和旅游深度融合,提升鄉村旅游標準化、精品化、規范化水平。健全鄉村治理體系,實施文明鄉風建設工程,加強新時代農村精神文明建設,積極開展移風易俗。
四是穩步推進新型城鎮化。扎實推進以人為本的新型城鎮化戰略五年行動計劃。指導各地因城施策完善城市落戶政策,健全常住地提供基本公共服務制度,更好保障隨遷子女在常住地平等接受義務教育權利,加強對農業轉移人口的住房保障,進一步擴大農民工社會保險覆蓋面。推動城鎮化率低、人口規模大、資源環境承載力較強的縣市因地制宜加快產業導入,加強以縣城為重要載體的城鎮化建設,促進農業轉移人口就近就業安居。提高都市圈同城化發展水平,實施都市圈城際通勤效率提升工程,提升超大特大城市現代化治理水平,促進大中小城市協調發展。持續推進城市更新,基本完成已排查出的老化燃氣管道更新改造任務,加快城市排水防澇能力提升工程建設。全面完成2000年底前建成的城鎮老舊小區改造任務,推進城市危房和老舊房屋改造,加力實施城中村改造,推進貨幣化安置。推動成渝地區雙城經濟圈建設走深走實,加快提高對外開放水平,確保規劃的各項目標任務順利完成。
(八)統籌區域戰略深化實施和區域聯動融合發展,增強區域發展活力。發揮區域協調發展戰略、區域重大戰略、主體功能區戰略的疊加效應,完善國土空間規劃實施機制,提升經濟發展優勢區域創新能力和輻射帶動作用,積極培育新的增長極。
一是進一步推動區域戰略深化實施。支持京津冀進一步形成更緊密的協同工作格局,加快推進疏解高校、醫院、央企在雄安新區落地建設,高標準高質量建設北京城市副中心,抓好進一步支持濱海新區高質量發展的若干政策措施落實,加快科技創新和產業協作等重點領域協同發展。深入推進長三角科技創新和產業創新跨區域協同,進一步提升虹橋國際開放樞紐能級,加強長三角生態綠色一體化發展示范區制度創新成果推廣應用,推動上海與蘇州、南通、嘉興等周邊地區深化一體化發展。深入推進粵港澳大灣區規則銜接、機制對接,進一步便利人員、資金、數據等要素跨境流動,加快建設國際科技創新中心,研究制定支持橫琴合作區建設的一攬子政策舉措,著力推進前海、南沙、河套等重大合作平臺建設。
堅持共抓大保護、不搞大開發推進長江經濟帶發展,圍繞城市生活污水管網、工業污染治理、重要湖泊治理等領域開展攻堅,堅定不移推進長江十年禁漁,大力提升長江黃金水道功能,推動三峽水運新通道項目盡早開工建設,加快船舶等重點領域綠色轉型,加強長江流域石漠化綜合治理。堅持重在保護、要在治理全面推動黃河流域生態保護和高質量發展,系統提升上游水源涵養能力,加強中游水土保持,推進下游濕地保護和生態治理,加快建立強制性用水定額制度,保障重要堤防水庫和基礎設施安全。支持寧夏建設黃河流域生態保護和高質量發展先行區。加快建設海洋強國,打造現代海洋產業體系,高效開發利用海洋資源,積極參與國際海洋合作,持續保護和改善海洋生態環境。
精心做好海南自由貿易港封關準備工作,加緊推進海南自由貿易港核心政策落地,支持構建具有海南特色和優勢的現代化產業體系。研究支持經濟大省挑大梁的政策措施。支持國家級新區加快建設現代化產業體系,深化探索體制機制等重點領域改革。加強邊境地區重點地市、重點縣城、重點村鎮建設,深入推進新時代興邊富民行動,強化邊疆治理,進一步推動穩邊固邊。加力支持革命老區振興發展,進一步完善政策舉措。繼續開展老工業城市產業鏈圖譜研究,支持加快產業轉型發展。加大對欠發達地區縣域振興發展的支持力度,創新幫扶協作機制。緊緊圍繞鑄牢中華民族共同體意識主線,加快民族地區高質量發展。
聚焦大保護、大開放、高質量發展進一步推動西部大開發形成新格局,深入實施青藏高原生態屏障區等重要生態系統保護和修復重大工程,提升重慶、成都、西安等輻射帶動作用,加強互聯互通,做強做大特色優勢產業。支持東北地區進一步提升維護國家“五大安全”能力,統籌推進傳統產業轉型升級和戰略性新興產業培育壯大,加快建設交通、能源、信息等現代化基礎設施體系,深化與東北亞區域合作。落實落細新時代推動中部地區加快崛起的若干政策措施,扎實推進“三基地一樞紐”建設,依托重要功能平臺有序擴大內陸開放。鼓勵東部地區加快推進現代化,推動福建全方位高質量發展、建設兩岸融合發展示范區,以更大力度支持山東新舊動能轉換、提升濟南新舊動能轉換起步區產業能級。
二是進一步推動區域間聯動融合發展。發揮區域戰略疊加效應,進一步挖掘釋放各地發展潛力。提升京津冀、長三角、粵港澳大灣區等經濟發展優勢區域的創新能力,共同抓好長江、黃河大保護。深化東、中、西、東北地區產業協作,強化機制建設、平臺搭建、政策設計,促進產業優化布局和梯度有序轉移。推動西部陸海新通道與長江黃金水道、中歐班列相互聯通,深入實施東數西算、西電東送、西氣東輸、川氣東送等工程,推進沿海、沿江高鐵建設,加強長三角、京津冀、粵港澳大灣區世界級機場群跨區域合作,優化港口布局,提升資源跨區域調配能力。推動蘇皖魯豫、陜晉豫等交界區域合作發展。支持區域間通過委托管理、投資合作等多種形式建設合作園區。推動完善區域合作發展機制,促進區域間科創產業對接協作、生態環境共保聯治、公共服務便利共享。強化區域戰略融合發展的法治、人才、用地、資金等保障。
(九)協同推進降碳減污擴綠增長,加快經濟社會發展全面綠色轉型。堅定不移走生態優先、節約集約、綠色低碳高質量發展道路,深化國家生態文明試驗區建設,全面推進美麗中國建設。
一是持續改善生態環境質量。落實空氣質量持續改善行動計劃,支持京津冀及周邊、長三角、汾渭平原等重點區域加強大氣污染治理,大力推進揮發性有機物、氮氧化物等污染物協同減排,推進北方地區清潔取暖、重點行業超低排放改造。持續實施噪聲污染防治行動。深入推進長江、黃河等大江大河和重要湖泊保護治理,加快推進全國入河、入海排污口排查整治,開展城市、縣城黑臭水體整治環境保護行動,開展污水處理綠色低碳標桿廠建設。加強土壤污染源頭防控,推進受污染耕地安全利用和建設用地管控修復。制定固體廢物綜合治理行動計劃,推進“無廢城市”建設,推動典型大宗工業固體廢物規?;锰幹?,推進磷石膏綜合治理,強化危險廢物、尾礦庫、重金屬等重點領域的環境隱患排查和風險防控。
二是加強生態系統保護修復治理。加快實施“三北”工程、重要生態系統保護和修復等重大工程,持續加大對秦嶺等重點區域生態保護修復、自然保護地及野生動植物保護、森林草原防滅火等重點項目的支持力度。實施生物多樣性保護重大工程。健全三江源“中華水塔”保護支持體系。全面推進以國家公園為主體的自然保護地體系建設,進一步完善國家公園管理體制機制,推動國家公園建設實現全民共建共享。深化集體林權制度改革,統籌推進國有林區、國有林場高質量發展。加強水土流失和荒漠化綜合治理,深入推進母親河復蘇行動和地下水超采綜合治理。實施分區域、差異化、精準管控的生態環境管理制度。健全生態產品價值實現機制,啟動第二批國家生態產品價值實現機制試點建設,推進生態綜合補償和生態環境損害賠償。持續開展全國生態狀況調查評估。
三是加快推動綠色低碳發展。持續構建碳排放雙控制度體系,制定出臺碳達峰碳中和綜合評價考核辦法,建立健全碳排放統計核算制度、碳排放預算管理制度、產品碳足跡管理體系、產品碳標識認證制度,豐富完善國家溫室氣體排放因子數據庫。推動全國碳排放權交易市場、溫室氣體自愿減排交易市場、綠色電力證書市場建設。發布第二批綠色低碳先進技術示范項目清單,扎實開展第二批國家碳達峰試點,出臺零碳園區建設方案。延長碳減排支持工具實施年限至2027年,有序推進碳金融產品和衍生工具創新,發展綠色保險。有力有效管控高耗能高排放項目,加快推動重點領域節能降碳改造和用能設備更新,加強重點用能單位節能管理,完善節能降碳標準體系,深入實施能效標識制度。健全資源環境要素市場化配置體系。營造綠色低碳產業健康發展生態,培育綠色建筑、綠色能源、綠色交通等新增長點。加強煤炭綠色智能開發、清潔高效利用。統籌新能源開發與消納,有力有序推進集中式和分布式新能源健康發展,加快“沙戈荒”新能源基地建設,有序開發建設海上風電基地,統籌就地消納和外送通道建設。大力實施可再生能源替代行動。推進煤電低碳化改造示范。進一步規范新型儲能并網管理,持續完善調度機制。實施全面節約戰略,持續推動“能水糧地礦材”一體化節約,深入實施國家節水行動。大力發展循環經濟,加強廢棄物循環利用,推廣再生材料使用。
(十)加大保障和改善民生力度,增強人民群眾獲得感幸福感安全感。加強普惠性、基礎性、兜底性民生建設,解決人民急難愁盼問題,讓發展成果更多更公平惠及全體人民。
一是更大力度穩就業促增收。著力解決結構性就業矛盾,實施重點領域、重點行業、城鄉基層和中小微企業就業支持計劃,用足用好穩崗返還、稅費減免、就業補貼等政策,支持企業減負穩崗特別是勞動密集型產業吸納和穩定就業。優化就業創業服務,拓寬高校畢業生等青年就業創業渠道,做好退役軍人安置和就業服務,促進脫貧人口、農民工就業,強化大齡、殘疾、較長時間失業等就業困難群體幫扶。加快職業技能培訓基礎設施建設,加大技能強企工作力度,分領域高質量開展項目化培訓。加強靈活就業和新就業形態勞動者權益保障,推進擴大職業傷害保障試點。支持返鄉入鄉創業帶動就地就近就業增收。發揮創業投資基金作用,支持創業就業。深化收入分配制度改革,著力提高居民收入在國民收入分配中的比重、勞動報酬在初次分配中的比重,健全按要素分配政策制度,多渠道增加中低收入群眾要素收入。引導企業建立健全基于崗位價值、能力素質和業績貢獻的技能人才薪酬分配制度。指導地方合理調整最低工資標準。切實保障勞動者工資發放,清理整治欠薪。健全上市公司分紅激勵約束機制。
二是織密扎牢社會保障網。完善基本養老保險全國統籌制度,健全基本養老、基本醫療保險籌資和待遇合理調整機制,合理確定社會保障待遇水平,適當提高退休人員基本養老金,再提高城鄉居民基礎養老金月最低標準20元,再提高城鄉居民醫保人均財政補助標準30元。健全靈活就業人員、農民工、新就業形態人員社保制度,擴大失業、工傷、生育保險覆蓋面,進一步取消在就業地參保戶籍限制,完善社保關系轉移接續政策。加大力度推動靈活就業人員參加住房公積金制度。持續深化醫保支付方式改革,完善大病保險和醫療救助制度,強化醫?;鹗褂贸B化監管,落實和完善異地就醫結算。優化藥品和耗材集采政策,強化質量評估和監管,穩步推進基本醫療保險省級統籌。健全分層分類的社會救助體系。加強困境兒童、流動兒童和留守兒童關愛服務。關心關愛殘疾人等重點群體。健全退役軍人保障服務體系。
三是促進公共服務普惠均衡。完善國家基本公共服務制度體系,創新和完善普惠均衡的公共服務供給方式。實施醫療衛生強基工程,提高基層醫療衛生機構服務能力。加強國家醫學中心、國家區域醫療中心建設和規范管理,支持婦幼保健和疾控機構建設。充分發揮中醫藥防病治病優勢和作用,持續實施中醫藥振興發展重大工程。加強護理、兒科、病理、全科、老年醫學專業隊伍建設。加強省級精神??漆t院或綜合醫院精神病區建設,支持公立醫療機構提供心理咨詢等心理健康服務,提升心理健康和精神衛生服務能力。深入實施積極應對人口老齡化國家戰略。支持公辦養老機構建設護理型床位,加大養老護理人員培訓力度,增強居家、社區、機構等不同服務形態照護服務功能,多措并舉促進普惠養老服務高質量發展。加快建立長期護理保險制度,強化以失能老年人照護為重點的基本養老服務。加快發展智慧養老。全面開展早孕關愛服務,科學規劃托育服務體系,發放育兒補貼,大力發展托幼一體服務,抓好普惠托育服務發展示范項目實施。推進城市社區嵌入式服務設施建設。持續推動家政服務業提質擴容。完善全民健身公共服務體系,廣泛開展全民健身活動,推進群眾身邊的運動場地建設,辦好第十五屆全國運動會。加強社會福利服務設施建設,強化殯葬的公益屬性。提升公共法律服務均衡性和可及性。建設更高水平的平安中國。
四是推動文化文藝繁榮發展。推動中華優秀傳統文化創造性轉化、創新性發展,著力構筑中華民族共有精神家園。發展哲學社會科學、新聞出版、廣播影視、文學藝術、圖書檔案和古籍保護等事業。推進歷史文化遺產系統性保護和活化利用,實施文化遺產數字傳承計劃。繼續實施中華文明探源工程、考古中國重大項目,完善文物保護利用體系,推進非物質文化遺產系統性保護傳承。建好用好國家文化公園。加大對文化精品創作生產支持力度,促進網絡文藝高質量發展。實施戲劇振興行動。推進《復興文庫》出版工程,實施學術出版精品工程。推動優質文化資源直達基層,健全社會力量參與公共文化服務機制。大力推進全民閱讀。健全文化產業體系和市場體系,加快發展新型文化業態。推進旅游強國建設,擴大優質旅游產品供給,加強重大公共文化和旅游設施建設,推進文化和旅游深度融合發展。建設國家文化和科技融合試驗區。

五是加強重要民生商品供應保障。壓實“菜籃子”市長負責制。做好農產品質量安全監管。落實好北方大城市冬春蔬菜儲備制度,完善生活必需品儲備體系。加強糧食市場調控,強化生豬產能調控和豬肉儲備調節,促進牛羊肉和奶類供需平衡,確保糧油肉蛋菜等商品平穩供應。支持全國骨干農產品批發市場建設。推動地方強化應急保供能力建設,因地制宜建立健全平價銷售機制。
全面準確、堅定不移貫徹“一國兩制”、“港人治港”、“澳人治澳”、高度自治的方針,堅守“一國”之本、善用“兩制”之利,堅持中央全面管治權和保障特別行政區高度自治權相統一,落實“愛國者治港”、“愛國者治澳”原則,支持香港、澳門充分發揮獨特地位、強化內聯外通,積極參與高質量共建“一帶一路”和粵港澳大灣區建設,加快融入國家發展大局,提升香港國際金融中心地位,促進航運、貿易中心轉型,支持澳門經濟適度多元發展,更好發揮“一中心、一平臺、一基地”作用,保持香港、澳門長期繁榮穩定,不斷增加民生福祉。堅決貫徹新時代黨解決臺灣問題的總體方略,堅持一個中國原則和“九二共識”,堅決反對“臺獨”分裂行徑和外部勢力干涉,推動兩岸關系和平發展,促進兩岸經濟文化交流合作,深化兩岸融合發展,堅定不移推進祖國統一大業,維護中華民族根本利益,共創中華民族綿長福祉。
今年還有一項重要任務,就是要按照黨中央、國務院決策部署,在全面評估“十四五”規劃實施情況基礎上廣泛征求意見,編制國民經濟和社會發展第十五個五年規劃《綱要》,統籌推動“十五五”國家級專項規劃、區域規劃和省級規劃研究編制,做好“十五五”規劃《綱要》草案提交十四屆全國人大四次會議審查的準備。同時,加快國家發展規劃法立法進程,強化規劃編制實施的法治保障。
各位代表:
做好2025年經濟社會發展工作任務艱巨、責任重大。我們要更加緊密地團結在以習近平同志為核心的黨中央周圍,高舉中國特色社會主義偉大旗幟,堅持以習近平新時代中國特色社會主義思想為指導,全面貫徹落實黨的二十大和二十屆二中、三中全會精神,深刻領悟“兩個確立”的決定性意義,增強“四個意識”、堅定“四個自信”、做到“兩個維護”,堅決貫徹落實黨中央、國務院決策部署,自覺接受全國人大的監督,認真聽取全國人大代表、全國政協委員的意見和建議,堅持干字當頭,增強信心、迎難而上、奮發有為,努力完成全年經濟社會發展目標任務,確?!笆奈濉币巹潏A滿收官,以高質量發展的實際成效全面推進強國建設、民族復興偉業。